桃花源qm花论坛(品茶),凤楼阁论坛官网入口网址,一品楼品凤楼论坛最新动态,风楼阁全国信息2024登录入口

电子元件技术网logo
如何利用示波器快速判断变压器的同名端和异名端?
如何利用示波器快速判断变压器的同名端和异名端?

有些变压器没有标出同名端(phasing dot),需要我们自己找出来。这里有很多种测量同名端的方法,可以使用万用表、LCR表测量、电池加LED测量等。而本文介绍的是,一种使用示波器找同名端的方法。 详细阅读>>

干货"title="干货" 干货

电源变压器通常是隔离开关电源转换器中共模噪声的主要来源。为什么?因为在变压器内部,隔离栅初级侧和次级侧的绕组非常接近(通常间隔小于 1 毫米),导致相邻绕组之间存在显着的寄生电容。

自耦变压器的构造和操作

自耦变压器的构造和操作

变压器通常包含两个独立的电路。这包括从电源接收能量的初级绕组和将能量传递到负载的次级绕组。自耦变压器是初级和次级电路的两个绕组的一部分是共用的变压器。自耦变压器的额定功率高于同等的双绕组变压器。 详细阅读>>

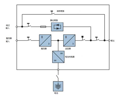
无变压器UPS设计与基于变压器的UPS设计比较

无变压器UPS设计与基于变压器的UPS设计比较

?

随着科技的发展,不间断电源(UPS)在各个领域的应用越来越广泛。UPS是一种能够为电子设备提供稳定、可靠电源的设备,可以在市电中断时立即切换到内部电池供电,保证设备的正常运行。根据其工作原理和结构特点,UPS可以分为无变压器UPS和基于变压器的UPS。本文将对这两种UPS的设计进行比较分析。 ... 详细阅读>>

TDK针对500 V系统推出更紧凑的栅极驱动变压器

TDK针对500 V系统推出更紧凑的栅极驱动变压器

?

TDK株式会社新近推出爱普科斯 (EPCOS) EP9系列变压器(订购代码:B82804E)。相比于专为IGBT及FET栅极驱动电路而设计现有E10EM系列表面贴装变压器,新系列元件尺寸更为紧凑,且优异性能可满足500 V系统电压的严苛汽车及工业应用要求,同时具备绝缘性能好、耦合电容超低和耐热性强的特点。该新...详细阅读>>

如何为隔离降压转换器选择变压器?

如何为隔离降压转换器选择变压器?

?

本文阐述隔离式降压转换器的工作原理,以及应如何选择变压器,这是设计隔离式降压转换器的关键,并探讨在选择变压器时应考虑哪些参数、应采用哪些数学公式进行运算,以及这些参数会如何影响整个电路。 详细阅读>>

音频变压器的详细的知识

?

音频变压器的详细的知识

除了升高或降低信号电压外,变压器还具有另一个非常有用的特性,即隔离。由于变压器的初级和次级绕组之间没有直接的电气连接,因此变压器的输入和输出电路之间提供了完全的电气隔离。连接在放大器和扬声器之间的音频变压器也可以利用这种隔离特性。 详细阅读>>

如何识别变压器引线

?

如何识别变压器引线

本文介绍了在识别号码随着时间的推移可能变得不可读的情况下区分变压器引线的过程。它讨论了小型单相变压器面临的挑战,并提供了有关使用电阻和绕组匝数来准确识别 H 和 X 引线的见解。本文还解释了如何执行加法和减法极性测试,这对于确定引线数量和遵守 ANSI 标准至关重要。 详细阅读>>

经典案例 经典案例
平面变压器有利于 DC/DC 转换器设计

平面变压器有利于 DC/DC 转换器设计

?

长期以来,变压器一直是DC/DC转换器设计人员的痛点和难点。因为它们体积大、价格贵且难以制造。通过阅读本篇文章,你可以了解平面变压器是如何提高质量并降低低功率DC/DC转换器设计成本。 ...详细阅读>>

让 LED 灯与电子变压器兼容

让 LED 灯与电子变压器兼容

?

向 MR16 灯提供电流的低频交流变压器和电子变压器的操作之间存在差异,并且 MR16 卤素灯和 MR16 LED 灯的电流消耗也存在差异。这些对比通?;岬贾?MR16 LED 灯无法与大多数电子变压器配合使用。本文介绍... 详细阅读>>

隔离偏置变压器寄生电容如何影响 EMI 性能

隔离偏置变压器寄生电容如何影响 EMI 性能

?

小型隔离电源为从电动汽车牵引逆变器到工厂控制??榈扔τ弥械母衾胝ぬ峁┑缌?。在本电源提示中,我将研究不同的隔离式偏置电源拓扑及其电磁干扰 (EMI) 性能。正如您将看到的,隔离变压器上的寄生电容是共模噪声传播... 详细阅读>>

变压器作为电力系统的关键组件,扮演着至关重要的角色。它们不仅负责将高电压转换为适合家庭和工业使用的低电压,还承担着电能的安全、高效传输任务。随着科技的进步,变压器技术也在不断创新,旨在提升其转换效率、降低能量损耗,并确保电网的稳定运行。从传统的油浸式变压器到现代的干式变压器,以及各类特种变压器,它们的应用范围越来越广泛,为现代社会的电力需求提供了坚实的保障。未来,随着智能电网的发展,变压器技术将继续迎来新的挑战与机遇。