桃花源qm花论坛(品茶),凤楼阁论坛官网入口网址,一品楼品凤楼论坛最新动态,风楼阁全国信息2024登录入口

如何为隔离降压转换器选择变压器?

发布时间:2024-01-16 来源:ADI公司 责任编辑:lina

【导读】本文阐述隔离式降压转换器的工作原理,以及应如何选择变压器,这是设计隔离式降压转换器的关键,并探讨在选择变压器时应考虑哪些参数、应采用哪些数学公式进行运算,以及这些参数会如何影响整个电路。



本文阐述隔离式降压转换器的工作原理,以及应如何选择变压器,这是设计隔离式降压转换器的关键,并探讨在选择变压器时应考虑哪些参数、应采用哪些数学公式进行运算,以及这些参数会如何影响整个电路。


隔离式降压转换器的工作原理


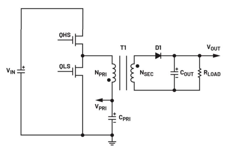
隔离式降压拓扑与通用降压转换器拓扑相似,如图1所示。使用变压器替换降压电路中的电感器,就可以得到隔离式降压转换器。变压器的副边可以独立接地。


如何为隔离降压转换器选择变压器?

图1. 隔离式降压拓扑。


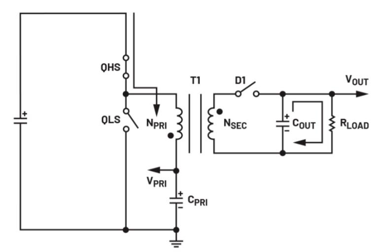
在导通期间,高侧开关管(QHS)接通,低侧开关管(QLS)断开。变压器的磁化电感(LPRI)此时被充电。电流方向如图2中的箭头所示。原边电流随时间线性增加。电流的斜率取决于(VIN – VPRI)和 LPRI。在此时段内,副边二极管D1反向偏置,电流从输出电容 (COUT)传输至负载。


如何为隔离降压转换器选择变压器?

图2. 导通时段等效电路。


在关断期间,QHS断开,QLS接通。原边电感放电。原边电流从 QLS流向地,D1正向偏置,副边电流从副边线圈流向COUT和负载。在此时段,输出电容(COUT)被充电。(断开QHS和接通QLS不会改变电流方向;只会改变电流坡度。在正电流降至0 A之后,反向电流开始增大。)


如何为隔离降压转换器选择变压器?

图3. 关断时段等效电路。


哪些规格参数将影响变压器选择?


在设计转换器时,应明确指定一些规格参数。它们将决定电路选用哪些器件尤其是选用那个变压器。

  • 输入电压范围

  • 输出电压

  • 最大占空比

  • 开关频率

  • 输出电压纹波

  • 输出电流

  • 输出功率


最大占空比(D)通常介于0.4至0.6之间。最小输入电压(VIN_MIN)和最大占空比将决定原边输出电压(VPRI)。原边输出电压(VPRI)和副边输出电压(VOUT)将决定变压器的匝数比。


输出电流(IOUT)和输出功率(POUT)是影响变压器选择的重要参数。输出电流决定铜线的粗细,输出功率决定应使用哪个变压器线轴。线轴的磁导率决定它能存储多少电能,能输出多少功率。一般来说,DC输出电流乘以一个系数,就能得出电感(变压器)的纹波电流。占空比和开关频率可以用来计算TON时间,VIN、VPRI和纹波电流可以确定原边电感。分配的系数不能太大或太小,较大的系数会导致高纹波电流。高纹波电流可能达到半H桥限流值的,这会损坏MOSFET。由于存在ESR和ESL,输出电容将会承受大纹波电压。与之相反,当需要极小的纹波电流时,应使用电感值很高的电感器(变压器)。如果线圈匝数很多,则需要使用笨重的线轴。大电感会限制环路带宽,降低动态响应系数。


选择变压器


电能仅在TOFF时间内传输至副边线圈。匝数比可以通过公式1计算:


如何为隔离降压转换器选择变压器?


其中,VD表示副边二极管正向偏置电压。VPRI的最大占空比一般介于0.4至0.6之间。VPRI可以采用公式2计算:


如何为隔离降压转换器选择变压器?


其中,D为最大占空比,VIN_MIN为最小输入电压。使用公式2可计算出匝数比。在非隔离降压转换器中,电感两侧的纹波电流相同。利用公式3可轻松计算出所需的电感。


如何为隔离降压转换器选择变压器?


其中f为开关频率,ΔI为纹波电流。如前所述,我们设定纹波电流= DC输出电流 x 系数。


如何为隔离降压转换器选择变压器?


其中K为系数。但是,隔离式降压转换器拓扑中只有变压器,没有电感。如果其中的组件是变压器而非电感时,该怎么办?我们知道,电流比等于匝数比的倒数:


如何为隔离降压转换器选择变压器?


IPRITOFF是关断期间副边电流,它在关断期间会激励原边产生电流。应添加变压器双线圈电流,将其作为等效电感电流。


如何为隔离降压转换器选择变压器?


其中,ILeq表示等效电感电流。如果变压器还有三个绕组,那么


如何为隔离降压转换器选择变压器?


是这样吗?我们来看看基于MAX17682得出的仿真结果。图4显示 MAX17682电路,采用EE-Sim? OASIS绘制,由SIMetrix/SIMPLIS提供。变压器两侧装有电流检测探头,分别为IPRI和ISEC1。


如何为隔离降压转换器选择变压器?

图4. MAX17682典型电路,采用EE-Sim OASIS绘制,由SIMetrix/SIMPLIS供电。


如何为隔离降压转换器选择变压器?

图5. MAX17682典型电路的仿真电流波形。


图5显示两个探头的瞬态仿真结果。这两个电流波形是根据公式6得出并添加的。


添加的电流结果(红色)为三角波,其表现就像是非隔离降压转换器中的电感。因此,可以使用以下公式轻松计算出变压器的原边ΔI:


如何为隔离降压转换器选择变压器?


通常,采用0.2倍DC输出电流作为负载纹波电流。所以,K等于0.2 乘NSEC/NPRI。同时,原边峰值电流应低于开关限流值,其中IPK的计算公式如下:


如何为隔离降压转换器选择变压器?


变压器的原边电感可以使用以下公式计算得出:


如何为隔离降压转换器选择变压器?


根据匝数比、原边电感、输出功率、输出电流和隔离电压,可以决定应使用哪个电感。


为何简化公式是有效的


下面介绍如何更好地理解和使用MAX17682数据手册中所示的公式(参见图6)。


如何为隔离降压转换器选择变压器?


图6. MAX17682数据手册的屏幕截图。


如前所述,可以将公式10改写为公式11,以得出关断期间的等效公式。


如何为隔离降压转换器选择变压器?


假设D为0.6,只有当ΔI为0.4 A,多项式(1 – D)和ΔI才会抵消。公式 11和图6所示的公式相同。数据手册中的公式已选择原边纹波电流。如果指定D为0.6,那么原边纹波电流为0.4 A。在数量上,TOFF占空比等于原边纹波电流。


如何为隔离降压转换器选择变压器?


结论

根据图6所示的简化公式,指定原边纹波电流等于TOFF占空比时,可以更快完成设计。如果想更改原边纹波电流或使用其他参数,可以按照本教程说明进行操作。


免责声明:本文为转载文章,转载此文目的在于传递更多信息,版权归原作者所有。本文所用视频、图片、文字如涉及作品版权问题,请联系小编进行处理。


推荐阅读:

使用数字电位器构建可编程振荡器的简单方法

AUTO TECH 2024华南展——第十一届广州国际汽车技术展览会

2024 第十一届广州国际汽车零部件及加工技术/汽车模具展览会

2024 第四届广州国际新能源汽车产业智能制造技术展览会

深度解析芯片端接电阻校准


特别推荐
技术文章更多>>
技术白皮书下载更多>>
热门搜索
?

关闭

?

关闭