桃花源qm花论坛(品茶),凤楼阁论坛官网入口网址,一品楼品凤楼论坛最新动态,风楼阁全国信息2024登录入口

你的位置:首页 > 电路保护 > 正文

契合新国标:充电桩直流漏电防护的 B 型技术应用

发布时间:2026-01-21 来源:转载 责任编辑:lily

【导读】2025年我国新能源车渗透率首次突破50%,11月更是攀升至59.5%,标志着新能源车已成为市场主流。伴随这一趋势,补能系统持续完善,全国高速公路服务区充电桩覆盖率超98%,截至2025年11月充电基础设施(枪)总数达1932.2万个。但充电桩安全问题备受业界关注,传统漏电?;て魑薹觳庵绷髀┑纾珺型漏电检测技术由此成为保障充电桩安全运行的关键手段。


什么是充电桩直流漏电

充电桩直流漏电,简单说就是?直流电不该跑的地方(比如车架或大地)出现了电流?,属于一种故障状态。它和咱们常见的交流漏电不一样,是直流系统特有的,主要发生在充电桩内部的整流、转换这些环节。只要来源有3类:


电容器的特性:电容介质在施加直流电压时会产生漏电流,这是电容器的自然特性;


整流器部分漏电,交直流转换出问题,会产生脉动直流漏电;


直流转换器漏电?:直流电压变换环节故障,会产生平滑直流漏电。


直流漏电类型:

在充电桩的直流系统中,漏电主要表现为下面两种形式


平滑直流漏电指大小和方向都不随时间变化的直流漏电流,例如电池系统对地绝缘故障引起的漏电,这种漏电流小(通常为mA级),但持续性强,易累积成安全隐患。传统RCD对其无效,需专用传感器。


?新国标要求?:2025年8月1日全面实施的GB 39752-2024要求直流充电桩实时监测漏电流,动作阈值≤6mA。


脉动直流漏电指方向不变但大小随时间脉动的直流漏电流,例如充电回路绝缘故障产生的漏电。这种漏电流呈现脉动特性。A型漏电保护器可对此类漏电提供?;?。


?B型漏电?;て?:能检测交流、脉动直流及平滑直流漏电,是全面的防护方案。


新国标GB 39752-2024已强制要求直流充电桩配备能检测这两种漏电的?;ぷ爸茫ㄍǔN狟型或A+DC6mA型),以确保充电安全。


为什么直流漏电更危险?

?隐蔽性强?:传统交流漏电?;て鳎≧CD)对平滑直流漏电基本无效,很难及时发现。


?持续性强?:直流电容易持续流动,可能慢慢积累成安全隐患。


?危害大?:一旦发生,一方面可能损坏设备甚至引发火灾;另一方面,对人身安全构成威胁,直流电流对人体的危害不亚于交流,甚至更危险(如不易摆脱)。


B型漏电检测技术原理

B型漏电检测技术是一种用于检测交流(AC)、直流(DC)以及复合波形(如脉冲、高频等)剩余电流的先进漏电?;ぜ际?,主要用于现代电力电子设备日益普及所带来的复杂漏电场景。其核心原理基于对多种类型故障电流的全面感知与响应。在电动汽车充电桩应用中,B型漏电检测技术是安全的核心,它能同时识别交流、脉动直流和平滑直流漏电,通过零序电流互感器实时监测电流矢量和,一旦失衡超过阈值(比如30mA),就在0.1秒内切断电源,比传统?;た斓枚?。


B型漏电?;ぴ诔涞缱械氖迪址绞?/p>

常见硬件方案有:


宽频电流互感器 + 磁通门传感器(Fluxgate)


宽频CT检测交流及高频成分(15 Hz ~ 1 kHz+)


磁通门传感器专门检测0 Hz(即直流)分量


双通道信号处理:分别处理交流/直流信号,综合判断是否超限。


零时序电流互感器+电子脱扣器


零序互感器是基于基尔霍夫电流定律,通过监测充电回路中进出线电流的差值,判断是否存在漏电流,当检测到漏电流超过阈值时(直流为6mA,交流为30mA),??槭涑鐾芽坌藕牛缱油芽燮髑祷狗侄系缏?,响应速度快,动作时间≤30ms,远快于传统保护。


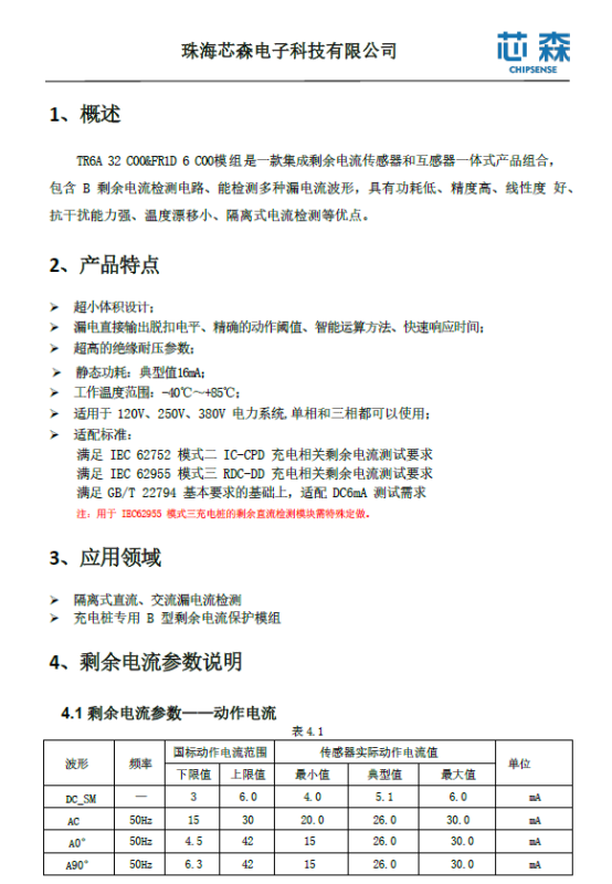
?A+DC6mA型传感器是一种集成剩余电流传感器和互感器一体式产品组合?:专门针对新国标设计,可检测脉动直流漏电及6mA及以上的平滑直流漏电,响应时间短(≤0.1秒)。


常见技术方案对比如下表


企业微信截图_20260121141659.png


从表中可看出在电动汽车充电桩领域,B型漏电检测技术是保障人身安全、满足法规合规的重要措施,而零序互感器因高灵敏、快速响应、非接触、成本不高成为大部分直流快充优选方案。


E1ipYXT2qdVJfJLaSdWtR.png、


总结

2025年8月实施的新国标GB 39752-2024也对此作出明确强制要求,进一步倒逼防护技术升级。B型漏电检测技术凭借可全面覆盖交流、脉动直流及平滑直流漏电的优势,成为契合新国标要求、破解直流漏电难题的核心方案,其中零序互感器方案以高灵敏度、快响应速度及适中成本,成为多数直流快充场景的优选。未来,随着新能源车与充电桩行业的持续发展,以B型漏电检测技术为代表的安全防护手段,将持续迭代完善,既为行业合规发展提供支撑,也为用户充电安全筑牢防线,助力新能源出行生态的健康可持续推进。


3-958x200_20251021044824_513.png

特别推荐
技术文章更多>>
技术白皮书下载更多>>
热门搜索

关闭

?

关闭