【导读】本文提及的肿瘤电场治疗硬件设计方案在芯片选型上均选用ADI的元器件,具有低功耗、高精度、小体积的特点。其突出特性之一是在高压电源升压与高压信号放大的处理上,选用ADI的LT8304可直接从主端反激波形对隔离式输出电压进行采样,从而无需借助第三个绕组或光隔离器即可实现稳压。
背景概述
恶性肿瘤一直是困扰人类健康的公共卫生问题,肿瘤电场治疗是当前医疗市场上热门的一种创新技术。这种技术是通过穿戴设备,对目标位置肿瘤发出低强度交变电场来干扰癌细胞,让它们发生紊乱,无法正常分裂增殖,从而实现抗癌效果。该疗法有着非常好的耐受性,绝大部分副作用为轻度皮肤刺激。根据在2023年ASCO年会上发布的数据,来自LUNAR试验(NCT02973789)的结果显示,在转移性非小细胞肺癌(NSCLC)患者中,相比单独使用标准治疗,将肿瘤电场治疗与肺癌标准治疗中的免疫疗法或化疗相结合,可以提高患者总生存率,降低死亡风险。
方案介绍
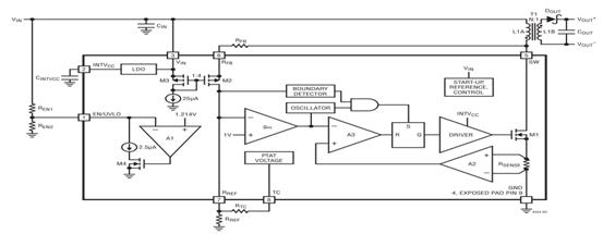
本次技术型授权代理商Excelpoint世健邀请了来自专业医疗领域企业的工程师黄工跟大家分享实战案例。该公司是世健公司多年的客户,主要从事医疗器械的研发、生产和销售,而黄工有着资深的行业经验。本文中提到的肿瘤电场治疗仪主要由生理信号检测系统、电场刺激发放系统、数据处理分析系统组成。该治疗仪具有高精度、高准确度等优点,黄工及团队在设计中运用到了多个ADI产品。该仪器电场刺激发放系统硬件设计方案如图一所示。
图一 电场刺激发放系统硬件设计方案
电场刺激发放中,DDS的选取为ADI的AD9837,这是一款低功耗、可编程波形发生器,可产生正弦波、三角波和方波输出;输出频率和相位可通过软件进行编程,调整简单。黄工表示,选择该芯片最重要的一个原因是该产品的分辨率高,当时钟速率为5MHz时,可实现0.02Hz的分辨率。
图二 AD9837内部架构
椭圆滤波器的选择为ADI LTC1560-1,该滤波器是一款5阶、连续时间、低通滤波器;截止频率可通过引脚选择为500KHz或1Mhz。与其他高频滤波器不同,LTC1560-1是专门实现低噪声和低失真而设计的。对于一个1Vrms输入信号,信噪比为69db,THD为-63dB。
图三 LTC1560-1外围参考电路设计
数字电位器的选择为AD5282,该器件为双通道,256位,I2C兼容型数字电位计。与数字电位器配合的运放选择为ADA4805-2,该运放为高速电压反馈,轨至轨输出放大器,具有500uA级低功耗。此外,更重要的是该运放具有105MHz高带宽(增益为1),160V/us高压摆率及125uV的低输入失调电压。该运放与数字电位器AD5282进行搭配可实现输出电压的增益可调,且能完美实现输入信号的保真。
高压运放的选择为ADHV4702-1,与高压运放搭配的供电电源为LT8304-1。高压运放选择ADHV4702-1。理由在于该运放供电电压高达±110V,其输出电压也接近轨到轨。此外,该运放也具有高压摆率,可达74V/us。该款运放的高压摆率和高供电电压保证了电场激励的幅度。为了实现高精度性能,ADHV4702-1 具有170dB的典型开环增益(AOL)和160dB的典型共模抑制比(CMRR)。ADHV4702-1还具有2μV/°C的最大输入失调电压(VOS)漂移和8 nV/√Hz的输入电压噪声。
高压电源选取LT8304的理由则在于,该电源芯片为单片式、微功率、隔离型反激式转换器。通过直接从主端反激波形对隔离式输出电压进行采样,该器件无需借助第三个绕组或光隔离器来实现稳压。输出电压利用两个外部电阻器和第三个任选的温度补偿电阻器来设置。边界模式操作提供了一种具有卓越负载调节性能的小型磁性解决方案。低纹波突发模式操作可在轻负载条件下保持高效率,同时较大限度地抑制输出电压纹波。LT8304-1可在一个3V至100V的输入电压范围内工作,并输送高达24W的隔离输出功率。
图四 LT8304内部架构
LT8304产生正负110V高压参数选择及仿真如图五所示:
图五 LT8304 正负110V高压输出仿真
在实际应用该芯片时需注意,在原边添加缓冲电路,对于变压器、初级侧和次级侧漏电流会导致过大的电压尖峰,超过IC的绝对最大额定电压,导致IC损坏。如果允许振铃时间过长,可能会错误地使电源开关控制电路跳闸。一些电感器具有高漏感的特征,但绕组不良的电感器也会表现出高漏感,杂散电感会加剧由此产生的电压尖峰,这通常是电路布局不良的结果。为了防止这种情况,需额外添加缓冲电路,即仿真图中的D2、D3、R3、R4?;撼宓缏返淖饔檬俏沼捎诼└蠰引起的多余能量l,从而保护IC免受潜在的高电压或过度振铃的影响。二极管缓冲器可确保定义明确且一致的箝位电压,并具有略高的功率效率,而阻容缓冲器可快速抑制电压尖峰振铃。
ADHV4702-1产生正负110V可调脉冲参数选择及仿真如图六所示:
图六 ADHV4702-1正负110V脉冲信号仿真
实际应用ADHV4702-1的过程中,需充分考虑该芯片温度引脚TMP的运用及该芯片扇热。
ADHV4702-1的TMP引脚可用于监测芯片温度的相对变化。典型的TMP引脚电压在室温下约为1.9 V,在- 4.5 mV/°C左右变化。为了避免在超过规定的温度下工作,导致芯片性能下降,可将ADHV4702-1的TMP引脚直接与SD引脚相连在与电阻RTEMP连接到地,在RTEMP上改变电阻来设置热关机阈值温度如图七所示。
在进行PCB绘制时,建议在该芯片下表面添加一个外露的铜顶层,用于热管理。将该芯片封装外露的pad(EPAD)焊在铜层上,保证最佳的散热效果。顶部暴露的铜区域通过多个热过孔组成的阵列连接到底部暴露的铜接地面。此外,还可通过在ADHV4702-1的底部外露接地平面上安装散热器的方式,用来提高ADHV4702-1的散热。
图七 ADHV4702-1 TMP引脚电压温度曲线及该引脚外接参考电路
总结
本文提及的肿瘤电场治疗硬件设计方案在芯片选型上均选用ADI的元器件,具有低功耗、高精度、小体积的特点。其突出特性之一是在高压电源升压与高压信号放大的处理上,选用ADI的LT8304可直接从主端反激波形对隔离式输出电压进行采样,从而无需借助第三个绕组或光隔离器即可实现稳压。肿瘤治疗设备往往对于性能和精密度有极高的要求,高压运放ADHV4702-1,作为业界一款高电压、高性能的精密运算放大器,具有高输入阻抗、低输入偏置电流、低输入失调电压、低漂移和低噪声的特性,适用于精密、苛刻的应用。此外,该运放利用ADI公司的下一代专有半导体工艺和创新架构,使这款精密运算放大器能够使用±110V对称双电源、不对称双电源或220V单电源供电。
(来源:世?。?/p>
免责声明:本文为转载文章,转载此文目的在于传递更多信息,版权归原作者所有。本文所用视频、图片、文字如涉及作品版权问题,请联系小编进行处理。
推荐阅读:
吉利汽车与意法半导体签署碳化硅长期供应协议,深化新能源汽车转型,推动双方创新合作




