【导读】差分晶振是一种有源晶体振荡器,通过将晶体振荡器中的振荡信号分成两个相位相反的输出信号,并通过差分放大电路进行放大和处理,产生稳定的差分输出信号。差分晶振具有较好的抗干扰能力,能提供更稳定、更精确的时钟信号,广泛应用于通信网络、数据中心、汽车电子、工业自动化、测试测量、医疗设备等领域。
差分晶振是一种有源晶体振荡器,通过将晶体振荡器中的振荡信号分成两个相位相反的输出信号,并通过差分放大电路进行放大和处理,产生稳定的差分输出信号。差分晶振具有较好的抗干扰能力,能提供更稳定、更精确的时钟信号,广泛应用于通信网络、数据中心、汽车电子、工业自动化、测试测量、医疗设备等领域。

图1 差分晶振
差分晶振常用输出模式
1)LVPECL模式
LVPECL (Low Voltage Positive Emitter-Couple Logic,低电压正发射极耦合逻辑)是主要的差分输出之一。它通过避免晶体管饱和,实现更快的开关速度,并配备恒定电流源驱动器。由于大电压摆动(通常为600-1000mV),LVPECL具有卓越的抖动性能,从而输出低噪声信号,适用于PON、显卡、光??椤⒅悄芡ǖ?。
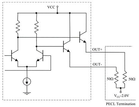
图2 LVPECL模式输出结构
LVPECL由PECL(Positive Emitter-Coupled Logic,使用5V电源的正发射极耦合逻辑电路)演变而来。PECL电路的输出结构包含一个差分对管和一对射随器。输出射随器在正电源范围内工作,直流电流始终存在,有利于提高开关速度,保持较快的关断时间。LVPECL的标准输出是通过50Ω上拉至(VCC-2V)的电平,如图2所示。
2)LVDS模式
LVDS (Low Voltage Differential Signaling)可同时提供低功耗和低电磁干扰 (EMI)组合,由于电压摆幅较小(通常为350mV),相比LVPECL差分输出模式功耗更低,负载阻抗为100Ω的差分线上的电流一般不超过4mA,使其不易受噪声影响,在音视频处理器、服务器、路由器和交换机等应用中非常重要。

图3 LVDS模式输出结构
LVDS是一种低摆幅的差分信号技术,它使得信号能够在差分PCB 线对或平衡电缆上以百Mbps的速率传输,其低电压幅度、低电流驱动输出使其具备低噪声、低功耗的特性。LVDS标准输出负载为差分形式,阻抗为100Ω,如图3所示。
3)HCSL模式
HCSL是一种高速差分信号,通常在较低的电压水平工作,在90年代末开始用于高速串行计算机扩展总线标准(PCI Express)参考时钟。其特点包括极低的抖动和功耗,使得该类晶振广泛应用于系统内部的高速串行通信、时钟分配和数据通路等对速度、功耗、性能要求高的场景。
图4 HCSL模式输出结构
差分晶振的优势
差分晶振的优势主要体现在:
1)抗干扰能力高:
差分晶振采用差分方式进行信号生成,在输入和输出引脚之间使用差分信号传输,对环境中的电磁干扰具有较强的抵抗能力。相对于单端晶振,差分晶振可通过正负极性的相互抵消,削弱噪声干扰对时钟信号的影响。
2)时钟抖动?。?br style="padding: 0px; margin: 0px auto;"/>
能够有效减少时钟信号的抖动,提升信号的稳定性和精度,进而增强系统性能与稳定性。
3)改善时钟信号传输质量:
可以在时钟信号传输过程中提供更高的信号品质,能够减少共模噪声的影响,有效降低信号传输的损耗和失真,提高信号传输的可靠性和稳定性。
4)增加噪声容限:
可以增加时钟信号的噪声容限,提供更大的时钟信号幅度,降低时钟信号的失真和抖动,有助于保持信号的完整性和准确性。
差分晶振的应用
差分晶振凭借其优势,应用于多个领域:
通信系统:应用于无线通信、网络设备及传输系统,确保时钟信号与频率参考的稳定性,从而提升数据传输的精确性与可靠性。
数据中心设备:服务器与数据存储等设备中,差分晶振提供精确的时钟同步与数据传输,保障计算机系统的稳定运行与数据准确性。
汽车电子:为发动机控制、车载娱乐与导航系统等提供精确的时钟与频率控制,确保汽车电子系统的稳定与可靠。
工业自动化:在工业自动化控制系统中,包括PLC、机器人及传感器等,差分晶振提供稳定的时钟信号与精确的时间测量,保证系统的精度与可靠性。
测试测量设备:应用于其中的时钟、计数器、频率计等,确保测试结果的准确与稳定。
医疗设备:为时钟与数据采集电路提供准确稳定的支持,确保医疗数据的准确可靠。
大普技术的差分晶振融合自主研发的先进IC与高品质晶片,不仅性能指标卓越,还依托持续的创新迭代能力,确保技术的先进性和适用的广泛性。通过精细的电源管理和优化的电路设计,大普差分晶振在保持高性能的同时,实现了成本的有效控制和供应链的坚固稳定,为用户提供极具竞争力的选择。

图5 大普技术差分晶振产品系列
在高速数据传输领域,数字信号处理器(DSP)的参考时钟频点一般为156.25MHz,其内部通过锁相环(PLL)将此基频倍频,生成与数据转换速率匹配的时钟信号,同时对差分晶振的应用提出了小型化、低功耗(不超过100mA)等需求。大普面向市场,提供性能优异的解决方案,156.25MHz差分晶振不仅支持3225、2520主流封装尺寸,而且功耗低至80mA以下,若DSP的电压摆幅允许,大普还可提供功耗更低的LVDS输出版本,进一步满足市场对节能高效产品的需求。
156.25MHz差分晶振在光模块中的应用
以全面的频率覆盖、多样的输出选项、卓越的温控稳定性、低功耗特性和超低抖动表现,大普差分晶振展现出在不同应用场景下的高度灵活性和可靠性,广泛应用于SONET/SDH、千兆以太网、串行ATA、PCI-Express、存储区域网络、光纤通道、工业控制器、测试与测量、光纤通道和通信等领域。随着AI算力等技术的不断进步,大普差分晶振将在更广泛的领域内得到应用,助力人工智能产业的蓬勃发展。
大普技术在时频领域深耕细作近二十年,已搭建覆盖全等级高稳时钟(Crystal、SPXO、TCXO、OCXO、Clock Module、Timing Server)、多品种时钟芯片的全时钟产品链(RTC、BUFFER、1588、All-Silicon OSC等芯片),能够提供一站式时钟解决方案。大普产品从研发、生产、终测到交付,全程实现自主控制,是全球少数具备规?;峁└呶仁敝硬酚胝迨敝咏饩龇桨改芰Φ某讨?。
未来,大普技术将继续深化技术创新,推动时钟产品智能化,紧随人工智能、物联网、5G等科技浪潮,以精准、高效时钟解决方案赋能各行各业,共筑稳定可靠的未来世界,为用户创造更大价值!
免责声明:本文为转载文章,转载此文目的在于传递更多信息,版权归原作者所有。本文所用视频、图片、文字如涉及作品版权问题,请联系小编进行处理。
推荐阅读:
罗姆即将参展PCIM Europe 2024:赋能增长,推动创新




