桃花源qm花论坛(品茶),凤楼阁论坛官网入口网址,一品楼品凤楼论坛最新动态,风楼阁全国信息2024登录入口

你的位置:首页 > 电源管理 > 正文

第一部分:化繁为简!BMS秉承简单制胜原则兼顾效率与成本

发布时间:2025-12-12 责任编辑:lina

【导读】在电池管理系统(BMS)设计中,复杂电路与高成本常成为开发瓶颈。本文聚焦于主动均衡技术,提出一套“简单制胜”的设计原型,在不牺牲性能的前提下,通过精简结构实现高效能量调配,为工程师提供一种兼具可靠性与实用性的创新解决方案。


摘要


在电池管理系统(BMS)设计中,复杂电路与高成本常成为开发瓶颈。本文聚焦于主动均衡技术,提出一套“简单制胜”的设计原型,在不牺牲性能的前提下,通过精简结构实现高效能量调配,为工程师提供一种兼具可靠性与实用性的创新解决方案。


引言


您是否依然认为电芯的主动均衡方案要么复杂昂贵,要么简单经济但效率低下?其实,这种看法并不全然源于评估者的主观偏见,而更多是基于对市面上各类主动均衡方案所做的客观且公正的分析所得出的判断。


本系列文章分为三个部分:

?第一部分探讨电芯容量不匹配和阻抗不匹配对电池管理系统(BMS)电池包的影响。

?第二部分介绍市面上几种传统的主动均衡解决方案,并分析为什么过去的设计未能实现简单高效。文中还会讨论为什么电池包之间的均衡与电芯之间的均衡同样重要。

?第三部分深入评估一个简单高效的主动均衡原型,包括电路设计、算法、GUI和均衡性能。


随着讨论从基础概念逐步进入细致分析,无论是BMS和主动均衡领域的专业人士和工程师,还是仅仅因标题而产生兴趣的普通读者,都能从中获得有价值的见解和启示。


电芯不匹配对BMS电池包的影响


在BMS中,多个电芯通常串联连接,形成高压电池包。这种高压电池包能够为多种系统供电,包括电动汽车、高压储能系统和不间断电源。对于这些串联连接的电芯,理想的工作条件是所有电芯具有一致的参数,例如一致的电芯电压、内阻、荷电状态(SoC)、健康状态(SoH)和工作温度。


实际上,当一批全新电芯刚刚由制造商生产出来时,它们的性能和指标通常是一致的。但在投入实际使用后,随着电芯的老化,负载、环境温度和湿度、充电循环次数等因素会导致电芯性能不可避免地出现差异。


当电芯之间的性能差异较小时,一般不会对电池包的正常运行造成影响,也无需予以特别关注。但一旦电芯之间的性能差异变得足够显著,威胁到电池包的正常运作,就必须解决此问题。在以下章节中,电芯之间的显著性能差异将被称为电芯不匹配。


电芯容量不匹配


如图1所示,如果电池包中有几个电芯的容量明显低于其他电芯,则称这几个电芯为弱电芯。在充电和放电过程中,弱电芯都会带来问题。在充电过程中,弱电芯会更快达到满电压,先于其他电芯充满电。然而,电池包由多个电芯串联而成,当弱电芯充满电时,充电电流并不会自动停止。因此,一旦弱电芯充满电,整个电池包的充电过程必须立即停止,以避免过充风险,防止危及弱电芯和整个电池包。


类似地,在放电过程中,弱电芯的电压会更快下降,先于其他电芯更早达到完全放电状态。同样,一旦弱电芯完全放电,整个电池包的放电过程必须立即停止,否则就会有过放电风险,也会带来安全隐患。细心的读者可能很快就意识到,在包含弱电芯的电池包中,整体容量利用率显著降低。若没有电芯均衡,健康的电芯在每次循环中将无法完全充电或完全放电。随着时间推移,电芯经历反复充放电循环,其中弱电芯由于经历更多的循环,往往会出现更快的容量衰减,从而加剧与其他健康电芯之间的不匹配。


第一部分:化繁为简!BMS秉承简单制胜原则兼顾效率与成本

图1.电池包充电和放电过程中电芯容量不匹配的影响


电芯阻抗不匹配


除了电芯容量,另一个需要高度关注的重要参数是电芯阻抗。与容量不匹配类似,阻抗不匹配是指电池包中一个电芯的阻抗与其他电芯的阻抗明显不同。一些工程师使用电化学阻抗谱分析(EIS)方法来测量每个电芯的阻抗,并评估它们的健康状态。健康或相对较新的电芯通常具有较低的阻抗,而老化或不健康的电芯往往具有较高的阻抗。通过以下图示,可以更直观地理解阻抗不匹配对电池包性能的影响。


为了便于讨论,我们将电池包中阻抗明显较高的电芯称为不健康电芯。图2直观地展示了这一现象,将电芯在充放电时的行为简化为一个由电容和电阻串联构成的等效电路模型。需要注意的是,这种抽象是为本文的讨论而作出的必要简化。尽管它有助于说明阻抗不匹配的影响,但并不反映真实电芯的实际物理和电气特性。


在充电过程中,内阻较高的不健康电芯在给定的充电电流下,会经历更大的电压降。在这种情况下,如果所有电芯都表现出相同的电压值,不健康电芯存储的电能实际上更少。如图所示,不健康电芯在充电过程中具有较小的Vcell_actual值。此外,由于其阻抗造成的功率损耗更高,不健康的功率电芯通常会经受更高的充电温度。


在放电过程中,更高的阻抗导致在给定的放电电流下,电压降更大,功耗更高。因此,不健康电芯的电压和容量下降速度更快,放电温度通常也更高。随着时间推移,经过反复充放电循环,更高的温度和老化效应会进一步加速不健康电芯的阻抗增加,从而加剧电池包内的阻抗不匹配问题。


第一部分:化繁为简!BMS秉承简单制胜原则兼顾效率与成本

图2.电池包充电和放电过程中电芯阻抗不匹配的影响


通过分析容量不匹配和阻抗不匹配,细心的读者可能注意到,尽管这两种不匹配代表了电芯不均衡的不同方面,但它们最终产生的影响非常相似。无论是容量较低的弱电芯,还是阻抗较高的不健康电芯,它们主要影响的都是电池包的可用容量和工作电压。含有弱电芯或不健康电芯的电池包,其整体容量利用率和安全工作时间会显著减少。此外,这些不匹配的电芯会对电池包内表现良好的电芯的安全性和正常运行构成持续威胁。


BMS中的被动/主动均衡至关重要


基于上文关于电芯不匹配问题的讨论,理解BMS中被动和主动均衡的应用就会容易得多。


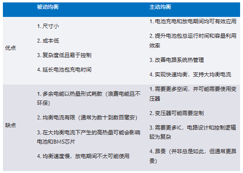
被动均衡是一种耗散性方法,通常在充电周期中进行。弱电芯的容量较低,因此在相同的充电电流下,其电压上升得更快。当弱电芯首先达到或接近满电时,多余的电能必须立即耗散掉。虽然这种电能耗散会导致热量产生和热管理挑战,但可以延长健康电芯的充电时间,最终会提升电池包的整体运行时间。被动均衡在BMS中广泛采用,大多数电芯监测IC都集成了这一功能。


主动均衡则是通过变压器、电容和电感在电芯之间转移电能。这种方法在充电和放电周期中均有效,能够高效地重新分配电荷。虽然被动均衡和主动均衡各有优缺点(如表1所总结),但在实际BMS设计中,选择哪种均衡方法并非简单地基于优缺点的直接比较,而是取决于电池系统的容量和规模。


通常,均衡电流设为电芯容量的约1%到5%。例如,在一个4 Ah锂电芯中,如果均衡电荷是容量的5%,则需要进行200 mAh的均衡。这种情形非常适合被动均衡,BMS设计人员可实现一个200 mA被动均衡电路,在大约一小时内完成电荷耗散,或实现一个100 mA电路,在两小时内完成电荷耗散。最终,设计人员可以根据所选的电芯监测IC的被动均衡电流能力和电芯容量,制定具有针对性的被动均衡策略。


作为对比,考虑一个300 Ah高容量储能电芯,5%的均衡电荷相当于15 Ah。即便使用300 mA的被动均衡电流(已经相当高),也需要50多个小时才能完成均衡。实际的均衡时间会更长,因为在单个电芯通道上长时间地持续进行被动均衡会导致过热,并可能损坏BMS芯片。因此,主动均衡对于高容量电芯是必不可少的。


例如,如果一个主动均衡电路可以处理15 A的电荷转移电流,则15 Ah的不均衡可在大约一小时内得到纠正。如果容量为7.5 A,则可能需要大约两小时,依此类推。与被动均衡不同,主动均衡不会浪费电能,而是将电能重新分配到其他电芯或电池包,因此能够提升整体能效,同时减轻BMS的热管理负担。


表1.被动和主动电池均衡的优缺点


第一部分:化繁为简!BMS秉承简单制胜原则兼顾效率与成本


结语


本文介绍了电芯容量不匹配和阻抗不匹配对电池包正常运行的影响。文中还概述了BMS中的被动均衡和主动均衡方法,为后续文章的进一步讨论奠定了基础。

 

我爱方案网


推荐阅读:

如何利用交替式控制提升电源系统的响应速度与稳定性?

一文读懂pA级电流测量的误差控制与最佳实践

兼顾环保与成本!艾迈斯欧司朗联合奥德堡推出低碳纸质运输方案

Cadence与爱芯元智强强联合,为智能设备打造高性能“芯”引擎

精度超越原子!Rigaku发布XTRAIA MF-3400,护航芯片演进之路

特别推荐
技术文章更多>>
技术白皮书下载更多>>
热门搜索

关闭

?

关闭