【导读】要在RS-485节点中实现出色的隔离信号和电源配置,就必须要有效应对小尺寸、低功耗、数据速率、EMI和物料成本等系统要求带来的设计挑战。光耦合器等传统的分立式解决方案存在失效寿命方面的问题,而且光耦合器技术本身的物理特性决定了每通道隔离的功耗较高,业界就这些问题已有详细论述。
摘要
ADI公司的集成RS-485隔离型收发器产品组合提供良好的灵活性和性能,能够满足颇具挑战性的系统设计要求,与光耦合器方法相比具有明显的优势。
要在RS-485节点中实现出色的隔离信号和电源配置,就必须要有效应对小尺寸、低功耗、数据速率、EMI和物料成本等系统要求带来的设计挑战。光耦合器等传统的分立式解决方案存在失效寿命方面的问题,而且光耦合器技术本身的物理特性决定了每通道隔离的功耗较高,业界就这些问题已有详细论述。此外,光耦合器技术的成本会随着数据速率提高而大幅度提高,制造复杂度也会随着器件数量增加而提高。分立式隔离DC/DC转换器的实现需要设计人员具备变压器设计知识,能够将隔离DC/DC转换器的其他电源器件与变压器匹配。设计易受这些器件相关的寄生电阻、电感和电容影响。幸运的是,如今有了新型高集成度隔离型收发器解决方案,能够解决这些设计挑战。
过去七年来,ADI公司开发出了一系列创新的集成式隔离RS-485收发器,它们集ADI公司的先进RS-485接口技术与iCoupler?数字信号隔离技术于一体,最近还结合了ADI公司的isoPower?隔离式DC/DC转换器技术。这些隔离型收发器产品设计用于恶劣环境下的众多应用,例如:工业自动化、太阳能和风能、仪器仪表、电力线监控等。使用该系列产品的工业通信协议包括PROFIBUS?、Interbus、Modbus、BacNet等。
该系列集成式隔离RS-485/RS-422收发器根据电源链的系统分割,尤其是隔离总线侧电压源,为设计人员提供优异的集成解决方案选择。
针对隔离RS-485节点的电源链分割,ADI公司大致提供三类解决方案:
? 完全集成的信号和电源隔离RS-485/RS-422解决方案
? 集成信号隔离和集成变压器驱动器(集成部分电源链)
? 支持灵活选择总线侧电压源的信号隔离式RS-485/RS-422收发器
图1.典型的RS-483/RS-422隔离
图1显示了ADI公司ADM2867E的紧凑配置,它是一款集成式信号和电源隔离RS-485收发器。得益于ADI公司的iCoupler和isoPower隔离技术,二者的结合使这款产品兼具超强集成度和性能表现,比传统解决方案更易使用、尺寸更小,相同RS-485负载所需的输入功率更低。ADM2867E/ADM2582E信号和电源隔离RS-485收发器采用20引脚宽体SOIC封装,尺寸十分小巧。此外还是兼容大规模表贴制造技术的集成式信号和电源隔离RS-485/RS-422收发器。对于设计时间紧迫、设计尺寸受限的客户,这些产品堪称理想之选。
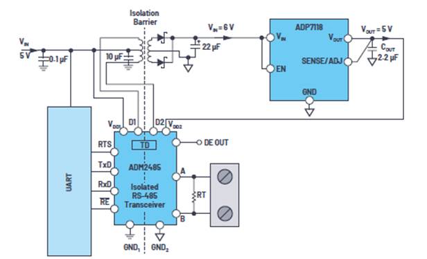
2007年,ADI公司推出了PROFIBUS兼容信号隔离RS-485收发器ADM2485,该器件灵活小巧,集成了变压器驱动器,并采用16引脚宽体SOIC封装。ADM2485是ADI公司提供的集成变压器驱动器功能的三款隔离式RS-485收发器中的一款。图2显示ADM2485驱动变压器的主面,向总线侧电路输送隔离电源。
图2.带电源的RS-485/RS-422隔离
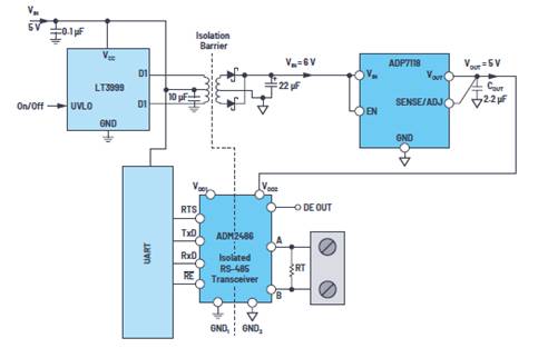
图3.带电源和外部开/关功能的RS-485/RS-422隔离
图2所示的配置具有很高的效率,5 V输入电源下的典型效率为81%,适合具有严格温度限制的设计。外部变压器支持DC/DC转换器以500 kHz频率工作,这为辐射要求非??量痰纳杓迫嗽碧峁┝艘恢值虴MI解决方案。对于系统设计人员,图1和图2所示解决方案的主要区别在于:前者尺寸更小、易于使用,后者则提供更高的效率和频率更低的辐射频谱。
在典型的可编程逻辑控制器设计中,I/O和通信端口需要多种多样的隔离电源。这就要求定制电源,从同一变压器线圈产生多个隔离电源,如±15 V、5 V和3.3 V电源。这种情况下,比较经济的选择是仅集成信号隔离的隔离式RS-485收发器,例如隔离式PROFIBUS兼容型RS-485收发器ADM2486,从而既能灵活地选择现有5 V或3.3 V隔离电源,也能利用变压器上的单独绕组来产生总线侧隔离电压。图3所示为一个简化的分立DC/DC转换器,它说明了这种配置如何配合ADM2486收发器使用。
ADI公司的隔离式RS-485/RS-422收发器系列产品还提供高达20 Mbps的多种数据速率,一条总线上可连接多达256个节点,并提供半双工和全双工工作模式。此外,这些集成式隔离RS-485收发器全都通过UL和VDE认证,CSA认证可应要求提供。此外还均经过100%生产测试,具体测试电压因隔离产品的不同而有所差异,最高达到了6800 V rms。
ADI公司的集成式RS-485隔离型收发器产品组合提供良好的灵活性和性能,能够满足系统设计要求,与光耦合器方法相比具有许多优势。iCoupler变压器技术自2001年投入量产,出货量已超过40亿通道,其可靠性毋庸置疑。iCoupler的使用寿命超过50年,不存在传统的损耗问题,而这一点正是光耦隔离技术的根本缺陷。
免责声明:本文为转载文章,转载此文目的在于传递更多信息,版权归原作者所有。本文所用视频、图片、文字如涉及作品版权问题,请联系小编进行处理。
推荐阅读:




