【导读】电池供电设备是现代科技不可或缺的组成部分,它彻底改变了人们的生活,让很多电子设备能被随身携带。例如,血糖仪和起搏器等医疗设备尽可能地减少了人们生活中的不便,便携式电动工具和无线电等设备可用于救灾协调等工作,而日常生活中使用的智能手机和笔记本电脑等电池供电设备则帮助人们高效工作和连接社会。
本文将讨论四种电池化学成分(锂离子、磷酸铁锂、锂聚合物和镍氢)在 30V 以下电池应用中的优势与挑战,另外还将介绍适用于这些电池类型的电池充电 IC 如何在应用中提升电池性能、运行时间和使用寿命。
电池充电 IC 可确保电池充电安全,因此在电池管理系统 (BMS) 中发挥着至关重要的作用。它可与电量计、电池监控器和?;て髋浜鲜褂茫镏;さ绯?、监控电池的健康状况,并在出现问题时与 BMS 进行通信。
锂离子(Li-Ion)电池
锂离子电池常用于笔记本电脑、电动自行车、电动汽车 (EV) 和智能手机等设备。这类电池具有较高能量密度和较长使用寿命,且放电率低,可进一步延长充电间隔时间。
锂离子电池的阴极为电池的正极,由锂化合物制成;而阳极为电池的负极,通常由碳制成。当锂离子电池充电时,锂离子从阴极流向阳极;反之,当它放电为设备供电时,锂离子从阳极流向阴极(见图 1)。
图1: 简化的电池充/放电示意图
锂离子电池也有一些缺点。例如,过度充电或放电时,其性能会降低;在极端温度条件下,它们具有潜在危险,可能爆炸或着火。
锂离子电池充电 IC
锂离子电池充电 IC 用于为锂离子电池充电,使其可重复使用。锂离子充电 IC 可以监控电池的电流、电压和温度,从而调节充电过程。它包括以下充电阶段:
1. 涓流充电:此阶段通常在电池电压 (VBATT) 较低时使用,例如电池深度放电或断连时。在涓流充电期间,充电 IC 会产生小电流为电池组的电容充电。
2. 预充电:在此阶段,充电 IC 开始对电池进行缓慢充电,使 VBATT 以安全的速度缓慢上升。
3. 恒流(CC)充电:CC 充电也称为快速充电,意味着电池可以安全承载更大电流。CC 充电阶段持续到 VBATT 达到满电电压或浮充电压。
4. 恒压 (CV) 充电:此阶段可保证电池的安全运行。充电 IC 在 CC 充电期间监控 VBATT ,一旦 VBATT 超过电池组中的单电池电压,就会切换到 CV 充电。
5. 充电截止:充电截止代表充电的完成,此阶段 VBATT 开始衰减。
图 2 显示了电池充电 IC 的充电曲线。
图2: 电池充电曲线
上述电池充电曲线也适用于其他电池类型,包括本文列出的所有电池化学成分和电池充电 IC。
锂离子电池充电 IC 和其他锂离子相关电池充电 IC 通?;拱恍┍;すδ?,如过压?;?(OVP)、短路?;?(SCP) 和电池电压?;さ?。此外,这些 IC 还可能提供可配置的?;ゃ兄?、限值和参数值,从而适应各种 BMS 应用。
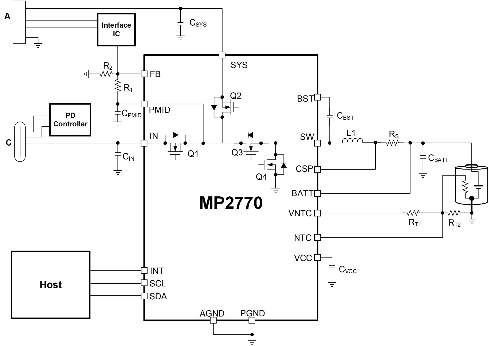
以 MP2770 为例,这是一款单电池开关充电 IC,可用于智能手表、游戏控制器、无人机和移动销售点系统 (POS) 等便携式应用。当连接输入电源时,MP2770 在充电模式下工作,通过 VBATT 以三种模式之一进行充电:预充电、CC 充电和 CV 充电。未连接输入时,MP2770 在升压模式下工作,由电池供电。
MP2770 集成了一个 8 位模数转换器 (ADC),可以监控输入电压 (VIN)、VBATT、系统电压 (VSYS) 和电池电流 (IBATT) 等。MP2770 还可以配置其他参数以供灵活应用,例如输入电流限(IIN_LIMIT)、升压电压 (VBST) 和?;ゃ兄档取?/p>
MP2770 采用节省空间的 QFN-18 (3mmx4mm) 封装,并提供系统电源路径管理功能,以实现高度集成的电池管理系统解决方案(见图 3)。
图3: MP2770 典型应用电路
除电池充电 IC 外,锂离子电池和其他锂离子相关电池也可成为电池组的一部分。电池组将包含一个系统内多个连接的电池。在这种情况下,电池组及其电池管理系统都可受益于电量计、电池?;て骱图嗫仄?。
当电量计(例如 MPF42791 和 MPF42793)与电池监控器(例如 MP2790 和 MP2797)配合使用时,它们可以优化充电并集成 BMS 的其他必要组件(包括电流采样电阻器、电池均衡器、用于电池充电时通信的充电状态 (SOC) 监控器),从而延长电池的使用寿命。
磷酸铁锂(LFP)电池
LFP 电池是锂离子电池的一种变体,其阴极材料由磷酸铁制成,而不是镍锰钴 (NMC) 或镍镉 (Ni-Cd)。相比锂离子电池,LFP 电池具有较低的能量密度和功率密度。因此,锂离子电池更受空间受限应用欢迎,而 LFP 电池在电动工具、电动自行车、笔记本电脑和其他低压电池应用中并不常见。此外,LFP 电池具有较低的输出电压 (VOUT),这会使电源设计复杂化,或者需要比锂离子电池更多的串联电池才能达到最低电压要求。
但 LFP 电池也有明显的优势。它成本较低,在较宽的温度范围内可保持稳定以确保安全,而且它比其他电池类型具有更长的生命周期,可以承受更多的充放电循环。凭借这些优势及其性能的稳步提升,LFP 电池也可能会在低压应用中越来越受欢迎。
LFP 电池充电 IC
LFP 电池充电 IC 的充电阶段与锂离子充电 IC 类似,也包括 CC 充电、CV 充电和充电截止。LFP 电池充电 IC 可以简化电池管理系统中对 LFP 电池的管理,因为它们需要经常调节电压,从而使电池通过 USB 端口甚至太阳能电池板获得供电。
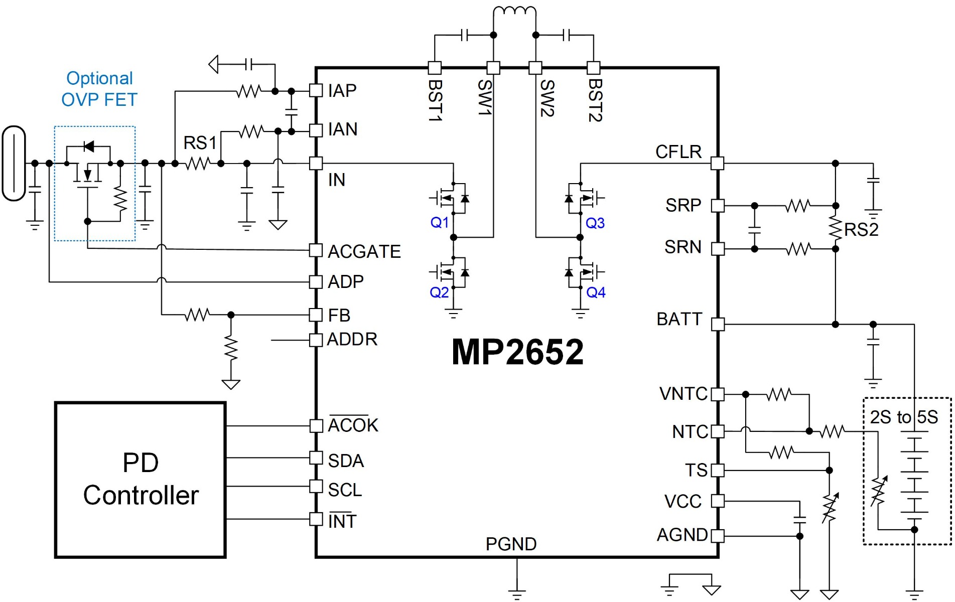
MP2652 是一款适用于电动工具应用的升降压充电 IC,专为 2 至 5 节串联电池应用而设计(见图 4)。为保证安全电压,MP2652 提供 VIN 限制功能,可防止输入功率 (PIN) 源过载。此外,该器件还集成了 10 位模数转换器 (ADC) ,可在充电模式和源模式期间进行监控。
图4: MP2652 典型应用电路
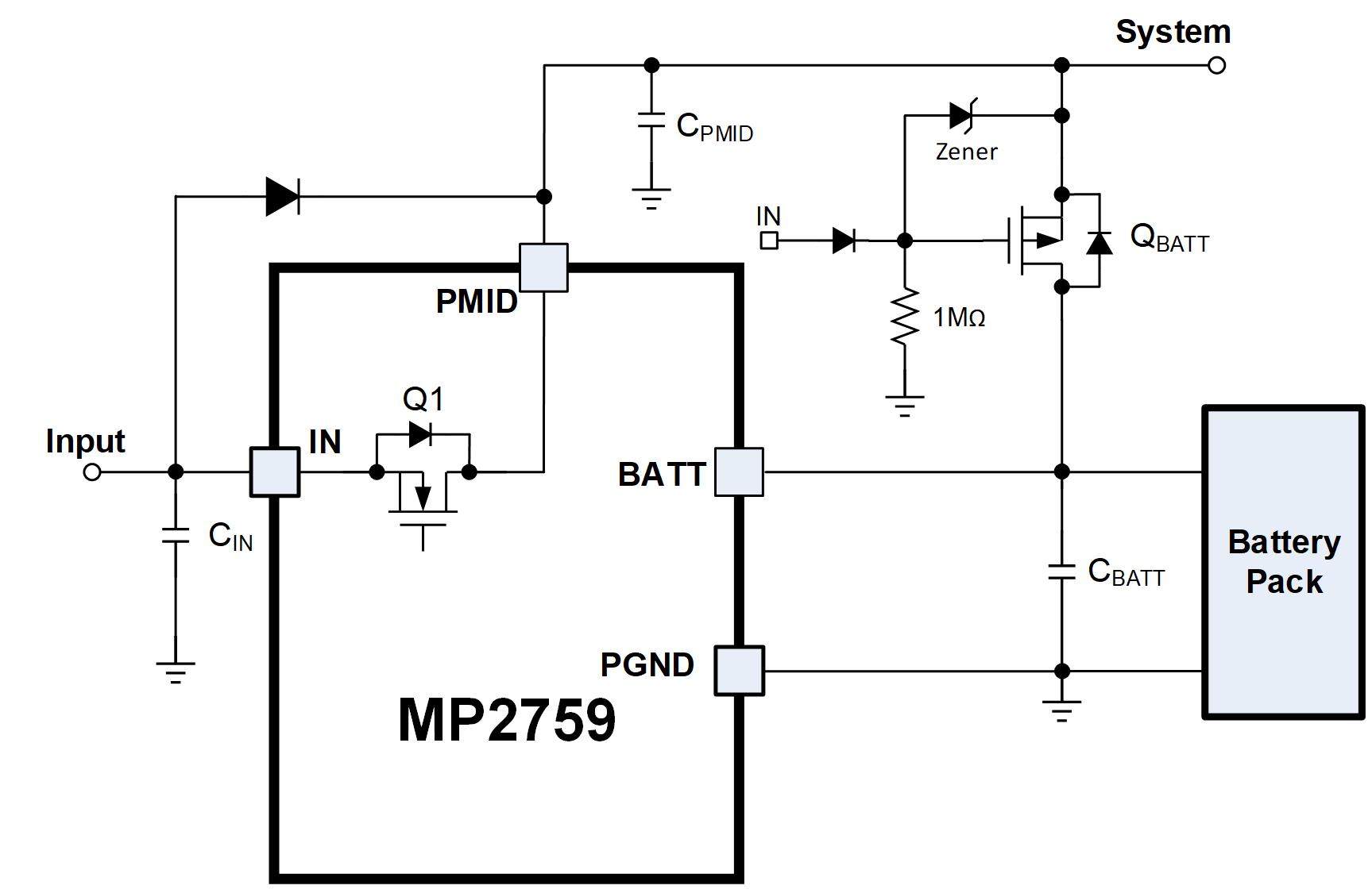
MP2759 是另一款适用于工业医疗设备的升降压充电 IC。它专为 1 至 6 节串联电池组应用而设计,其工作电压最大为 36V DC VIN,并具有 OR 电源路径管理功能,可通过外部开关实现电池的可靠充电(见图 5)。
图5: 带 OR 电源路径管理功能的 MP2759
当接入输入电源时,MP2759 通过四个阶段对电池充电:涓流充电、预充电、CC 充电和 CV 充电。其?;すδ馨ǖ绯?OVP、过温关断?;ず统涞绨踩ㄊ逼?。MP2759还提供状态引脚以显示电源和运行状态,从而提高可视性。MP2759A 与 MP2759 类似,但它提供较窄的负温度系数 (NTC) 窗口。
锂聚合物电池
锂聚合物电池常用于智能手机、平板电脑和可穿戴设备等便携式设备。这种电池轻薄,形状和尺寸多样,可适应多种不同的应用。
锂聚合物电池的阳极和阴极与锂离子电池类似,但使锂离子在阳极和阴极之间流动的电解质不同。锂聚合物电池采用固体聚合物电解质,更加灵活并有助于减轻重量。
锂聚合物电池还具有较低的自放电率和较高的能量密度,因此可以保持存储的能量,并提供更长的电池寿命。然而,任何物理损坏或过度充/放电都可能导致电池膨胀甚至着火。而且,这种电池标准化程度不高,因此有时无法应用于不同的设备。
锂聚合物电池充电 IC
锂聚合物电池充电 IC 的功能与锂离子/磷酸铁锂电池充电 IC 类似。它们不仅充电曲线相同,还同时具备电压和电流调节、安全保护以及防止过充和过热的智能充电算法等优点。这些特性有效延长了锂聚合物电池的使用寿命。
兼容锂离子电池的充电 IC 也兼容锂聚合物电池,例如 MP2770、MP2652 和 MP2759。
镍氢 (NiMH) 电池
镍氢电池常用于数码相机和便携式电动工具。与标准电池不同,镍氢电池可以充电并重复使用。
镍氢电池的阴极是镍基,阳极通常为可吸收氢的合金,另外还采用碱性电解质来促进阳极与阴极之间的离子流动。
镍氢电池具有高能量密度和低自放电率,因此可以在较长的非活动时间内保持电量。但这种电池只能提供每电池 1.2V 电压,这限制了其应用范围;且不完整的充/放电周期也会对其最佳充/放电能力产生负面影响。
镍氢电池充电 IC
尽管镍氢电池与锂电池的化学成分完全不同,但它们的充电 IC 均遵循所有充电 IC的基本规则,即二者都能为电池和电池充电器提供多种?;ぃ⑹迪植问嗫赜肱渲霉δ?。镍氢电池充电 IC 还能跟踪 VBATT 的变化,从而调节充电过程。
MP270x 系列器件(包括 MP2700、MP2702 和 MP2703)均为线性电池充电 IC,可用于 2 至 6 节镍氢电池应用。该系列的每款充电 IC 都具有高达 26V 的耐受电压,并分四个阶段为电池充电:涓流充电、预充电、CC 快速充电和 CV 充电。
用户可根据应用需求选择适合的充电 IC 功能,例如 PIN 监控(MP2702 和 MP2703)、充电状态指示(MP270x 系列),以及可启用整个芯片的使能 (EN) 引脚 (MP2702)。还可选择内存以配置输入电流限 (IIN_LIM)、最小 VIN 限制和电池满电电压等参数。图 6 所示为 MP2702 的典型应用电路。
图6: MP2702 典型应用电路
结语
电池供电设备改变了人们与世界连接的方式,而它们的充电方式对其功能和持久使用至关重要。 本文探讨了多种电池化学成分以及这些化学成分对低压系统电池管理系统 (BMS) 的影响。
尽管电池均遵循通用的充电规范,但化学成分的不同使其典型应用也有所不同,因此需要兼容的充电 IC 来确保其安全性和效率。但即使是适用于相同电池化学成分的充电 IC,适合的应用也可能不同,例如 MP2652 非常适合电动工具,而 MP2759A 则是医疗设备的理想选择。
MPS 提供丰富的电池充电 IC 产品组合,包括线性电池充电 IC 和 3 节及以上串联电池的充电 IC,这些产品几乎涵盖了所有应用。对于电池组中的电池,MPS 还提供电量计、电池?;て饕约凹嗫仄骼刺峁┒钔獾谋;ず凸δ?,从而优化 BMS 的整体性能。
免责声明:本文为转载文章,转载此文目的在于传递更多信息,版权归原作者所有。本文所用视频、图片、文字如涉及作品版权问题,请联系小编进行处理。
推荐阅读:




