【导读】一个使用LT8471双多拓扑DC/DC转换器和2A开关电源应用。该应用程序使用低纹波拓扑输出:+/-5V。通道1使用低输出纹波?UK拓扑输出-5V。通道2使用低输出纹波Zeta拓扑输出+5V。输入电压从4V到25V不等。
Zeta拓扑的特点:
1、能够实现升降压
2、<50W
3、主功率管导通的时候,能量是从输入端直接传递到输出端,所以算是一个正激拓扑。
4、没有RHPZ(右半平面零点)
5、输出端有LC滤波,所以纹波比较小
6、输入端是开关管,开关开关,类似Buck所以输入端需要做比较好的滤波。
7、用两个耦合电感的话,用1:1匝数比的耦合电感。
8、使用Buck控制器加上一个驱动以及外围电路,就可以实现Zeta电路,开关管和整流管的数量比较少就可以实现升降压功能。
9、EMI特性相对比较好。
10、可以通过多个绕组,实现多路输出。
11、同样可以用MOSFET替代二极管,实现大功率的Zeta电路。
1、Zeta电路的基本结构
基本的Zeta电路是含有四个储能元件,2个电感,2个电容。

2 基本工作原理
待S关断后,L1经D0向C1冲电,其贮存的能量转移至C1。同时,C2向负载供电,L2的电流则经V0续流。Zeta斩波电路的输入输出关系为:
Vout=D*Vin/(1-D)
D为开关的占空比。
开关闭合导通状态下:电源VIN经开关S向电感L1贮能同时,VIN和C1共同向负载RL供电,并向C2充电。

待S关断后,L1经D0向C1冲电,其贮存的能量转移至C1。

3、CCM与DCM
CCM模式下,就是上述两个状态阶段。
两个状态的等效电路是:

CCM模式下的电感电流和电压波形:

DCM模式下,除了在CCM模式下的两个阶段外,还多出了一个二极管断流的阶段:
此阶段流过电感L1和L2中的电流相等。并且电流大小不会变化(在假定器件都是理想的器件条件下)

4、Zeta和SEPIC对比

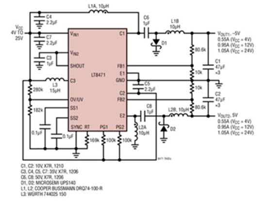
ADI一个使用Zeta拓扑的实例设计图:
一个使用LT8471双多拓扑DC/DC转换器和2A开关电源应用。该应用程序使用低纹波拓扑输出:+/-5V。
通道1使用低输出纹波?UK拓扑输出-5V。通道2使用低输出纹波Zeta拓扑输出+5V。输入电压从4V到25V不等。

参考文献:
1、TI关于Zeta的视频讲解
2、ADI官网
3、Zeta电路——电子电路 谢俊虎(百度文库)
免责声明:本文为转载文章,转载此文目的在于传递更多信息,版权归原作者所有。本文所用视频、图片、文字如涉及作品版权问题,请联系小编进行处理。
推荐阅读:



