【导读】眼下,太阳能的作用越来越重要,关于太阳能的设计和应用也非常广泛。从保护环境的角度出发,结合西藏居民华宁和生活习惯二设计了一款环??煽康奶裟芏喙δ芤贫缭聪?,解决了当地居民用电困难的窘境。
1 方案设计
太阳能是天然可再生能源。它资源丰富,既可无限制的免费使用,又无需运输,对环境无任何污染。目前 雪域高原是我国污染最轻、环境?;ぷ詈玫牡厍鞑刈魑夜酥裂侵拗匾纳踩琳?,生态环境的保障至关重要。本设计基于西藏地区丰富的太阳能资源和 藏区人们的生活现状的的考虑,利用太阳能供电并结合人们日常生活所需而设计。既符合环保要求又方便携带,解决了西藏地区人民基本的日常用电需要,可作为绿 色环保产品推广,具有一定的市场价值。
2 硬件电路设计
2.1 硬件框图结构设计
本文整体设计硬件框图结构如图1所示,电源箱有太阳光和常规市电两路能量来源。当蓄电池馈电时,在 阳光充足的情况下首先利用太阳能充电,其次通过220 V电源给蓄电池充电。两种输入方式相结合,方便而且环保。将两种输入能量通过滤波稳压电路,然后给蓄电池进行充电。其中的过充过放?;さ缏分饕抢眉痰?器电路??榧觳庑畹绯氐牡缌?;当过充的时候断开充电主回路;当蓄电池电压降到一定范围的时候接通充电回路;当检测到过放的时候断开用电器电路,防止过充过 放,起到对蓄电池保护的作用,整个电路都是由蓄电池供电。该系统有多路输出端口,既可供LED 照明和为手机、MP3、收音机等多种数码产品充电还可输出220 V交流电压供小功率家用电器工作。

图1:电路整体结构
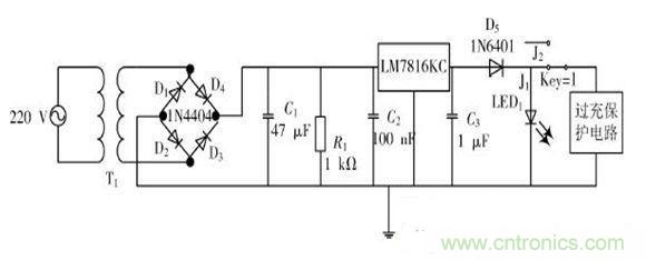
2.2 市电供电???/strong>
本设计所有电路均基于Multisim仿真软件的应用。图2 为市电充电模块电路,当电源接通后红色指示灯LED1 点亮,否则熄灭。此电路通过变压器和电桥电路将220 V 市电转为28.4 V 直流电压,再经过RC 振荡电路进行滤波稳压后送入LM7815三端稳压??椋涑鑫榷ǖ闹绷?5 V 电压,然后通过过冲?;さ缏犯畹绯爻涞纭?a target="_blank" style="text-decoration:none;" >开关Key1为供电模式手动选择开关,当开关J1连接时为选择市电充电,则红色LED1 亮。开关J2 连接时为选择太阳能充电,则红色LED2亮,如1、2所示。

图2:市电供电???/div>
2.3 太阳能供电模块
在图3所示的太阳能供电??榈缏分小5盞ey1接J2时,选择太阳能系统供电,此时红色LED2点亮。电路首先通过整流二极管1N5404整流,然后经RC滤波电路滤波,最后通过稳压二极管1N47744 将电压稳定为直流15 V,再通过过充保护电路为蓄电池充电。其中1N5404硅整流二极管,其最大反向峰值电压为400 V,最大半波整流电流为3 A。稳压二极管1N4744最大功耗为1 mW,稳定电压为15 V,最大电流是57 mA。
2.3 太阳能供电模块
在图3所示的太阳能供电??榈缏分小5盞ey1接J2时,选择太阳能系统供电,此时红色LED2点亮。电路首先通过整流二极管1N5404整流,然后经RC滤波电路滤波,最后通过稳压二极管1N47744 将电压稳定为直流15 V,再通过过充保护电路为蓄电池充电。其中1N5404硅整流二极管,其最大反向峰值电压为400 V,最大半波整流电流为3 A。稳压二极管1N4744最大功耗为1 mW,稳定电压为15 V,最大电流是57 mA。

图3:太阳能供电???/div>
[page]
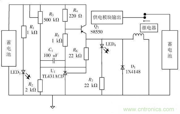
2.4 过充过放电路
如图所示为过充过放?;さ缏罚旧杓浦饕谌丝傻鞣至骰荚碩L431和继电器的应用,实现对铅蓄电池充放电保护。如图4所示,为过充?;さ缏?,供电??橥ü痰缙魑畹绯爻涞纾钡缏芳觳獾叫畹绯氐缪勾笥?3 V 时,绿色LED4 亮,继电器将开关向下吸合,断开充电回路,实现过充?;ぁ?br />
2.4 过充过放电路
如图所示为过充过放?;さ缏罚旧杓浦饕谌丝傻鞣至骰荚碩L431和继电器的应用,实现对铅蓄电池充放电保护。如图4所示,为过充?;さ缏?,供电??橥ü痰缙魑畹绯爻涞纾钡缏芳觳獾叫畹绯氐缪勾笥?3 V 时,绿色LED4 亮,继电器将开关向下吸合,断开充电回路,实现过充?;ぁ?br />

图4:过充?;さ缏吠?/div>
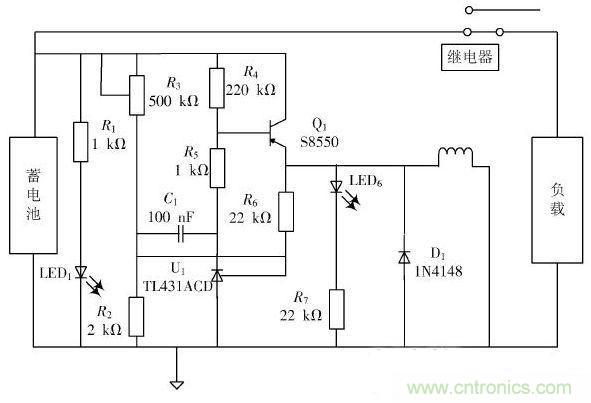
如图5所示,为过放?;さ缏罚畹绯氐缪勾笥?2 V时LED6灯亮,继电器向下吸合为负载提供能量,当蓄电池电压低于10.5 V时继电器向上断开放电回路,实现过放?;?。
如图5所示,为过放?;さ缏罚畹绯氐缪勾笥?2 V时LED6灯亮,继电器向下吸合为负载提供能量,当蓄电池电压低于10.5 V时继电器向上断开放电回路,实现过放?;?。

图5:过放?;さ缏吠?/div>
2.5 输出端口
图6所示为电源箱的输出端口部分设计图,其主要采用LM78XX 系列三端集成稳压器来得到稳定电压的输出。当LM78XX 系列三端集成稳压器输出电流较大或工作时间较长,LM78XX 散热较大,应加散热器。
相关阅读:
DIY:教你5步制作太阳能无线充电器
利用太阳能应用系统实现DC-DC优化设计
可利用氧气“充电”的太阳能电池
2.5 输出端口
图6所示为电源箱的输出端口部分设计图,其主要采用LM78XX 系列三端集成稳压器来得到稳定电压的输出。当LM78XX 系列三端集成稳压器输出电流较大或工作时间较长,LM78XX 散热较大,应加散热器。

图6:输出端口设计图
图6(a)是输出稳定9 V供收音机工作。图6(b)为USB接口电路,实际电源箱将输出多个不同类型的接口供数码产品充电,例如图6(b)手机USB充电部分,三端集成稳压器 LM7805得到稳定直流5 V 输出,由于手机充电需要的电压为(5±0.5) V,此时刚好适合手机进行充电,当红色LED3 亮起时说明此时可以为手机充电了。图6(c)和(d)均接照明负载,当开关Key2和Key3接通时,通过调节滑动变阻器R2,R3可改变光照强弱,进而 达到使用者所需的光照强度,增加了设计的人性化。相关阅读:
DIY:教你5步制作太阳能无线充电器
利用太阳能应用系统实现DC-DC优化设计
可利用氧气“充电”的太阳能电池
特别推荐
- 告别多芯片拼接:力芯微发布车规级LED驱动芯,专为汽车LED照明应用量身定制
- 艾迈斯欧司朗新款紧凑型RGGB LED要让AR眼镜的户外画面像手机一样鲜艳
- 深度剖析触摸开关的工作原理与设计优势
- 响应快、覆盖全!东芝推出高集成度双通道比较器助力提升系统故障防护等级
- 电源架构革新:多通道PMIC并联实现大电流输出的设计秘籍
技术文章更多>>
- 技术创新驱动 生态协同赋能——MDC 2025为数字经济注入国产算力新动能
- 充电桩进入“屏”时代:利用智能HMI界面设计提升充电桩的亲和力与使用效率
- 深度剖析触摸开关的工作原理与设计优势
- 电池阻抗谱(EIS)如何精准量化电芯的“体质”好坏?
- 新一代μModule稳压器如何实现能效与热性能双提升?
技术白皮书下载更多>>
- 车规与基于V2X的车辆协同主动避撞技术展望
- 数字隔离助力新能源汽车安全隔离的新挑战
- 车用连接器的安全创新应用
- Melexis Actuators Business Unit
- Position / Current Sensors - Triaxis Hall
热门搜索
友情链接(QQ:317243736)
我爱方案网 ICGOO元器件商城 创芯在线检测 芯片查询 天天IC网 电子产品世界 无线通信???/a> 控制工程网 电子开发网 电子技术应用 与非网 世纪电源网 21ic电子技术资料下载 电源网 电子发烧友网 中电网 中国工业电器网 连接器 矿山设备网 工博士 智慧农业 工业路由器 天工网 乾坤芯 电子元器件采购网 亚马逊KOL 聚合物锂电池 工业自动化设备 企业查询 工业路由器 元器件商城 连接器 USB中文网 今日招标网 塑料机械网 农业机械 中国IT产经新闻网 高低温试验箱
关闭
?
关闭





