中心议题:
- 电池驱动七个白光LED电路的设计
为驱动一个以上的高亮度白光LED,设计工程师需要选择是串联连接LED或是并联连接LED。并联连接只需在每个LED两端施加较低的电压,但需要利用镇流电阻或电流源来保证每个LED的亮度一致。如果流过每个LED的偏置电流大小不同,则它们的亮度也不同,从而导致整个光源亮度不均匀。然而,利用镇流电阻或电流源来保证LED的亮度一致将缩短电池的使用寿命。
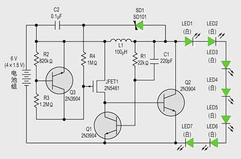
采用串联连接本质上可以很好保证电流的一致性,但需要给LED串施加较高电压。为达到适当的照明亮度,普通白光LED需要3.6V偏置电压和最大20mA的偏置电流。图1给出了可以调节7个白光LED串亮度的低成本电感型升压电路。
这个电路可以分成两个部分:由Q1和Q2组成的升压电路,以及由Q3和JFET1组成的控制电路。假设Q1截止,当电池电压略高于Q2的VVB时,Q2基极将流过正电流(iB=(电池电压VBE)/RJET1)。此时,Q2导通,电感L1接地。

随着L1上的电流以di/dt的速度增大,能量在L1磁场中保存起来。随着电流逐渐增大,它也流过Q2的电阻RSAT(SD1和LED串处于截止状 态)。Q2的集电极电压足够高,能使Q1导通。Q1的基极电压通过由R1和C1组成的前馈网络连到Q2的集电极。R1也被用来限制Q1的基极电流。
Q1导通后,驱动Q2的基极接地,于是Q2截止,L1的能量随着磁场减弱被释放到LED串中。
L1的快速回零动作在LED串上施加了高于26V的正向偏置电压,使LED发出白光。由于人眼感觉不到LED的高频闪烁,所以该电路可提供亮度恒定的 照明。当L1放电结束后,Q1返回到截止状态。
正常工作时,这个自振荡动作重复进行,直到电池电压下降到小于Q2的VBE 与JFET1压降(大约1V)之和,这时Q2不再导通。L1、Q2的 RSAT和Q1、Q2的开关特性也会影响振荡周期和占空比。电池组(4个碱性电池)的电压被提高到26V以上,以便向由7个串联的白光LED组成的LED串提供正向偏置。
流经R4的小直流电流(不到20uA)对Q3进行偏置,以调节JFET1的通道电阻,从而调节电池漏电流以延长电池寿命。JFET1的栅极电压比电池 组电压高0.9V左右。这里p-JFET被用作耗尽型器件,当VGS等于零时,p-JFET导通。
ET的源极连接电池端子。设计工程师可通过提高栅极电压(比电池正电压更高)来关断该通道。栅极电压比电池电压越高,通道电阻就越大。
因此,当电池组电压从6V下降到3V时,振荡频率下降(JFET1的VGS将略有变化)。此时,LED的亮度略微下降。理想情况下,控制环路将保持 LED电流不变。但人眼对光的灵敏度服从准对数关系,因此在电池组电压下降到2V左右以前,亮度的小幅度线性下降不易被察觉。
[page]
另一种方案是保持电池的输出功率(电流与电压之积)不变。由于存在电池内阻损耗,虽然这样做可保持LED亮度不变,但将缩短电池寿命,此外电路的复杂 性也将大大提高。总之,这个简单电路的LED亮度将在整个电池寿命期间变化很小。
可以稍微调节LED串的亮度,比如设计工程师通过稍微改变R2的阻值来针对三极管和LED的制造偏差进行调节,这样光输出(单位:流明)可被设为固定 值。
当电池组能量即将耗尽时,可以把发光暗淡的LED串短路,而只连接一个LED,这时只要电池组还有1V的剩余电压,就可以让这个LED发出强光。这种 单LED连接方式可以利用废弃的电池提供最后紧急照明。
从安全方面考虑,当使用碱性电池时所有电池必须匹配。当电池组中能量最少的电池的能量完全耗尽,而其它电池还有足够能量对能量耗尽的电池形成反向偏压 时,将导致能量耗尽的电池过热并泄漏乳状酸液,从而产生安全问题。
为实现电池匹配,应保证用同一包装的新电池同时更换全部4个电池。4个AA碱性电池的额定容量为4×1000mAh,这意味着LED可以连续照明约 61个小时。电路原型的测试结果表明其连续照明时间为两天(48小时)多一点。





