- TH102手机充电器解决方案设计
- 与两款手机充电器竞争方案的比较
- 三种充电器均采用单端反激式变换电路
- TH102需外置高阻电阻、开关功率管
- 采用光耦隔离反馈电路
概述
本文涉及TH102手机充电器解决方案设计技术细节,以及与两款手机充电器竞争方案(POWER INTEGRATIONS INC的TNY264,ST的PIVer12A)的比较。
变换电路拓扑结构
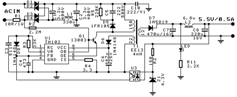
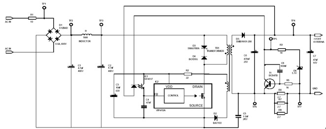
TH102、TNY264、PIVer12A手机充电器均采用单端反激式变换电路;输入整流滤波电路、输出整流滤波电路也一致。手机充电器电源输入端串联电阻(图2,R1;图3,R1;图5,RF1;图7,R1)为保险电阻;输入滤波电路采用CLC滤波电路(图2、图3中C1、L1、C2;图5中C1、L1、L2、C2;图7中C1、I1、C2;其中TNY264的L2加强了高频滤波),可以满足EMC检测;输出滤波电路也采用CLC滤波电路,保证较小的输出纹波。

图1、TH102原理框图

图2、TH102手机充电器方案一

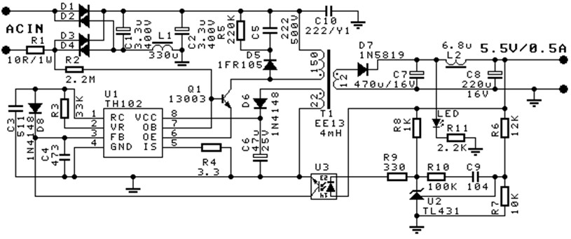
图3、TH102手机充电器解决二
IC工艺
TH102采用双极工艺,需外置开关功率管,但成本较低廉;TNY264和PIVer12A均采用先进的700V高压MOS工艺,内置MOS开关功率管,但目前成本较高。
启动电路
TH102需外置高阻电阻(图2、图3中R2)、开关功率管(图2、图3中Q1),在TH102的控制下完成启动;TNY264和PIVer12A均采用内置可控高压电流源供给启动电流,工艺先进。
待机功耗或零负载功耗
TH102零负载功耗包括:高压启动电阻(图2、图3中R2)静态功耗,约30mW左右;开关功率管开关损耗;磁复位损耗,图2、图3采用RCD电路(图中R5、C5、D5)损耗较大,若采用齐纳二极管磁复位电路能降低损耗,但成本较高;开关变压器开关损耗;TH102工作损耗;和输出反馈损耗;按图2、图3方案,零负载功耗小于0.3W,图中D8在零负载和小负载时将增大开关周期,减小开关功率管开关损耗。
TNY264零负载功耗包括:内置MOS开关功率管开关损耗,由于MOS开关功率管开关速度比双极开关功率管快,因而开关损耗也?。淮鸥次凰鸷?,图5采用齐纳二极管磁复位电路(图中D5、VR1、C3);开关变压器开关损耗;TNY264工作损耗;和输出反馈损耗;由于TNY264每个开关周期均为最大输出周期,因而在零负载和小负载时TNY264开关周期将变得很大,因而MOS开关功率管开关损耗减小,零负载功耗会很小,但如反馈、变压器等设计不好,纹波将增加,或采用经济的RCD电路时零负载功耗显著增加。
PIVer12A零负载功耗包括:内置MOS开关功率管开关损耗;磁复位损耗,图7采用齐纳二极管磁复位电路;开关变压器开关损耗;PIVer12A工作损耗;和输出反馈损耗。
尽管TH102方案待机功耗不如TNY264和PIVer12A,但小于0.3W和低价位,具有更高的性价比。
输出电压基准和反馈
TH102采用稳压管、光耦发光管(图2中Z1、U3、RZ)为输出电压基准,RZ基于光耦发光管压降为Z1提供基电流,改变该基电流(既改变RZ)可小幅改变Z1稳压值,因此,若需较高精度输出电压可调校RZ,调校RZ可采用成批稳压管分为几档,每档稳压管对应一个RZ;或TH102采用TL431(图3中U2、R6、R7、R8、R9、R10、C9)电路为输出电压基准,基准精度较高和无需调校。TH102采用光耦隔离反馈电路(图2中Z1、U3、RZ、C4,图3中U2、R6、R7、R8、R9、R10、C9、C4)。
TNY264采用稳压管、光耦发射二极管为输出电压基准和光耦隔离反馈电路。
PIVer12A采用稳压管、光耦发射二极管为输出电压基准和光耦隔离反馈电路。其光耦隔离反馈电路原理与TH102相似。
变压器
TH102、TNY264、PIVer12A变压器设计基本相似,而且价格也相当,变压器有主绕组、参考绕组、和输出绕组,绕组之比需考虑退磁电压、TH102或TNY264或PIVer12A的工作电压、输出电压、整流二极管压降,退磁电压设计还需顾及整流二极管耐压;TH102变压器设计,输出整流二极管1N5819,EE13磁心,退磁电压75V,工作电压10V,输出电压5.5V,则绕组之比为150:22:12,主绕组4mH。
[page]
输出滤波电容和纹波电流
TH102、TNY264、PIVer12A在输出电压和输出电流相同时,按参考设计其滤波电容的纹波电流基本相同,如输出5.5V@500mA则纹波电流略小于500mA,输出一次滤波电容应选择能耐500mA的低ESR电解电容。
安全?;?br /> TH102、TNY264、PIVer12A均有过载、短路等保护,但图5和图7还依然设有分立元件过载?;さ缏罚ㄍ?中U2、Q1、R3、R4、R5、VR3、其中R5输出电流检测;图7中T1、R5、R6、R7、R8、C8,其中R6、R7、R8输出电流检测),原因在于按TNY264、PIVer12A内MOS开关功率管400mA的能力,不是输出电流远大于需要电流就是变压器有饱和输出隐患,而且输出电流越大其输出纹波电流也越大,滤波电容将承受更大的纹波电流,因此需额外设置电路加以?;?。而TH102通过IS功率管电流输入端的电流检测电阻(图2、图3中R3)和防过载防饱和技术较严格地限制功率管和变压器电流,虽然随着输入电压和输出负载的变化,最大输出电流相对较宽,但最大输出纹波电流确比较稳定,完全可以保证手机充电器的安全;如因手机要求确需较严格的输出电流限制,可以采用图5和图7中?;さ缏?。

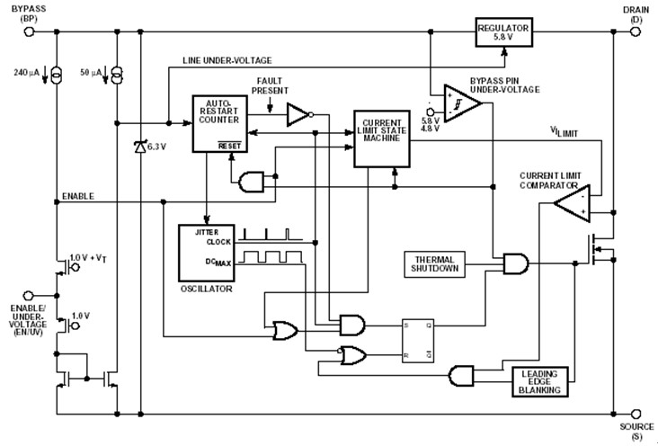
图4、TNY264原理框图400mA,132KHz

图5、TNY264手机充电器

图6、VIPer12A原理框图400mA,60KHz

图7、VIPer12A手机充电器
应用指南:某款充电器部品清单,输出5.5V

5.5V绕组采用Φ0.40mm三层绝缘线;需去掉EE13脚:Pin3、Pin6、Pin7、Pin9、Pin10;安规要求:3700Vac,1mA。




