桃花源qm花论坛(品茶),凤楼阁论坛官网入口网址,一品楼品凤楼论坛最新动态,风楼阁全国信息2024登录入口

你的位置:首页 > 电路保护 > 正文

如何利用现有开关稳压器实现电压反相?

发布时间:2025-12-19 责任编辑:lina

【导读】本文将深入探讨两种基于主流开关稳压器架构改造而成的无变压器电压反相方案,它们通过巧妙的拓扑重构,分别将降压型(Buck)稳压器改造为负压输出,以及将升压型(Boost)转换器重塑为正压输出,为应对上述挑战提供了高效且易于实现的工程路径。


摘要


本文将深入探讨两种基于主流开关稳压器架构改造而成的无变压器电压反相方案,它们通过巧妙的拓扑重构,分别将降压型(Buck)稳压器改造为负压输出,以及将升压型(Boost)转换器重塑为正压输出,为应对上述挑战提供了高效且易于实现的工程路径。


引言


电源转换器常用于从现有电压轨为电路生成稳定的电源电压。在大多数应用中,电压通过降压转换开关稳压器降低。但有时候,电压需要升高,而这通常利用升压型转换器实现。降压和升压这两种拓扑结构应用于许多领域。


然而,有时电压需要反相。在大多数情况下,需要将正电源电压转换为负电压。这是为了给信号路径中的传感器供电,使其能够处理具有正负电压偏转的信号。例如,+5V和-5V用作运算放大器的电源,以处理信号电压。某些应用需要负电压来安全关断MOSFET的栅极。要从现有正电压产生负电压,图1所示的反相拓扑是合适的方案。其中,正电压被转换为负电压。这种电路结构简单,不需要变压器,可以利用标准降压型开关稳压器IC构建。降压型稳压器的输出电压连接至系统接地端,GND引脚电压产生负电压,该负电压可通过电阻分压器Rfb1和Rfb2进行调节。


如何利用现有开关稳压器实现电压反相?

图1.从正电压产生负电压的开关电源转换器


除了这种应用之外,有时还需要将负电压转换为正电压。一种常见应用是在电信领域,其中必须将-48 V转换为+48 V。此外,在工业领域也有应用。针对这一需求,确实存在一种不需要变压器的高效解决方案。图2展示了一种反相升压转换器,它能从负电压产生正电压。它需要的不是降压型稳压器,而是升压型稳压器IC。电源电平必须以适当的方式设计,使得开关的相应体二极管沿正确的方向导通。


如何利用现有开关稳压器实现电压反相?

图2.从负电压产生正电压的开关电源转换器


为了高效地将负电压转换为正电压并实现多种特性,需要额外的元器件。例如,不同的设置引脚需要电平转换,以实现软启动或时钟同步等功能。这些引脚上允许的电压范围取决于开关稳压器IC的GND引脚,即负输入电压。


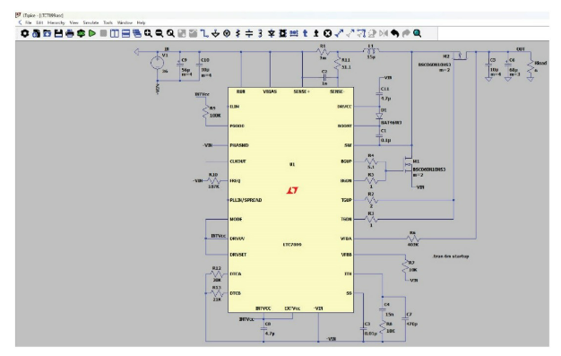
如何利用现有开关稳压器实现电压反相?

图3.LTC7899电路的LTspice电路图


为了在较高功率下也能实现平稳的切换,可以使用专用开关稳压器IC来有效完成从负电压到正电压的转换。LTC7899就是这样的IC。它是一款开关电源升压转换器控制器,专为将负电压转换为正电压而设计。它使用外部开关,而且同步工作,并在输入和输出之间提供高达135 V的极宽电压范围。图3显示了仿真程序LTspice?中的LTC7899反相电路实现方案,用户可借助该软件对电路进行仿真分析。


结语


综上所述,通过合理改造降压型或升压型DC-DC转换器的基本拓扑,工程师能够利用成熟、高效的开关电源技术,简洁地满足系统对负电压或正电压的生成需求。不过,若要打造出性能卓越、操作便捷的电路,选用像LTC7899这类特殊的开关控制器,无疑是一个明智且合适的选择,能为电源管理带来更高效、稳定的体验。


我爱方案网


推荐阅读:

工程师视角:一文掌握按钮开关的选型与应用

破解超大规模芯片验证的分割技术:从算法到实践的全景解析

利用TOLL封装GaN如何打破太阳能转换效率天花板

如何利用双MCU发挥GMSL在车载系统中的全部潜能?

揭秘TSN和环形以太网如何保障车载音频与控制的绝对可靠

特别推荐
技术文章更多>>
技术白皮书下载更多>>
热门搜索

关闭

?

关闭