桃花源qm花论坛(品茶),凤楼阁论坛官网入口网址,一品楼品凤楼论坛最新动态,风楼阁全国信息2024登录入口

如何从正电压电源获得负电压,正电压转负电压的方法图解

发布时间:2023-07-25 责任编辑:lina

【导读】该电路图显示了如何从正电压电源获得负电压。该电路的另一个优点是,负电压与原始正电源一起可用于模拟双电源。该电路基于定时器ICNE555。NE555作为非稳态多谐振荡器接线,工作频率约为1KHz。方波输出(如果位于IC的引脚3处)。


该电路图显示了如何从正电压电源获得负电压。该电路的另一个优点是,负电压与原始正电源一起可用于模拟双电源。该电路基于定时器ICNE555。NE555作为非稳态多谐振荡器接线,工作频率约为1KHz。方波输出(如果位于IC的引脚3处)。在方波的正半部分,电容C3通过二极管D2充电。当IC的输出为零时,C3通过二极管D2放电,电容C4充电。因此,D1阳极和C4阴极交界处的电压相对于接地将始终为负。


如何从正电压电源获得负电压,正电压转负电压的方法图解


在Vero板上组装电路。
IC1必须安装在支架上。
C3和C4的额定电压必须至少为25V。
请勿连接消耗超过50mA电流的负载。
负电压输出将始终比正电源低几伏。
正电压转负电压的方法图解

方法一:


如何从正电压电源获得负电压,正电压转负电压的方法图解


如上图采用倍压整流法,5V,1KHz的正弦信号经过三极管推挽放大后。利用倍压整流得到所需负电压!(+5V变-4V )

方法二:34063-DC-DC转换法(利用开关电源原理的电压反接原理)电路图请参考MC34063升压电路,然后把需要的电压反接


如何从正电压电源获得负电压,正电压转负电压的方法图解


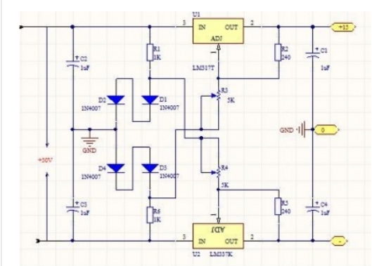
方法三:LM317+LM337单转双电压法


如何从正电压电源获得负电压,正电压转负电压的方法图解



免责声明:本文为转载文章,转载此文目的在于传递更多信息,版权归原作者所有。本文所用视频、图片、文字如涉及作品版权问题,请联系小编进行处理。


推荐阅读:

使用质量弹簧阻尼器测量加速度

安森美领先的成像技术助您推进视觉产品创新

如何表征电源变压器的 EMI 性能

如何利用听众偏好的音频响应曲线来改善音质

电视发射器电路

特别推荐
技术文章更多>>
技术白皮书下载更多>>
热门搜索
?

关闭

?

关闭