【导读】电源变压器通常是隔离开关电源转换器中共模噪声的主要来源。为什么?因为在变压器内部,隔离栅初级侧和次级侧的绕组非常接近(通常间隔小于 1 毫米),导致相邻绕组之间存在显着的寄生电容。
电源变压器通常是隔离开关电源转换器中共模噪声的主要来源。为什么?因为在变压器内部,隔离栅初级侧和次级侧的绕组非常接近(通常间隔小于 1 毫米),导致相邻绕组之间存在显着的寄生电容。
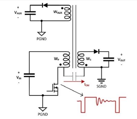
这些绕组上出现的电压通常具有较大的交流电压。例如,在图1所示的反激式转换器中,初级绕组连接到初级开关的漏极,该初级开关的电压波形在许多频率上具有大量交流内容。该交流电压通过寄生电容从初级注入到次级的共模电流,这通常是许多电磁干扰 (EMI) 问题的根源。

图 1反激式电源变压器产生的共模噪声。资料德州仪器
值得庆幸的是,屏蔽和共模平衡等变压器设计技术可以限度地减少变压器对 EMI 的影响,正如德州仪器 (TI) 电源设计研讨会论文“反激式变压器设计考虑效率和 EMI”中所讨论的那样。然而,检查变压器对 EMI 的影响以及如何优化变压器结构可能非常困难且耗时。对于您想要测试的每个变压器设计,您需要将变压器焊接到 PCB 上,将电源转换器放在 EMI 测试夹具上,然后运行扫描。如果变压器的 EMI 性能不可接受,则需要将其从 PCB 上拆下,然后重试。
在本电源提示中,我将向您展示一种非常简单的方法,可以在将变压器焊接到电路板之前检查变压器的 EMI 性能。
仅使用函数发生器和示波器,您就可以模拟电路中变压器的情况并测量变压器的共模 EMI 特征。图 2中的图表显示了如何为图 1 中使用的变压器配置此测量。请注意,该变压器在初级上有两个绕组(W P和 W AUX),在次级上有一个绕组(W S)。
首先,使用一根短电线将初级上的交流安静节点连接在一起。交流安静节点是变压器上与电路中的初级接地相连的任何引脚,可以直接连接或通过电容器连接。在此示例中,引脚 2 和引脚 3 都是隔离栅初级侧的交流安静节点。如果您的变压器次级有多个绕组,您还需要将所有次级安静节点连接在一起,但不要将它们连接到初级安静节点。

图 2变压器 CMRR 测试设置,使用一根短电线将初级和次级上的交流安静节点连接在一起,并在初级绕组上施加一个小正弦波,以测量初级和次级交流安静之间感应的电压之间的比率节点和函数发生器注入的电压(CMRR)。资料德州仪器
接下来,使用函数发生器在变压器的初级绕组上施加一个小的正弦波。这模仿了初级绕组电压,但现在您正在使用安全低电压的单一频率进行测试。信号的幅度并不重要,因为变压器的寄生电容很大程度上与电压幅度无关。
使用示波器的一个通道测量函数发生器注入的电压。使用另一个通道,测量初级和次级交流安静节点之间感应的电压。这两个信号的比率本质上是共模抑制比 (CMRR),表明电源变压器在该频率下对共模噪声的影响有多大。
免责声明:本文为转载文章,转载此文目的在于传递更多信息,版权归原作者所有。本文所用视频、图片、文字如涉及作品版权问题,请联系小编进行处理。
推荐阅读:





