桃花源qm花论坛(品茶),凤楼阁论坛官网入口网址,一品楼品凤楼论坛最新动态,风楼阁全国信息2024登录入口

深度剖析三种逆变电源中的?;さ缏?/h2>

发布时间:2015-05-06 责任编辑:echolady

【导读】电路中如果经过较大电流就会产生电路故障和元件损伤,为了避免这种情况的发生,?;さ缏匪秤η魇撇恕1疚闹饕馕瞿姹涞缏分械娜直;さ缏罚硐昃?,分析透彻。

防反接?;さ缏?/strong>

如果逆变器没有防反接电路,在输入电池接反的情况下往往会造成灾难性的后果,轻则烧毁保险丝,重则烧毁大部分电路。在逆变器中防反接保护电路主要有三种:反并肖特基二极管组成的防反接?;さ缏罚缤?所示。

深度剖析三种逆变电源中的?;さ缏? /></div>
<div style=图1
 
由图1可以看出,当电池接反时,肖特基二极管D导通,F被烧毁。如果后面是推挽结构的主变换电路,两推挽
开关MOS管的寄生二极管的也相当于和D并联,但压降比肖特基大得多,耐瞬间电流的冲击能力也低于肖特基二极管D,这样就避免了大电流通过MOS管的寄生二极管,从而?;ち肆酵仆炜豈OS管。

这种防反接?;さ缏方峁辜虻?,不会影响效率,但?;ず蠡嵘栈俦O账縁,需要重新更换才能恢复正常工作。

采用继电器的防反接?;さ缏?,基本电路如图2:

深度剖析三种逆变电源中的保护电路
图2
 
由图中可以看出,如果电池接反,D反偏,继电器K的线圈没有电流通过,触点不能吸合,逆变器供电被切断。这种防反接?;さ缏沸Ч冉虾?,不会烧毁保险丝F,但体积比较大,继电器的触点的寿命有限。

采用MOS管的防反接保护电路,基本电路如下图3:
深度剖析三种逆变电源中的?;さ缏? /></div>
<div style=图3
 
图3中D为防反接MOS的寄生二极管,便于分析原理画出来了。当电池极性未接反时,D正偏导通,Q的GS极由电池正极经过F、R1、D回到电池负极得到正偏而导通。Q导通后的压降比D的压降小得多,所以Q导通后会使D得不到足够的正向电压而截至;

当电池极性接反时,D会由于反偏而截至,Q也会由于GS反偏而截至,逆变器不能启动。这种防反接?;さ缏酚捎诿挥胁捎没荡サ憧囟哂斜冉铣さ氖褂檬倜?,也不会像反并肖特基二极管组成的防反接?;さ缏纺茄栈俦O账縁.因而得到广泛应用,缺点是MOS导通时具有一定的损耗。足够畅通无阻地通过比较大的电流还保持比较低的损耗。
[page]
电池欠压?;?/strong>

为了防止电池过度放电而损坏电池,我们需要让电池在电压放电到一定电压的时候逆变器停止工作,需要指出的一点是,电池欠压?;ぬ槊舻幕盎嵩谄舳寤餍愿涸厥北;?。这样逆变器就难以起动这类负载了,尤其在电池电量不是很充足的情况下。请看下面的电池欠压?;さ缏?。

可以看出这个电路由于加入了D1、C1能够使电池取样电压快速建立,延时保护。

深度剖析三种逆变电源中的?;さ缏? /></div>
<div style=图4
 
逆变器的过流短路保护电路的设计:

大家知道,逆变器的过流短路保护电路在逆变器的安全中是至关重要的,如果没有过流短路?;つ姹淦骱芸赡芑嵋蛭鞫搪范栈佟?br />
下面先来分析一下负载的特性,现实生活中的负载大多数是冲击性负载,例如炽灯泡,在冷态时的电阻要比点亮时低很多,像电脑,电视机等整流性负载,由于输入的交流电经过整流后要用一个比较大的电容滤波,因而冲击电流比较大。还有冰箱等电机感性负载,电机从静止到正常转动也需要用电力产生比较大的转矩因而起动电流也比较大。

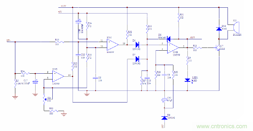
如果我们的逆变器只能设定一个能长期工作的额定输出功率的话,在起动功率大于这个额定输出功率的负载就不能起动了,这就需要按照起动功率来配备逆变器了,这显然是一种浪费。实际中,我们在设计过流短路?;さ缏肥蔽颐腔嵘杓屏礁霰;さ悖疃üβ屎头逯倒β?。一般峰值功率设定为额定功率2-3倍。时间上额定功率是长时间工作不会?;さ?,峰值功率一般只维持到几秒就?;ち恕O旅嬉怨鞫搪繁;さ缏肺步庀拢?

深度剖析三种逆变电源中的保护电路
图5
 
R5为全桥高压逆变MOS管源极的高压电流取样电阻,我们可以这么理解,高压电流的大小基本上决定了输出功率的大小,所以我们用R5检测高压电流的大小。图5中LM339的两个比较器单元我们分别用来做过流和短路检测。

先看由IC3D及其外围元件组成的过流?;さ缏?,IC3D的8脚设定一个基准电压,由R33、VR4、R56、R54分压决定其值U8=5*(R33+VR4)/(R33+VR4+R56+R54)。当R5上的电压经过R24、C17延时后超过8脚电压14脚输出高电平通过D7隔离到IC3B的5脚。4脚兼做电池欠压?;ぃJ?脚电压低于4脚,过流后5脚电压高于4脚,2脚输出高电平控制后级的高压MOS关断,当然也可以控制前级的MOS一起关断。D8的作用是过流短路或电池欠压后正反馈锁定2脚为高电平。

再看IC3C组成的短路?;さ缏?,原理和过流?;げ畈欢?,只是延时的时间比较短,C19的容量很小,加上LM339的速度很快,可以实现短路保护在几个微秒内关断,有效地?;ち烁哐筂OS管的安全。顺便说的一点是短路?;さ阋軲OS管的ID,安全区域和回路杂散电阻等参数设计。一般来说电流在ID以内,动作时间在30微秒以内是比较安全的。
[page]
IGBT的驱动和短路?;?/strong>

IGBT作为一种新型的功率器件,具有电压和电流容量高等优点,开关速度远高于双极型晶体管而略低于MOS管,因而广泛地应用在各种电源领域里,在中大功率逆变器中也得到广泛应用。

IGBT的缺点,一是集电极电流有一个较长时间的拖尾——关断时间比较长,所以关断时一般需要加入负的电压加速关断;二是抗DI/DT的能力比较差,如果像保护MOS管一样在很大的短路电流的时候快速关断MOS管极可能在集电极引起很高的DI/DT,使UCE由于引脚和回路杂散电感的影响感应出很高的电压而损坏。

IGBT的短路?;ひ话闶羌觳釩E极的饱和压降实现,当集电极电流很大或短路时,IGBT退出饱和区,进入放大区。上面说过这时我们不能直接快速关断IGBT,我们可以降低栅极电压来减小集电极的电流以延长?;な奔涞哪土亢图跣〖缂腄I/DT。如果不采取降低栅极电压来减小集电极的电流这个措施的话2V以下饱和压降的IGBT的短路耐量只有5μS。3V饱和压降的IGBT的短路耐量大约10-15μS,4-5V饱和压降的IGBT的短路耐量大约是30μS。

还有一点,降栅压的时间不能过快,一般要控制在2μS左右,也就是说为了使集电极电流从很大的短路电流降到过载?;さ?.2-1.5倍一般要控制在2μS左右,不能过快,在过载?;さ难邮敝谌绻搪废У幕笆强梢宰远指吹?,如果依然维持在超过过载?;さ缌鞯幕坝晒乇;さ缏饭囟螴GBT。

所以IGBT的短路保护一般是配合过载?;さ?,下面是一个TLP250增加慢降栅压的驱动和短路?;さ挠τ玫缏吠迹?
深度剖析三种逆变电源中的?;さ缏? /></div>
<div style=图6
 
图6中电路正常工作时,ZD1的负端的电位因D2的导通而使ZD1不足以导通Q1截止;D1的负端为高电平所以Q3也截止。C1未充电,两端的电位为0。IGBTQ3短路后退出饱和状态,集电极电位迅速上升,D2由导通转向截止。当驱动信号为高电平时,ZD1被击穿,C2能够使Q1的开通有一小段的延时,使得Q3导通时可以有一小段的下降时间,避免了正常工作时?;さ缏返奈蟊;ぁD1被击穿后Q1由于C2的存在经过一段很短的时间后延时导通,C1开始通过R4、Q1充电,D1的负端电位开始下降,当D1的负端电位开始
下降到D1与Q3be结的压降之和时Q3开始导通,Q2、Q4基极电位开始下降,Q3的栅极电压也开始下降。当C1充电到ZD2的击穿电压时ZD2被击穿,C1停止充电,降栅压的过程也结束,栅极电压被钳位在一个固定的电平上。Q3的集电极电流也被降低到一个固定的水平上。

本篇文章从防反接、IGBT驱动和短路、电池欠压等三个方面讲解了逆变电源中保护电路,通过对这三种?;ば问频慕步?,希望能够帮助大家逆变电源中的?;さ缏酚薪徊降牧私夂腿鲜叮佣奖阕约旱纳杓?。

相关阅读:

两种防反接?;さ缏?,选你所需
扬声器保护电路设计及元器件选择
?;さ缏飞杓疲菏殖諴OS机的电路?;?/a>

特别推荐
技术文章更多>>
技术白皮书下载更多>>
热门搜索
?

关闭

?

关闭