桃花源qm花论坛(品茶),凤楼阁论坛官网入口网址,一品楼品凤楼论坛最新动态,风楼阁全国信息2024登录入口

你的位置:首页 > 互连技术 > 正文

LED驱动??镽SC6218A 5W-18W迷你高效驱动电源应用

发布时间:2024-04-28 来源:RS瑞森半导体 责任编辑:lina

【导读】REASUNOS(瑞森半导体)通过持续投入研发,提升LLC应用技术,集成控制芯片与功率转换,成功推出新一代产品RSC6218A WSOP-16,延续瑞森LLC拓扑方案,时机趋势完全迎合我国双碳政策,电气特性契合新版国标GB/T 17625.1-2022和欧盟新版ERP认证EU2019/2020双重法规,专为中小功率的产品提供优秀的方案;接下来会分几个篇章持续介绍新方案产品的应用资料和设计实例分享。


一、LED驱动模块RSC6218A


REASUNOS(瑞森半导体)通过持续投入研发,提升LLC应用技术,集成控制芯片与功率转换,成功推出新一代产品RSC6218A WSOP-16,延续瑞森LLC拓扑方案,时机趋势完全迎合我国双碳政策,电气特性契合新版国标GB/T 17625.1-2022和欧盟新版ERP认证EU2019/2020双重法规,专为中小功率的产品提供优秀的方案;接下来会分几个篇章持续介绍新方案产品的应用资料和设计实例分享:


一、LED驱动??镽SC6218A REASUNOS(瑞森半导体)通过持续投入研发,提升LLC应用技术,集成控制芯片与功率转换,成功推出新一代产品RSC6218A WSOP-16,延续瑞森LLC拓扑方案,时机趋势完全迎合我国双碳政策,电气特性契合新版国标GB/T 17625.1-2022和欧盟新版ERP认证EU2019/2020双重法规,专为中小功率的产品提供优秀的方案;接下来会分几个篇章持续介绍新方案产品的应用资料和设计实例分享:  RSC6218A功率模块内部集成CS-CP-LLC电源半桥??楹凸β首荒?椋有鹕魈馍杓品较虻ゼ妒迪指逷F无频闪技术和LLC谐振软开关技术方案:该型号适用于5-18W功率段;具备高转换效率(90%+),高PF(>0.96),低THD(<10%),小型化(缩小PCB面积10-25%),通过优化产品内部设计提升产品内部功率器件的开启与关闭性能,避免干扰发生,最高工作频率达200KHZ,实现WSOP-16封装兼顾散热与小型化;并且内部可自动设置死区时间,让方案可靠易设计。 产品可广泛应用于: 1.护眼系列灯具:如教室灯、办公灯、护眼台灯、壁灯、阅览室灯等; 2.家居类灯具:如客厅灯、卧室灯、儿童房灯、厨房灯、走廊灯等; 3.轨道类灯具:地铁照明、高铁照明、隧道照明、车站照明等; 4.商照类灯具:筒灯、射灯、投射灯、 亮化灯、防爆灯等; 方案起到提供高效,稳定,长寿命的作用。 二、产品功能框架  三、IC各PIN脚功能说明  PIN1 PGND 功率地,内部是连接低边MOS的S端地线; PIN2  NC  PIN3  HS 半桥MOS低边漏极PIN; PIN4  HS 半桥MOS低边漏极PIN; PIN5  HS 半桥MOS高边源极PIN; PIN6  HS 半桥MOS高边源极PIN; PIN7  NC  PIN8  HO 半桥MO高边漏极; PIN9  HO 半桥MOS高边漏极; PIN10 HB 半桥驱动高边电源,通过外置的一个二极管与电容组成自举回路,为高边 MOS 的开启提供电平; PIN11 VIN 高压启动的输入脚,最高耐压可达DC600V,启动电流在1.7mA,一般应用是从高压电解处串接一个1206100K电阻引到PIN1,在整个环路还未建立起来时,是靠这个引脚的供电通过内部连接到PIN6VCC,然后把VCC电容慢慢充电到芯片的启动电压后,芯片开始工作。整个环路建立起来后,VIN脚内部关断,VCC 通过外部变压器辅助绕组供电维持正常工作; PIN12  VCC 信号电源引脚, 工作电压范围 8-20V,工作电流在 0.8mA,静态工作电流是 720uA; PIN13  NC DT悬空脚; PIN14 FB  电压反馈输入,VFB中心值是1.2V,该引脚的功能主要是限定空载电压的最大幅度,该芯片空载?;な粲诖蜞媚J?,可以有效降低空载损耗,能效要求轻松符合小于0.5W的要求; PIN15  CS 电流采样正弦波信号输入该PIN脚是通过线路中的互感电感采样得到全波的正弦波信号, 通过电阻转换为电压信号后,输入到CS PIN脚, 内部连接到压控振荡器,根据输入进来的电压幅值大小,以及正弦波的频率,压控振荡器输出对应的方波来控制LG与HG端的MOS开关频率,实现恒流调节控制; PIN16  AGND 信号地参考电平,主要连接 VCC,FB 对应 PIN 脚的元件地线。 四、关键PIN脚参数设定范围  五、典型应用原理图  关注瑞森半导体公众号,接下来持续分享具体案例的设计参考文档,携手各伙伴们实现新版国标GB/T17625.1-2022的顺利达标,为工程师缩短开发周期,让工厂端得到满意的产品,给客户一个满意的答卷,得到需要的利润空间。 


RSC6218A功率??槟诓考蒀S-CP-LLC电源半桥模块和功率转换???,延续瑞森主题设计方向单级实现高PF无频闪技术和LLC谐振软开关技术方案:该型号适用于5-18W功率段;具备高转换效率(90%+),高PF(>0.96),低THD(<10%),小型化(缩小PCB面积10-25%),通过优化产品内部设计提升产品内部功率器件的开启与关闭性能,避免干扰发生,最高工作频率达200KHZ,实现WSOP-16封装兼顾散热与小型化;并且内部可自动设置死区时间,让方案可靠易设计。


产品可广泛应用于:

1.护眼系列灯具:如教室灯、办公灯、护眼台灯、壁灯、阅览室灯等;

2.家居类灯具:如客厅灯、卧室灯、儿童房灯、厨房灯、走廊灯等;

3.轨道类灯具:地铁照明、高铁照明、隧道照明、车站照明等;

4.商照类灯具:筒灯、射灯、投射灯、 亮化灯、防爆灯等;

方案起到提供高效,稳定,长寿命的作用。


二、产品功能框架


一、LED驱动模块RSC6218A REASUNOS(瑞森半导体)通过持续投入研发,提升LLC应用技术,集成控制芯片与功率转换,成功推出新一代产品RSC6218A WSOP-16,延续瑞森LLC拓扑方案,时机趋势完全迎合我国双碳政策,电气特性契合新版国标GB/T 17625.1-2022和欧盟新版ERP认证EU2019/2020双重法规,专为中小功率的产品提供优秀的方案;接下来会分几个篇章持续介绍新方案产品的应用资料和设计实例分享:  RSC6218A功率??槟诓考蒀S-CP-LLC电源半桥模块和功率转换??椋有鹕魈馍杓品较虻ゼ妒迪指逷F无频闪技术和LLC谐振软开关技术方案:该型号适用于5-18W功率段;具备高转换效率(90%+),高PF(>0.96),低THD(<10%),小型化(缩小PCB面积10-25%),通过优化产品内部设计提升产品内部功率器件的开启与关闭性能,避免干扰发生,最高工作频率达200KHZ,实现WSOP-16封装兼顾散热与小型化;并且内部可自动设置死区时间,让方案可靠易设计。 产品可广泛应用于: 1.护眼系列灯具:如教室灯、办公灯、护眼台灯、壁灯、阅览室灯等; 2.家居类灯具:如客厅灯、卧室灯、儿童房灯、厨房灯、走廊灯等; 3.轨道类灯具:地铁照明、高铁照明、隧道照明、车站照明等; 4.商照类灯具:筒灯、射灯、投射灯、 亮化灯、防爆灯等; 方案起到提供高效,稳定,长寿命的作用。 二、产品功能框架  三、IC各PIN脚功能说明  PIN1 PGND 功率地,内部是连接低边MOS的S端地线; PIN2  NC  PIN3  HS 半桥MOS低边漏极PIN; PIN4  HS 半桥MOS低边漏极PIN; PIN5  HS 半桥MOS高边源极PIN; PIN6  HS 半桥MOS高边源极PIN; PIN7  NC  PIN8  HO 半桥MO高边漏极; PIN9  HO 半桥MOS高边漏极; PIN10 HB 半桥驱动高边电源,通过外置的一个二极管与电容组成自举回路,为高边 MOS 的开启提供电平; PIN11 VIN 高压启动的输入脚,最高耐压可达DC600V,启动电流在1.7mA,一般应用是从高压电解处串接一个1206100K电阻引到PIN1,在整个环路还未建立起来时,是靠这个引脚的供电通过内部连接到PIN6VCC,然后把VCC电容慢慢充电到芯片的启动电压后,芯片开始工作。整个环路建立起来后,VIN脚内部关断,VCC 通过外部变压器辅助绕组供电维持正常工作; PIN12  VCC 信号电源引脚, 工作电压范围 8-20V,工作电流在 0.8mA,静态工作电流是 720uA; PIN13  NC DT悬空脚; PIN14 FB  电压反馈输入,VFB中心值是1.2V,该引脚的功能主要是限定空载电压的最大幅度,该芯片空载保护属于打嗝模式,可以有效降低空载损耗,能效要求轻松符合小于0.5W的要求; PIN15  CS 电流采样正弦波信号输入该PIN脚是通过线路中的互感电感采样得到全波的正弦波信号, 通过电阻转换为电压信号后,输入到CS PIN脚, 内部连接到压控振荡器,根据输入进来的电压幅值大小,以及正弦波的频率,压控振荡器输出对应的方波来控制LG与HG端的MOS开关频率,实现恒流调节控制; PIN16  AGND 信号地参考电平,主要连接 VCC,FB 对应 PIN 脚的元件地线。 四、关键PIN脚参数设定范围  五、典型应用原理图  关注瑞森半导体公众号,接下来持续分享具体案例的设计参考文档,携手各伙伴们实现新版国标GB/T17625.1-2022的顺利达标,为工程师缩短开发周期,让工厂端得到满意的产品,给客户一个满意的答卷,得到需要的利润空间。 


三、IC各PIN脚功能说明


一、LED驱动??镽SC6218A REASUNOS(瑞森半导体)通过持续投入研发,提升LLC应用技术,集成控制芯片与功率转换,成功推出新一代产品RSC6218A WSOP-16,延续瑞森LLC拓扑方案,时机趋势完全迎合我国双碳政策,电气特性契合新版国标GB/T 17625.1-2022和欧盟新版ERP认证EU2019/2020双重法规,专为中小功率的产品提供优秀的方案;接下来会分几个篇章持续介绍新方案产品的应用资料和设计实例分享:  RSC6218A功率模块内部集成CS-CP-LLC电源半桥??楹凸β首荒??,延续瑞森主题设计方向单级实现高PF无频闪技术和LLC谐振软开关技术方案:该型号适用于5-18W功率段;具备高转换效率(90%+),高PF(>0.96),低THD(<10%),小型化(缩小PCB面积10-25%),通过优化产品内部设计提升产品内部功率器件的开启与关闭性能,避免干扰发生,最高工作频率达200KHZ,实现WSOP-16封装兼顾散热与小型化;并且内部可自动设置死区时间,让方案可靠易设计。 产品可广泛应用于: 1.护眼系列灯具:如教室灯、办公灯、护眼台灯、壁灯、阅览室灯等; 2.家居类灯具:如客厅灯、卧室灯、儿童房灯、厨房灯、走廊灯等; 3.轨道类灯具:地铁照明、高铁照明、隧道照明、车站照明等; 4.商照类灯具:筒灯、射灯、投射灯、 亮化灯、防爆灯等; 方案起到提供高效,稳定,长寿命的作用。 二、产品功能框架  三、IC各PIN脚功能说明  PIN1 PGND 功率地,内部是连接低边MOS的S端地线; PIN2  NC  PIN3  HS 半桥MOS低边漏极PIN; PIN4  HS 半桥MOS低边漏极PIN; PIN5  HS 半桥MOS高边源极PIN; PIN6  HS 半桥MOS高边源极PIN; PIN7  NC  PIN8  HO 半桥MO高边漏极; PIN9  HO 半桥MOS高边漏极; PIN10 HB 半桥驱动高边电源,通过外置的一个二极管与电容组成自举回路,为高边 MOS 的开启提供电平; PIN11 VIN 高压启动的输入脚,最高耐压可达DC600V,启动电流在1.7mA,一般应用是从高压电解处串接一个1206100K电阻引到PIN1,在整个环路还未建立起来时,是靠这个引脚的供电通过内部连接到PIN6VCC,然后把VCC电容慢慢充电到芯片的启动电压后,芯片开始工作。整个环路建立起来后,VIN脚内部关断,VCC 通过外部变压器辅助绕组供电维持正常工作; PIN12  VCC 信号电源引脚, 工作电压范围 8-20V,工作电流在 0.8mA,静态工作电流是 720uA; PIN13  NC DT悬空脚; PIN14 FB  电压反馈输入,VFB中心值是1.2V,该引脚的功能主要是限定空载电压的最大幅度,该芯片空载?;な粲诖蜞媚J?,可以有效降低空载损耗,能效要求轻松符合小于0.5W的要求; PIN15  CS 电流采样正弦波信号输入该PIN脚是通过线路中的互感电感采样得到全波的正弦波信号, 通过电阻转换为电压信号后,输入到CS PIN脚, 内部连接到压控振荡器,根据输入进来的电压幅值大小,以及正弦波的频率,压控振荡器输出对应的方波来控制LG与HG端的MOS开关频率,实现恒流调节控制; PIN16  AGND 信号地参考电平,主要连接 VCC,FB 对应 PIN 脚的元件地线。 四、关键PIN脚参数设定范围  五、典型应用原理图  关注瑞森半导体公众号,接下来持续分享具体案例的设计参考文档,携手各伙伴们实现新版国标GB/T17625.1-2022的顺利达标,为工程师缩短开发周期,让工厂端得到满意的产品,给客户一个满意的答卷,得到需要的利润空间。 


PIN1 PGND 功率地,内部是连接低边MOS的S端地线;

PIN2  NC 

PIN3  HS 半桥MOS低边漏极PIN;

PIN4  HS 半桥MOS低边漏极PIN;

PIN5  HS 半桥MOS高边源极PIN;

PIN6  HS 半桥MOS高边源极PIN;

PIN7  NC 

PIN8  HO 半桥MO高边漏极;

PIN9  HO 半桥MOS高边漏极;

PIN10 HB 半桥驱动高边电源,通过外置的一个二极管与电容组成自举回路,为高边 MOS 的开启提供电平;

PIN11 VIN 高压启动的输入脚,最高耐压可达DC600V,启动电流在1.7mA,一般应用是从高压电解处串接一个1206100K电阻引到PIN1,在整个环路还未建立起来时,是靠这个引脚的供电通过内部连接到PIN6VCC,然后把VCC电容慢慢充电到芯片的启动电压后,芯片开始工作。整个环路建立起来后,VIN脚内部关断,VCC 通过外部变压器辅助绕组供电维持正常工作;

PIN12  VCC 信号电源引脚, 工作电压范围 8-20V,工作电流在 0.8mA,静态工作电流是 720uA;

PIN13  NC DT悬空脚;

PIN14 FB  电压反馈输入,VFB中心值是1.2V,该引脚的功能主要是限定空载电压的最大幅度,该芯片空载保护属于打嗝模式,可以有效降低空载损耗,能效要求轻松符合小于0.5W的要求;

PIN15  CS 电流采样正弦波信号输入该PIN脚是通过线路中的互感电感采样得到全波的正弦波信号, 通过电阻转换为电压信号后,输入到CS PIN脚, 内部连接到压控振荡器,根据输入进来的电压幅值大小,以及正弦波的频率,压控振荡器输出对应的方波来控制LG与HG端的MOS开关频率,实现恒流调节控制;

PIN16  AGND 信号地参考电平,主要连接 VCC,FB 对应 PIN 脚的元件地线。

四、关键PIN脚参数设定范围


一、LED驱动??镽SC6218A REASUNOS(瑞森半导体)通过持续投入研发,提升LLC应用技术,集成控制芯片与功率转换,成功推出新一代产品RSC6218A WSOP-16,延续瑞森LLC拓扑方案,时机趋势完全迎合我国双碳政策,电气特性契合新版国标GB/T 17625.1-2022和欧盟新版ERP认证EU2019/2020双重法规,专为中小功率的产品提供优秀的方案;接下来会分几个篇章持续介绍新方案产品的应用资料和设计实例分享:  RSC6218A功率??槟诓考蒀S-CP-LLC电源半桥模块和功率转换??椋有鹕魈馍杓品较虻ゼ妒迪指逷F无频闪技术和LLC谐振软开关技术方案:该型号适用于5-18W功率段;具备高转换效率(90%+),高PF(>0.96),低THD(<10%),小型化(缩小PCB面积10-25%),通过优化产品内部设计提升产品内部功率器件的开启与关闭性能,避免干扰发生,最高工作频率达200KHZ,实现WSOP-16封装兼顾散热与小型化;并且内部可自动设置死区时间,让方案可靠易设计。 产品可广泛应用于: 1.护眼系列灯具:如教室灯、办公灯、护眼台灯、壁灯、阅览室灯等; 2.家居类灯具:如客厅灯、卧室灯、儿童房灯、厨房灯、走廊灯等; 3.轨道类灯具:地铁照明、高铁照明、隧道照明、车站照明等; 4.商照类灯具:筒灯、射灯、投射灯、 亮化灯、防爆灯等; 方案起到提供高效,稳定,长寿命的作用。 二、产品功能框架  三、IC各PIN脚功能说明  PIN1 PGND 功率地,内部是连接低边MOS的S端地线; PIN2  NC  PIN3  HS 半桥MOS低边漏极PIN; PIN4  HS 半桥MOS低边漏极PIN; PIN5  HS 半桥MOS高边源极PIN; PIN6  HS 半桥MOS高边源极PIN; PIN7  NC  PIN8  HO 半桥MO高边漏极; PIN9  HO 半桥MOS高边漏极; PIN10 HB 半桥驱动高边电源,通过外置的一个二极管与电容组成自举回路,为高边 MOS 的开启提供电平; PIN11 VIN 高压启动的输入脚,最高耐压可达DC600V,启动电流在1.7mA,一般应用是从高压电解处串接一个1206100K电阻引到PIN1,在整个环路还未建立起来时,是靠这个引脚的供电通过内部连接到PIN6VCC,然后把VCC电容慢慢充电到芯片的启动电压后,芯片开始工作。整个环路建立起来后,VIN脚内部关断,VCC 通过外部变压器辅助绕组供电维持正常工作; PIN12  VCC 信号电源引脚, 工作电压范围 8-20V,工作电流在 0.8mA,静态工作电流是 720uA; PIN13  NC DT悬空脚; PIN14 FB  电压反馈输入,VFB中心值是1.2V,该引脚的功能主要是限定空载电压的最大幅度,该芯片空载?;な粲诖蜞媚J?,可以有效降低空载损耗,能效要求轻松符合小于0.5W的要求; PIN15  CS 电流采样正弦波信号输入该PIN脚是通过线路中的互感电感采样得到全波的正弦波信号, 通过电阻转换为电压信号后,输入到CS PIN脚, 内部连接到压控振荡器,根据输入进来的电压幅值大小,以及正弦波的频率,压控振荡器输出对应的方波来控制LG与HG端的MOS开关频率,实现恒流调节控制; PIN16  AGND 信号地参考电平,主要连接 VCC,FB 对应 PIN 脚的元件地线。 四、关键PIN脚参数设定范围  五、典型应用原理图  关注瑞森半导体公众号,接下来持续分享具体案例的设计参考文档,携手各伙伴们实现新版国标GB/T17625.1-2022的顺利达标,为工程师缩短开发周期,让工厂端得到满意的产品,给客户一个满意的答卷,得到需要的利润空间。 


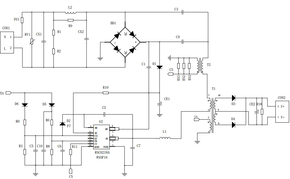
五、典型应用原理图


一、LED驱动??镽SC6218A REASUNOS(瑞森半导体)通过持续投入研发,提升LLC应用技术,集成控制芯片与功率转换,成功推出新一代产品RSC6218A WSOP-16,延续瑞森LLC拓扑方案,时机趋势完全迎合我国双碳政策,电气特性契合新版国标GB/T 17625.1-2022和欧盟新版ERP认证EU2019/2020双重法规,专为中小功率的产品提供优秀的方案;接下来会分几个篇章持续介绍新方案产品的应用资料和设计实例分享:  RSC6218A功率??槟诓考蒀S-CP-LLC电源半桥??楹凸β首荒??,延续瑞森主题设计方向单级实现高PF无频闪技术和LLC谐振软开关技术方案:该型号适用于5-18W功率段;具备高转换效率(90%+),高PF(>0.96),低THD(<10%),小型化(缩小PCB面积10-25%),通过优化产品内部设计提升产品内部功率器件的开启与关闭性能,避免干扰发生,最高工作频率达200KHZ,实现WSOP-16封装兼顾散热与小型化;并且内部可自动设置死区时间,让方案可靠易设计。 产品可广泛应用于: 1.护眼系列灯具:如教室灯、办公灯、护眼台灯、壁灯、阅览室灯等; 2.家居类灯具:如客厅灯、卧室灯、儿童房灯、厨房灯、走廊灯等; 3.轨道类灯具:地铁照明、高铁照明、隧道照明、车站照明等; 4.商照类灯具:筒灯、射灯、投射灯、 亮化灯、防爆灯等; 方案起到提供高效,稳定,长寿命的作用。 二、产品功能框架  三、IC各PIN脚功能说明  PIN1 PGND 功率地,内部是连接低边MOS的S端地线; PIN2  NC  PIN3  HS 半桥MOS低边漏极PIN; PIN4  HS 半桥MOS低边漏极PIN; PIN5  HS 半桥MOS高边源极PIN; PIN6  HS 半桥MOS高边源极PIN; PIN7  NC  PIN8  HO 半桥MO高边漏极; PIN9  HO 半桥MOS高边漏极; PIN10 HB 半桥驱动高边电源,通过外置的一个二极管与电容组成自举回路,为高边 MOS 的开启提供电平; PIN11 VIN 高压启动的输入脚,最高耐压可达DC600V,启动电流在1.7mA,一般应用是从高压电解处串接一个1206100K电阻引到PIN1,在整个环路还未建立起来时,是靠这个引脚的供电通过内部连接到PIN6VCC,然后把VCC电容慢慢充电到芯片的启动电压后,芯片开始工作。整个环路建立起来后,VIN脚内部关断,VCC 通过外部变压器辅助绕组供电维持正常工作; PIN12  VCC 信号电源引脚, 工作电压范围 8-20V,工作电流在 0.8mA,静态工作电流是 720uA; PIN13  NC DT悬空脚; PIN14 FB  电压反馈输入,VFB中心值是1.2V,该引脚的功能主要是限定空载电压的最大幅度,该芯片空载?;な粲诖蜞媚J?,可以有效降低空载损耗,能效要求轻松符合小于0.5W的要求; PIN15  CS 电流采样正弦波信号输入该PIN脚是通过线路中的互感电感采样得到全波的正弦波信号, 通过电阻转换为电压信号后,输入到CS PIN脚, 内部连接到压控振荡器,根据输入进来的电压幅值大小,以及正弦波的频率,压控振荡器输出对应的方波来控制LG与HG端的MOS开关频率,实现恒流调节控制; PIN16  AGND 信号地参考电平,主要连接 VCC,FB 对应 PIN 脚的元件地线。 四、关键PIN脚参数设定范围  五、典型应用原理图  关注瑞森半导体公众号,接下来持续分享具体案例的设计参考文档,携手各伙伴们实现新版国标GB/T17625.1-2022的顺利达标,为工程师缩短开发周期,让工厂端得到满意的产品,给客户一个满意的答卷,得到需要的利润空间。


关注瑞森半导体公众号,接下来持续分享具体案例的设计参考文档,携手各伙伴们实现新版国标GB/T17625.1-2022的顺利达标,为工程师缩短开发周期,让工厂端得到满意的产品,给客户一个满意的答卷,得到需要的利润空间。

 


免责声明:本文为转载文章,转载此文目的在于传递更多信息,版权归原作者所有。本文所用视频、图片、文字如涉及作品版权问题,请联系小编进行处理。


推荐阅读:

铁氧体磁芯选择与设计决策

数字工厂成为现实:通过数字化转型走向成功

你应该知道的关于电源芯片的PSRR测量

三款电路优化你的充电器设计

Buck与Buck-Boost在小家电辅助电源中的应用


特别推荐
技术文章更多>>
技术白皮书下载更多>>
热门搜索
?

关闭

?

关闭