【导读】在ACDC电源中,输入电压一般是来自电网的85V-265V交流高压,而输出电压则是3.3V、5V、12V等直流低压,因此需要开关电源来实现降压。开关电源有Buck、Boost和Buck-Boost三大经典拓扑,其中Buck与Buck-Boost均可实现降压功能。Synergy世辉是世健旗下子公司,拥有丰富的行业经验与专业的技术实力,世辉公司电源与新能源事业部FAE结合自身经验,针对小家电的辅助电源应用中该如何选择拓扑电路以及相关产品,展开详细介绍。
在ACDC电源中,输入电压一般是来自电网的85V-265V交流高压,而输出电压则是3.3V、5V、12V等直流低压,因此需要开关电源来实现降压。开关电源有Buck、Boost和Buck-Boost三大经典拓扑,其中Buck与Buck-Boost均可实现降压功能。Synergy世辉是世健旗下子公司,拥有丰富的行业经验与专业的技术实力,世辉公司电源与新能源事业部FAE结合自身经验,针对小家电的辅助电源应用中该如何选择拓扑电路以及相关产品,展开详细介绍。
一、Buck电路
Buck电路是一个降压电路,Vi=Vls+Vo。因Vi>Vo,故具有降压作用。
(1)开关管S导通阶段
当开关闭合时,续流二极管D是截止的,由于输入电压Vi与储能电感Ls接通,因此输入-输出压差(Vi-Vo)就加在Ls上,使通过Ls上的电流线性地增加。在此阶段,除向负载供电外,还有一部分电能储存在电感Ls和电容Cr中。
(2)开关管S关断阶段
当开关断开时,Ls与Vi断开,但由于电感电流不能在瞬间发生突变,因此在电感Ls上就产生反向电动势以维持通过的电流不变。此时续流二极管D导通,储存在电感Ls中的电能就经过有D构成的的回路对负载供电。(主要是电容C对负载供电,此阶段一直给电容充电,维持电压稳定)
二、Buck-Boost电路
Buck-Boost电路的输入电压与输出电压的极性是相反的。
(1)开关管S导通阶段
当开关闭合时,输入电压通过电感L直接返回,在电感Ls上储能,此时电容Cr放电,给负载供电。
(2)开关管S截止阶段
当开关断开时,在电感Ls上产生反向电动势,使二极管D从截止变成导通。电感给负载供电并对输出电容充电,维持输出电压不变。
通过以上对比,可得知:Buck-Boost电路的输入电压与输出电压的极性是相反的。因此,Buck与Buck-Boost两者最大的区别就在于输入与输出电压的极性:Buck是同极性拓扑,即输出与输入电压的极性相同,二者共地;而Buck-Boost是反极性拓扑,即输出与输入电压的极性相反,输出端提供负压(相对输入电压)。
在小家电应用场景中的功率模块控制部分,工程师常用到双向晶闸管(TRIAC)等交流开关(AC Switch)。而使用负压驱动交流开关,就能实现更高的电路可靠性与兼容性。在使用交流开关的系统中,往往优先选择能输出负压的Buck-Boost;而在不需要负压驱动的系统中,则可以选择Buck拓扑:
?Buck的输入与输出端共地,更利于系统的多级拓展。
?Buck的电感电流利用率比Buck-Boost更高。在电感电流(IL)相同时,Buck能输出更大电流(IO)。
三、产品推荐
知道了如何选拓扑后,又该怎么选产品呢?世辉FAE推荐来自上海晶丰明源(BPS)的BP852X系列高性能开关电源驱动芯片,支持Buck和Buck-Boost拓扑,并具有极简的外围电路,可应用于低成本的小家电辅助电源设计,如:小家电辅助电源、电机驱动辅助电源、IoT/智能家居/智能照明等多个领域。该系列产品拥有众多的优秀特性,包括:
集成Vcc电容、续流二极管和反馈二极管
集成650V高压MOSFET
集成高压启动和自供电电路
低待机功耗50mW@230Vac
优异的动态响应速度,输出电压纹波小
降低音频噪声的降幅调制技术
改善EMI性能的频率调制技术
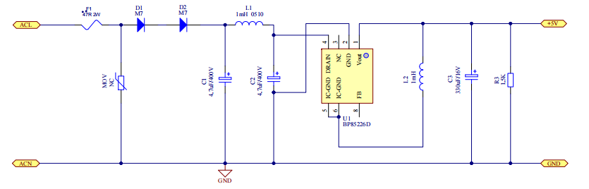
接下来,世辉FAE将以该系列的BP85226D为例,展开具体介绍。
图:封装与规格
图:电性能参数表
图:BP85226D应用原理图
图:产品实物
图:BOM表
四、PCB Layout及建议
1.IC-GND能起到散热作用,可以铜散热。但IC-GND是电压动点,在满足散热的条件下铺铜面积应尽量??;同时需远离输入交流端,以避免容性耦合产生EMI问题。
2.输出电感可能产生电磁干扰,建议远离芯片FB脚的同时,也远离输入端以避免EMI问题。为了芯片和电压动点远离交流输入端,建议将输入电解电容放置在芯片和交流输入端之间。
3.DRAIN接输入直流母线,为电压静点,可以铺铜散热。建议DRAIN和FB、IC-GND的走线距离大于2mm。
4.尽量减小功率环路面积以避免EMI干扰并提高系统可靠性。以Buck 为例,建议缩小输入电容、内置MOSFET、电感、输出电容组成的励磁回路,以及电感、输出电容、续流二极管组成的续流回路面积。
5.建议功率回路的走线宽而短, 以提高系统可靠性,比如母线到GND引脚的走线、GND到输出电容的走线等。
6.反馈回路面积与走线长度也应减小,以提高可靠性。
7.如果由于客观因素(例如PCB板形状等)导致Layout无法充分满足第5、6条建议时,可在VOUT和GND之间靠近引脚位置放置100nF(104)贴片电容,从而提高系统可靠性。
图:电感选取建议
图:负载调整率
图:启动波形
图:输出电压纹波
图:动态响应
图:传导EMI
图:浪涌
图:群脉冲测试
图:ESD测试*
*以上测试结果为实验室条件下真实测试下得出,实际产品视应用环境和批次差异,可能存在不同,晶丰明源保留最终解释权。
图:BP852X系列产品选型表
总结
晶丰明源的BP852X系列芯片具有极简的外围电路以及超高的集成度,能极大地降低应用方案的成本与备货难度;丰富的?;び兄诩忧肯低澄榷ㄐ?;此外,该产品还兼具优秀的动态响应、待机功耗和输出调整等性能, 因此非常适合用于小家电的辅助电源。Synergy世辉可提供全系列产品及相关的技术支持。
免责声明:本文为转载文章,转载此文目的在于传递更多信息,版权归原作者所有。本文所用视频、图片、文字如涉及作品版权问题,请联系小编进行处理。
推荐阅读:
实现机器人操作系统——ADI Trinamic电机控制器ROS1驱动程序简介
ST 的RS-485收发器兼备传输稳定性与速度,适用于工业自动化、智能建筑和机器人





