桃花源qm花论坛(品茶),凤楼阁论坛官网入口网址,一品楼品凤楼论坛最新动态,风楼阁全国信息2024登录入口

你的位置:首页 > 互连技术 > 正文

基于STM32和SIM900A的无线通信模块设计

发布时间:2019-11-05 来源:霍涛,贾振堂 责任编辑:wenwei

【导读】设计一个可以实现短信收发与数据无线传输的??榈囊?,本文采用了ARM Cortex—M3内核的主流产品STM32作为主控芯片,采用SIMCom公司的SIM900A作为通信芯片。在查阅大量相关文献以及相关芯片的数据手册之后,本文设计了一个远程无线通信???。该??樵谑笛槭沂栽诵幸恢芎?,没有出现掉线的情况,数据收发的速度也很快。该??榫哂行阅芪榷ǎ庑涡∏?,性价比高等优点。厂方投入使用之后,反应良好。
 
随着网络和现代通信技术的不断发展,远程无线通信技术经过多年的研究与实际应用,现如今在工业控制领域有了非常重要的地位,并且发挥着越来越大的作用。文中根据厂家的要求,设计的无线通信???,主要实现了短信与数据收发功能,并且做到了??榈奈榷ǎ粝咧竽芄蛔远亓?。
 
1、无线通信??檎迳杓品桨?/div>
 
模块主要有电源部分、主控部分、通信部分、数据传输部分4个部分组成。通信??椴捎肧IM900A进行无线通信。主控模块采用STM32作为主控芯片,来控制短信的收发与数据传输的顺利进行。远程终端可以是手机或者上位机的数据中心软件,经过处理之后,储存下来,方便日后的查询。本模块具有低功耗,方便灵活,操作简单并且稳定,掉线之后可以自动连接,运行过程十分稳定,并且成本较低。
 
2、无线通信??橛布杓?/div>
 
2.1 功能需求
 
本文设计的无线通信模块,要求单12V电源输入,模块上电运行后有相应的指示灯来指示??榈脑诵凶刺A硗庖竽?槟芄皇迪侄绦乓约笆萃复酱笾饕δ埽谑只⑺投绦鸥?橹螅?槟芄欢鳎⒏龌赜?。最后要求在建立TCP链接时,仍然能够收发短信。
 
基于STM32和SIM900A的无线通信??樯杓? width=
图1 无线通信??榻峁雇?/div>
 
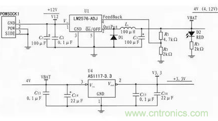
2.2 电源部分
 
在主电路中,主控芯片STM32的工作电压为2.0~3.6 V,通信芯片SIM900A的工作电压为3.1~4.6 V,为使??楦鞲霾糠终9ぷ?,必须对两者进行分别供电,电源供电电路如下:
 
图中V12外接12 V电源,经过电容滤波后输入到LM2576,实现12 V到4 V的转换,R1、R2在线路中起到分压作用,D2灯亮起时,表示??橐丫9┑?。LM2576是美国国家半导体公司生产的3 A电流输出降压开关型集成稳压电路,具有完善的?;さ缏罚冉衔榷?。
 
基于STM32和SIM900A的无线通信??樯杓? width=
图2 电源模块
 
2.3 主控芯片
 
主控??椴捎肧TM32单片机作为微控制器,该芯片能工作于-40~105℃的温度范围,MAX3232芯片用于串行口的电平变换,实现控制器与通信接口之间的通信。串口1与电源电平转换芯片Max3223相连,USART1_TX(输出,所以在配置GPIO时,定义该口的模式为推拉输出,USART1_ RX为输入,定义为悬浮输入模式。串口2与SN65LBC184D通信,实现数据的收发,USART2_RTS、USART2_RX为输入端口,模式定义为悬浮输入模式,USART2_CTS、USART2_TX为输出端口,模式定义为推拉输出。串口3用来控制SIM900A芯片,USART3_RTS、USART3_RX为输入端口,模式定义为悬浮输入,USART3_CTS、USART3_TX为输出端口,模式定义为推拉输出。
 
基于STM32和SIM900A的无线通信模块设计
图3 主控芯片STM32
 
2.4 通信芯片
 
通信芯片采用SIMCom公司的新型紧凑型产品SIM900A,它属于双频GSM/GPRS??椋耆捎肧MT封装形式,性能稳定,外观精巧,性价比高,并且能够满足用户的多种需求。在实现断线自动重连功能时,涉及到DCD、RI两个引脚的使用。DCD引脚用来实现模数转换,当模块掉线时,会给DCD引脚一个高电平,当这个电平被DCD引脚检测到之后,??榫褪遣扇∠嘤Φ亩?,来重新连接上线。RI引脚在模块上线之后,就一直保持高电平,在有电话和短信进来的时候,RI管脚就会有一个低电平出现,当RI引脚检测到这个低电平的时候,??榫突岵扇∠嘤Χ?,进入到短信或者电话模式。
 
基于STM32和SIM900A的无线通信??樯杓? width=
图4 SIM900A通信芯片
 
3 、无线通信??槿砑杓?/div>
 
3.1 STM32的底层配置
 
为了实现STM32单片机与SIM900A??橹涞氖萃ㄐ牛迪侄绦攀辗⒂胧荽淞酱蠊δ?。首先要搭建开发平台,在工程中加入需要用到的库函数以及配置文件,然后配置系统时钟、中断控制器、输入输出的GPIO以及相应的串口。在配置这些参数的时候,首先需要对照原理图进行编写,然后查看芯片用到哪些端口和这些端口的作用,这样才能保证无误。接下来就要对各个部分进行配置,以保证??槟芄徽T诵?。
 
3.1.1 串口配置
 
开发环境搭建好之后,就可以配置端口参数了。对于本模块,设置USART传输的比特率为9 600 b/s,字长为8 bit,1bit停止位,无检验模式。在对串口1、2、3初始化之后,打开串口的中断响应函数:USART_ITConfig(USART1,USART_IT_RXNE,ENABLE)(以串口1为例),使能相应的串口:USART_Cmd(USART1,ENABLE),这样串口的配置就基本完成了。
 
3.1.2 中断控制器的配置
 
首先配置优先级分组,设置先占优先级1位,从优先级3位。本??槎ㄒ辶?个全局中断,分别为:两个RTC全局中断、USART1全局中断、USART2全局中断、USART3全局中断,分别对每一个中断配置优先级,使能串口再初始化即可。需要注意的是,PC15管脚作为EXTI15的外部中断输入管脚,当该管脚的电平为低电平的时候触发,??榻攵绦拍J?,因此给这个中断一个比较高的优先级,所以定义该中断先占优先级1位,从优先级0位。在设置优先级的时候,必须根据??榈脑诵星榭觯≡褡钣诺闹卸戏肿楹陀畔燃?,才能保证程序运行时,能够快速的响应中断。
 
3.2 无线通信??槎绦殴δ艿氖迪?/div>
 
1) 短信收发具体过程
 
短信功能的实现主要涉及到两个关键部分,一个是AT命令,另一个是串口的读写。AT命令是主控芯片STM32和SIM900A之间的通信协议,完成对SIM900A的控制。短信的收发主要有两种模式,一种是文本模式,该模式只支持英文内容,另一种是PDU模式。本模块在完成初始化之后,首先通过USART向SIM900A发送“AT+回车”命令来检查AT命令是否正常工作,如果返回OK,则表示能够进行接下来的短信功能。
 
SIM900A的短信功能主要分为两个部分,第一:读取短消息。读取短消息的设置命令为:AT+CMGR,该命令生效后有两个返回值:index和mode,index就是接收到的短信的编号,我们将接收到的index内容放在一个长度为30的buf中,再将buf写入到串口3中,然后再读取串口3中的内容,这样,短信的编号就获取完毕?;袢×硕绦诺谋嗪胖?,就能去获取短信的具体内容,而短信的内容则存放在alpha中,它处于响应的第三个位置,通过get_fw(at_string,phnum,19,2)可将短信的内容取出来,这样短信的内容就获取到了。第二:发送短消息。发送短消息的设置命令为:AT+CMGS,首先将发送短信的电话号码存入到一个buf中,将这个buf写入到串口3中,以此获取手机号码。而短信在发送的时候,短信内容之前会带一个“>”号,在程序设计时,只要检测到“>”号时,后面的内容也就是短信发送的内容,最后将短信的内容写到串口3即可。
 
2)相应的AT命令
 
基于STM32和SIM900A的无线通信模块设计
 
3.3 短信命令的定义
 
本??樽远ㄒ辶诵矶喽滔⒚罾瓷柚没蛘卟檠?榈牟问?,具体为:SIP:IP地址设置命令、SPT:端口号设置命令、DID:ID号设置命令、ACON:自动连接命令、PRT:打印命令、LIVE:心跳操作命令、CSQ:信号强度查询命令。这些指令通过短信的方式来实现对??榈牟僮?。
拿SIP来举例,它的实现过程为:首先把短信中的‘=’之前的字符取出来存放在sms_cmd中,然后将sms_cmd与SIP、SIT、DID、ACON、PRT、LIVE、CSQ来比较,如果等于其中一个,则程序跳转到相应的部分来执行相应的操作。这里,strcmp(sms_cmd,“SIP”)==0,程序跳转到SIP部分来执行IP部分的操作。然后,将‘=’之后的字符取出来存放在sms_para中。通过字符串比较函数来判断它是‘?’还是数字。如果是‘?'''',则表示该短信命令是一个查询命令,就只需要用输出显示IP号给用户看。如果是数字,则表示该短信命令是一个设置命令,就需要重新设置某些参数值,来改变??榈脑诵泄?。对于SIP,如果''''=’之后是数字,就表示该短信是用户用来设置??榈腎P地址的。此时,就要把当前的IP值赋给??榈腎P值就可以了。最后输出显示IP地址设置成功,则SPT部分的操作就完成了。
 
4、 无线通信??槭荽涞氖迪?/div>
 
4.1 数据格式的定义
 
数据包的具体格式如下:
 
数据包头已经定义为S_PACKET_HEADER结构类型,link_id为DWORD类型,对于发送,填写目标link_id,对于接收到的数据包,则为源link_id(由服务器自动转换填写),结束标志为0x01,数据Data则根据具体的命令而各不相同。
 
基于STM32和SIM900A的无线通信??樯杓? width=
 
4.2 登陆、退出的协议过程
 
后台软件根据指定的服务器地址和端口号发起TCP连接请求,连接成功后开始命令交互。工作过程描述如下:
 
1)后台软件首先采用CMD_LOGIN命令,登陆到通信服务器,在登陆成功之前,发送其他任何命令服务器都不处理。发送CMD_LOGIN:FORWARD给服务器,携带数据为S_TERMINAL。该命令的目标link_id设为0,表示发送给服务器,而不是给其他终端。
 
2)服务器在CMD_LOGIN:RESPONSE_OK中将其他在线??榈男畔⒎⑺凸?,从而在客户端应用程序形成在线??榱斜?。后台若收到CMD_LO GIN:;RESPONSE_FAILED回应,则失败。收到CMD_LOGIN:RESPONSE_OK回应,则成功,携带数据为S_TERMINAL。
 
3)后台软件定时发送CMD_KEEP_LIVE命令,以维持链路不被网络和服务器终止。每个在线设备必须在一定的时间间隔内向服务器发送CMD_ KEEP_LIVE信息。服务器将对此作检查,若某设备在一定的时间间隔内没有发送CMD_KEEP_LIVE信息,则认为该设备已经“死亡”,服务器将断开其连接。
 
4)后台软件可对模块列表中的任意??榻胁倏亍?/div>
 
5)后台软件退出时,用户设备应首先发送CMD_LOGOFF命令到服务器,告诉服务器“我要退出”,该命令的目标link_id设为0。在发送CMD _LOGOFF:FORWARD给服务器时,不需要携带数据。
 
基于STM32和SIM900A的无线通信??樯杓? width=
图5 登陆,推出的协议过程
 
4.3 数据传输具体过程
 
首先要定义建立TCP连接与关闭TCP连接的函数,涉及到的AT指令为AT+CIPSTART和AT+CIPCLOSE。建立TCP连接时,先把AT+CIPSTART指令写到串口3中,然后该指令生效后,会返回一个“CONNECT”,之后只要检测到有返回值“CONNECT”,就表示TCP连接已经建立成功。关闭TCP连接与建立TCP连接类似,AT+CIPCLOSE指令生效后会返回一个“CLOSE OK”,只要检测到“CLOSE OK”,就表示TCP连接已经关闭。
 
TCP连接建立好以后,透传模式就已经被开启,此时就可以实现数据的发送与读取。
 
当用户要发送数据时,就必须根据数据包的结构来发送数据,首先把包头写入到串口3中,如果有数据,则把数据内容和接收对象一并写入到串口3中,这样数据的发送就完成了。
 
读取数据时,只要有数据过来,就一次一个字节,把数据存放到user_string[i]中,然后i++,再次接收数据。
 
至于数据读取到什么时候结束,本程序定义了3种结束的情况:1)如果用户定义了数据的长度,就读取到最后一个字节才结束。2)如果用户没有定义数据的长度,就在读取到回车符的时候结束。3)如果遇到既没有已定义的数据包长度,又没有读取到回车符的情况时,就在数据存放的长度超过user_string[i]总长度的四分之三的时候结束,或者在超过100毫秒没有数据发过来的时候结束数据的读取。
 
4.4 相应的AT命令
 
基于STM32和SIM900A的无线通信??樯杓? width=
 
5 、断线重连的处理
 
5.1 TCP链接的关闭和建立
 
TCP链接的建立涉及到的AT命令是at+cipstart,该指令有两个返回值,分别是??榈腎P地址和端口号。首先将at+cipstart指令返回的当前??榈腎P地址和端口号存放到一个buf中,然后将这个buf写入到串口3中,如果之后能够读取到返回值“CONNECT”,就表示TCP链接已经建立好。
 
TCP链接的关闭涉及到的AT命令是at+cipclose,该指令没有返回值,可以直接将该指令写到串口3中,如果检测到“CLOSE OK”,就表示TCP链接已经被关闭。
 
5.2 DCD的检测
 
当TCP建立起来之后,DCD引脚的电压值便由高电平变为低电平,因此DCD引脚的电平状态可以用过来指示TCP的连接情况。在程序中,本文设置时钟在检测DCD引脚的状态值,当该引脚的电平值由高电平变为低电平时,就表示??槟?橐丫粝撸缓竽?榫椭匦驴嫉锹?,直到登陆上为止。
 
5.3 TCP链接下的短信收发
 
本文定义了一个全局中断,当有短信或者电话到达??槭?,RI引脚的电平便会由高电平变为低电平,此时便会触发全局中断,??榱⒓醋矶绦攀辗⒒蛘呤荽?。
 
6、 测试效果
 
本??樵谏杓仆瓿芍螅谑笛槭椅榷ㄔ诵辛?周时间,没有出现什么问题。然后又进行了特殊情况的测试,在??槎系绾蠡指垂┑纾葜行亩系绾笾匦律系绲那榭鱿?,都能够重新连接上线,并且能够继续稳定运行。随后??橛直凰偷匠Х绞褂?,在被使用了3周之后,厂方反应??樵诵星榭隽己?,没有掉线的情况。
 
7 、结论
 
本文设计的无线通信??椋抢肧TM32来控制SIM900A芯片,来实现短消息的收发与数据的无线传输。本设计完成了无线通信的硬件部分和软件部分的设计与实现。在多次运行试验时,本模块没有出现掉线以及发热等问题,非常稳定。本次设计成本较低,运行稳定可靠,应用范围十分广泛,利用SIM900A,降低了模块的成本,使其更加具有商业价值。
 
(作者:霍涛,贾振堂,上海电力学院电子与信息工程)
 
 
推荐阅读:
 
特别推荐
技术文章更多>>
技术白皮书下载更多>>
热门搜索

关闭

?

关闭