【导读】用头戴式耳机,尤其是小型耳机听音乐,总感到音乐味不够足,在低频段的效果更差。这里小编亲情奉献一个好可以的耳机电路设计,该电路设计达到广场效果的级别哦,效果完全不亚于实况立体声。是不是很期待呢?
用头戴式耳机,尤其是小型耳机听音乐,总感到音乐味不够足,在低频段的效果更差。因此用本机增强耳机的低频特性,并采用立体声反相合成的办法,加上内藏简易矩阵环绕声电路,能获得强劲的低音和在较宽的范围内展宽音域。本机称为超级广场效果。这种扣人心弦的力量,不亚于实况立体声。
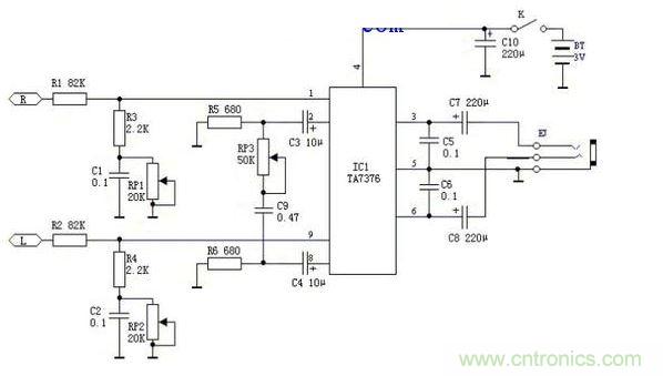
电路工作原理:由电阻电容组成的低频增强电路。利用功率放大器IC的反馈输入,组成立体声反相合成电路。利用功率放大器IC组成头戴耳机的驱动电路。从输入端IC之间的电阻电容起到增强低频特性的作用,因为加有电位器,低频部分的增强量可在0--10倍之间连续可调。立体声反相合成电路IC2脚和8脚的直流耦合电容之后,由0.47μF和50K的电位器组成。在此电路中,把立体声的广场效果成分中的高音部分左右分别反相后合成,起到增强效果的作用。用东芝TA7376P推动头戴式耳机。这种IC内藏两个通道,外接元件少,可在低电压下工作。负载阻抗较低时,可重放出动人效果的低频声音。电源若改用5#电池,用四只串联,电压为6V,可直接驱动高输出的扬声器。若将三个200μF/10V的电容增加到1000μF左右,可获得更好的效果。元器件的选择所有元件没有什么特殊的。0.1μF和0.47μF的电容用独石电容,其它的用电解电容。电位器中,20K为双连电位器,50K用带开关电位器。电阻无特殊要求,选用普通1/8或1/4W金属膜电阻器。插头用立体声插头。




