【导读】本文通过分析干扰来源、性质、传播途径、耦合方式以及进入传感器电路形式、接收干扰的电路等,在噪声源、耦合通道和干扰接收电路方面采取措施来抑制电磁干扰。
消除或抑制噪声源
消除或抑制噪声源是最积极主动的措施,因为它能从根本上消除或减小干扰。在实际工作中,只有一部分在设计者管理权限范围内的噪声源可以消除或抑制;而大多数噪声源是独立存在的,是无法消除或抑制的,如自然噪声源、周围工厂的电器设备产生的噪声等?;褂姓庵智榭?,本传感器电路视为噪声,而对另一设备则是有用信号,对这类信号就不能进行抑制。总之,消除或抑制噪声源的方法是有一定限度的。
破坏干扰的耦合通道
干扰的耦合通道,即传递方式可分为两大类,一种是以“路”的形式,另一种是以“场”的形式。对不同传递形式的干扰,可采用不同的对策。
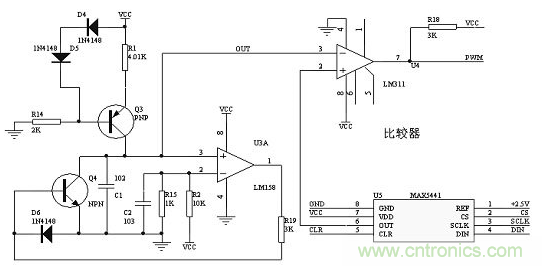
图1:前端模拟器件的电磁干扰
对于以“路”的形式侵入的干扰,可以采用阻截或给予低阻通路的办法,使干扰不能进入接收电路。例如提高绝缘电阻以抑制漏电干扰;采用隔离技术来切断地环路干扰;采用滤波、屏蔽、接地等技术给干扰以低阻通路,将干扰引开;采用整形、限幅等措施切断数字信号干扰的途径等。
对于以“场”的形式侵入的干扰,一般采用屏蔽措施并兼用“路”的抑制干扰措施,使干扰受到阻截并难以以“路”的形式侵入电路。
图2:电磁干扰得到抑制
消除接收电路对干扰的敏感性
不同的电路结构形式对干扰的敏感程度(即灵敏度)不同。一般高输入阻抗电路比低输入阻抗电路易接收干扰;模拟电路比数字电路易于接收干扰。为消弱电路对干扰的敏感性,可以采用滤波、选频、双绞线、对称电路和负反馈等措施。
采用软件抑制干扰
对于有些已进入电路的干扰,用硬件措施又不易实现或不易奏效,可以考虑在采用微处理器的智能传感器电路中,通过编入一定的程序进行信号处理和分析判断,达到抑制干扰的目的。





