【导读】在雷达系统等电子设备中,往往需要一种能够按需产生正弦波的电路——它不是持续运行,而是在特定时间窗口内短暂开启,完成任务后立即停止。这种受控的振荡电路就是脉冲振荡器(又称振铃振荡器)。与传统的持续振荡器不同,脉冲振荡器通过门控信号精确控制其工作时段,其核心原理是利用谐振电路在激励移除后的自由振荡特性,产生一段逐渐衰减的正弦波输出。这种“按需振荡”的特性使它在定时测距、脉冲雷达等需要精确定时信号的场合发挥着不可替代的作用。
目标
本实验活动的目标是研究振荡器的特性。振荡器可产生脉冲输出(短周期脉冲)并由输入方波控制。
背景知识
在雷达系统等电子设备中,往往需要一种能够按需产生正弦波的电路——它不是持续运行,而是在特定时间窗口内短暂开启,完成任务后立即停止。这种受控的振荡电路就是脉冲振荡器(又称振铃振荡器)。与传统的持续振荡器不同,脉冲振荡器通过门控信号精确控制其工作时段,其核心原理是利用谐振电路在激励移除后的自由振荡特性,产生一段逐渐衰减的正弦波输出。这种“按需振荡”的特性使它在定时测距、脉冲雷达等需要精确定时信号的场合发挥着不可替代的作用。
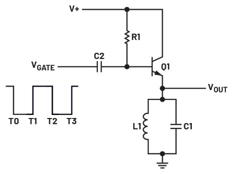
图1.脉冲振荡器
要了解此电路的工作原理,假设LC谐振电路的Q值足够高,能够防止阻尼。当输入门控脉冲呈负跳变时(T0到T1和T2到T3期间),电路会产生输出。其余时间(T1到T2)晶体管深度导通,电路无输出。输入门控脉冲的宽度用于控制输出信号的持续时间。门控脉冲越宽,输出振荡或振铃的时间越长。
LC谐振电路的谐振频率由公式1得出:
脉冲振荡器有多种类型,适用于不同的应用场景。图1所示为发射极负载式脉冲振荡器的原理图。谐振电路也可以放在集电极中,这种情况称为集电极负载式脉冲振荡器。发射极负载式振荡器和集电极负载式振荡器的区别在于输出信号。发射极负载式NPN脉冲振荡器的第一个周期是负周期。集电极负载式脉冲振荡器的第一个周期是正周期。如果使用PNP,则发射极负载式振荡器和集电极负载式振荡器的第一个周期均会反向。
您可能已经注意到,我们的讨论中没有提到反馈。请记住,正反馈是振荡器维持振荡的必要条件。针对脉冲振荡器,它仅在极短时间内产生振荡。但请注意,当增加输入门控脉冲(用于关断晶体管)的宽度时,由于缺乏反馈,正弦波的幅度在门控周期快要结束时会开始减?。ㄗ枘幔H绻掣鎏囟ㄓτ眯枰铣さ恼竦粗芷?,则振荡器电路需要使用反馈。在这种情况下,工作原理保持不变,只是反馈网络会让振荡周期维持所需的时间。
材料
? ADALM2000主动学习???/p>
? 无焊试验板
? 跳线
? 一个小信号NPN晶体管(2N3904)
? 一个470 kΩ电阻
? 一个100 μH电感
? 一个100 pF电容
? 一个0.1 μF电容
说明
在无焊试验板上构建图2所示的脉冲振荡器电路。方块表示连接ADALM2000??锳WG、示波器通道和电源的位置。确保在反复检查接线之后,再打开电源。
图2.脉冲振荡器电路
硬件设置
将AWG1设置为方波,峰峰值幅度为1.4 V,偏移为零。将频率设置为50 kHz,占空比设置为50%(方波在周期的50%时间内为高电平)。将两个示波器输入均设置为500 mV/div,并将时基设置为2 μs/div。将触发信号设置为通道1的下降沿。试验板连接参见图3。
图3.脉冲振荡器电路试验板连接
程序步骤
打开+5 V电源,并启动AWG。观察输出波形。它应该由若干周期的正弦波脉冲组成,从AWG 1方波的下降沿开始,到上升沿结束。参见图4。
图4.脉冲振荡器电路Scopy截图
请注意,输出正弦波以地(0 V)为中心,在正负方向上摆动。测量输出正弦波的频率。测量输出正弦波脉冲的第一个和最后一个周期的峰峰值幅度。从脉冲开始到结束,幅度下降了多少?
推荐阅读:
光学传感再获认可,艾迈斯欧司朗荣耀本年度唯一获奖传感器供应商
深入解析O-RAN验证:确??磐缧阅苡氚踩淖罴咽导?/a>




