【导读】PIN二极管在重掺杂的P 区和 N 区之间夹有一层轻掺杂的本征区(I),此类二极管广泛用于射频与微波领域。常见应用是要求高隔离度和低损耗的微波开关、移相器和衰减器。在测试设备、仪器仪表、通信设备、雷达和各种军事应用中,可以发现这类二极管的身影。
开关电路中,每个 PIN 二极管都有附随的 PIN 二极管驱动器或开关驱动器,用来提供受控正向偏置电流、反向偏置电压以及控制信号(通常是一个数字逻辑命令)与一个或多个 PIN 二极管之间的激活接口。根据应用需要,可以采用分立设计或专门 IC 实现这种驱动器功能。
另一方面,也可以使用随处可得的运算放大器以及箝位放大器、差分放大器等特殊放大器作为备选方案,代替分立 PIN 二极管驱动电路和昂贵的 PIN 二极管驱动器 IC。此类运算放大器具有宽带宽、高压摆率和充裕的稳态电流,可驱动 PIN 二极管。本文讨论三种不同的 PIN 驱动器电路,它们采用运算放大器或特殊放大器:AD8037、AD8137 和 ADA4858-3。这些电路设计用于单刀双掷 (SPDT) PIN 二极管开关,但也可以对其进行修改,以适合其它电路配置。在详细说明这些电路之前,本文将先讨论 PIN 二极管的特性和使用。
PIN 二极管
PIN 二极管用作电流控制电阻,工作在 RF 和微波频率,正向偏置("导通")时其电阻只有几分之一欧姆,反向偏置("截止")时其电阻高达10 k?以上。与典型的PN 结二极管不同,PIN 二极管的 P 区与N区之间多了一层高阻性本征半导体材料(用 PIN 中的"I"表示),如图 1 所示。

图 1. PIN 二极管
当 PIN 二极管正向偏置时,来自 P 材料的空穴和来自 N 材料的电子注入I 区。电荷并不能立即完成重新合并;电荷重新合并所需的有限时间量称为"载流子生命周期"。这导致I 区中存在净存储电荷,因而其电阻会降至某一个值,称为二极管的有效导通电阻RS(图 2a)。
当施加反向或零偏置电压时,二极管呈现为一个大电阻 RP它与电容CT 并联(图2b)。通过改变二极管几何结构,可以使 PIN 二极管具有不同的 RS 和 CT 组合,以满足各种电路应用和频率范围的需要。

图2. PIN 二极管等效电路:a) 导通,IBIAS >> 0. b) 截止, VBIAS ≤ 0.
驱动器提供的稳态偏置电流ISS和反向电压共同决定RS 和 CT的最终值。图 3 和图 4 显示了典型PIN 二极管系列——M/A-COM MADP 042XX8-130601系列硅二极管的参数关系。二极管材料会影响其特性。例如,砷化镓(GaAs) 二极管几乎不需要反向偏置就能实现低CT值,如图 9 所示。

图3. 硅二极管导通电阻与正向电流的关系

图4. 硅二极管电容与反向电压的关系
PIN 二极管中存储的电荷可以利用公式1进行近似计算。
其中:
QS = 存储的电荷
τ = 二极管载流子生命周期
ISS = 稳态电流
要导通或截止二极管,必须注入或移除所存储的电荷。驱动器的工作就是以极快的速度注入或移除所存储的电荷。如果开关时间小于二极管的载流子生命周期,则可以利用公式2 近似计算实现快速开关所需的峰值电流(IP).
(2)其中:
t = 所需的开关时间
ISS = 驱动器所提供的稳态电流,用来设置PIN 二极管导通电阻RS
τ = 载流子生命周期
驱动器注入或移除电流(或"尖峰电流")i 可以表示为公式3。
其中:
C = 驱动器输出电容(或"尖峰电容")的值
v = 输出电容上的电压
dv/dt = 电容上的电压的时间变化率
PIN二极管偏置接口
将开关驱动器控制电路与PIN 二极管相连,以便通过施加正向或反向偏置来开关二极管,是一项具有挑战性的工作。偏置电路通常使用一个低通滤波器,它位于 RF 电路与开关驱动器之间。图5 显示了一个单刀双掷(SPDT) RF 开关及其偏置电路。当设置妥当时,滤波器L1/C2 和L3/C4 允许将控制信号施加于PIN 二极管D1–D4,控制信号与RF 信号(从RF IN 切换至PORT 1 或PORT 2)的相互影响极少。这些元件允许频率相对较低的控制信号通过PIN 二极管,但会阻止高频信号逃离RF 信号路径。不正常的RF 能量损耗意味着开关的插入损耗过高。电容C1、C3 和C5 阻止施加于二极管的直流偏置侵入RF 信号路径中的电路。直流接地回路中的电感L2 允许直流和低频开关驱动器信号轻松通过,但对于RF 和微波频率则会呈现高阻抗,从而降低RF 信号损耗。

图5. 典型单刀双掷(SPDT) RF 开关电路
偏置电路、RF 电路和开关驱动器电路全都会发生交互影响彼此的性能,因此像所有设计一样,权衡考虑各种因素十分重要。例如,较大的C2和C4 (>20 pF) 对RF 性能有利,但对驱动器则是麻烦,因为大电容会导致上升沿和下降沿较慢??焖倏囟源蠖嗍τ枚加欣?;因此,为了实现最佳驱动器性能,电容必须极小,但为了满足RF 电路要求,电容又必须足够大。
传统PIN 二极管驱动器
PIN 二极管驱动器有各种形状和尺寸。图6 给出了一个可提供高开关速度的典型分立开关驱动器的原理图。这种驱动器既可以采用"片线"(混合)结构来实现,也可以采用"表贴"(SMT) 器件来实现;前者非常昂贵,后者虽不昂贵,但需要的印刷电路板(PCB) 面积多于混合结构。

图6. 分立开关驱动器电路
还有专用开关驱动器集成电路(IC);这些 IC 十分紧凑,提供TTL 接口,并具有良好的性能,但灵活性有限,而且往往很昂贵。
还有一种开关驱动器架构应当考虑,即采用运算放大器。运算放大器开关驱动器的明显优势在于其自身的灵活性,可以轻松地对其进行配置,以适应不同的应用、电源电压和条件,为设计人员提供丰富的设计选项。
运算放大器PIN 二极管驱动器
运算放大器电路是一种很有吸引力的PIN 二极管驱动备选方案。除灵活性外,这种电路常?;鼓芤越咏虺?000 V/μs的跃迁速度工作。下面将介绍三种不同的RF PIN 二极管放大器驱动电路。所选放大器虽然在根本特征上各不相同,但都能执行类似的功能。这些放大器电路可以驱动硅或砷化镓(GaAs) PIN 二极管,但各有各的特点。
AD8037 —箝位放大器
该电路能以最高10 MHz 的频率工作,具有出色的开关性能,总传播延迟为15 ns。通过改变增益或箝位电压,可以调整输出电压和电流,以适应不同的应用。
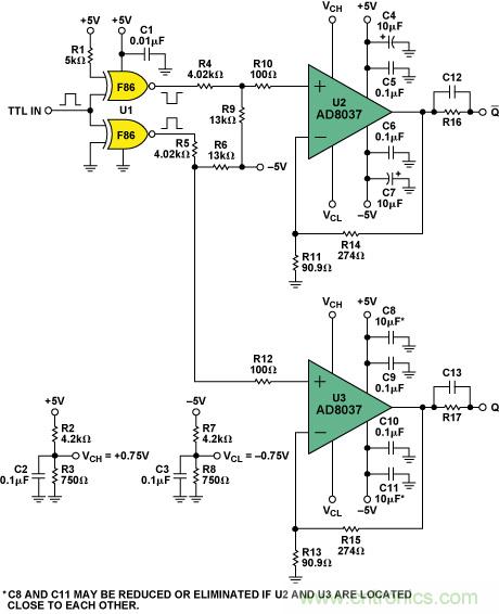
箝位放大器AD80372原本设计用于驱动ADC,可提供箝位输出以保护A D C 输入不发生过驱。图7 所示配置用一对AD8037(U2 和 U3)驱动 PIN 二极管。

图7. AD8037 PIN 二极管驱动器电路
本例中,U2 和U3 采用同相配置,增益为4。利用AD8037 的独特输入箝位特性,可以实现极其干净和精确的箝位。它可以线性放大输入信号,最高可达增益乘以正负箝位电压((VCH 和 VCL)。当增益为4 且箝位电压为±0.75 V 时,如果输入电压小于±0.75 V,则输出电压等于输入电压的4 倍;如果输入电压大于±0.75 V,则输出电压箝位在最大值±3 V。这一箝位特性使得过驱恢复非??欤ǖ湫椭敌∮? ns)。箝位电压(VCH 和 VCL) 由分压器 R2、R3、R7 和 R8 确定。
数字接口由74F86 XOR 逻辑门(U1) 实现,它提供U2 和U3 所用的驱动信号,两路互补输出之间的传播延迟偏斜极小。电阻网络R4、R5、R6 和R9 将TTL输出电平转换为大约±1.2 V,然后通过R10 和 R12馈送给 U2 和 U3。
U2 和 U3 的±1.2-V 输入提供 60% 过驱,以确保输出会进入箝位状态(4 ×0.75 V)。因此,硅PIN 二极管驱动器的输出电平设为±3 V。电阻 R16 和 R17 限制稳态电流。电容 C12 和C13 设置 PIN 二极管的尖峰电流。
AD8137 —差分放大器
差分放大器(本例所用的AD8137)可以低成本提供出色的高速开关性能,并使设计人员能够十分灵活地驱动各种类型的RF 负载。有各种各样的差分放大器3 可供使用,包括速度更快、性能更高的一些器件。
高速差分放大器 AD81374 通常用于驱动 ADC,但也可以用作低成本、低功耗 PIN 二极管驱动器。其典型开关时间为 7 ns 至 11 ns,其中包括驱动器和 RF 负载的传播延迟。它提供互补输出,功能多样,可以替代昂贵的传统驱动器。
图 8 所示电路将单端TTL输入(0 V 至 3.5 V)转换为互补±3.5V 信号,同时可使传播延迟最小。TTL 信号放大 4 倍,在 AD8137 输出端产生所需的±3.5V 摆幅。TTL 信号的中点(或共模电压)为 1.75 V;必须将同样的电压施加于R2,作为参考电压VREF,以免在放大器输出端引入共模失调误差。最好从一个低源阻抗驱动此点;任何串联阻抗都会增加到R1 上,从而影响放大器增益。

图8. PIN 二极管驱动器原理图
输出电压增益可由公式4 计算:
(4)为正确端接脉冲发生器的输入阻抗,使之为50 ?,需要确定差分放大器电路的输入阻抗。这可以利用公式 5 计算,得出RT = 51.55 ?, 与之最接近的标准 1% 电阻值为 51.1 ?。对于对称的输出摆幅,两个输入网络的阻抗必须相同。这意味着,反相输入阻抗必须将信号源的Thévenin 阻抗和端接电阻纳入增益设置电阻R2。有关详情,请参阅应用笔记 AN-10265.
(5)图8 中, R2 约比R1 大20 ?,以补偿源电阻RS与端接电阻RT的并联组合所引入的额外电阻(25 ?)。将R4 设为1.02 k?(最接近1.025 k?的标准电阻值),以确保两个电阻比相等,避免引入共模误差。
输出电平转换很容易利用AD8137 的VOCM引脚来实现,该引脚设置直流输出共模电平。本例中, VOCM 引脚接地,以提供关于地的对称输出摆幅。
电阻R5 和 R6 设置稳态 PIN 二极管电流,如公式 6 所示。
(6)电容C5 和 C6 设置尖峰电流,该电流有助于注入和移除PIN 二极管中存储的电荷??梢愿萏囟ǘ芨涸匾?,调整这些电容的值,实现性能优化。尖峰电流可以由公式7 计算。
ADA4858-3 —内置电荷泵的三通道运算放大器
许多应用只提供一个电源,这常常令电路设计人员感到为难,尤其是当需要在PIN 电路中提供低关断电容时。这种情况下,硅或 GaAs PIN 二极管驱动电路可以使用片上集成电荷泵的运算放大器,而不需要外部负电源;其好处是可以显著节省空间、功耗和预算。
高速电流反馈型三通道放大器ADA4858-36就是这样一种器件,它具有出色的特性,片上集成电荷泵,输出摆幅可以达到地电压以下–3 V 至 –1.8 V(具体取决于电源电压和负载)。该器件十分鲁棒,可以真正为其它电路提供最高50 mA 的负电源电流。
ADA4858-3 为单电源系统中的互补PIN 二极管微波开关驱动问题提供了一种独特的解决方案?;毓送?4,从中可以看出:即使很少量的反向偏置也有助于降低二极管电容 CT,具体取决于PIN 二极管的类型。此类驱动器对GaAs PIN 二极管很有利,因为这种二极管通常不需要很大的负偏置就能使关断电容(CT)保持较小的值(图 9)。

图9. GaAs CT电容与电压的关系
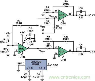
图10 所示电路用ADA4858-3 作为 PIN 二极管驱动器??梢栽谑淙攵嗽黾右桓龌撼迕牛垢玫缏芳嫒?TTL 或其它逻辑。对此电路的要求是将 TTL 0V 至 3.5V 输入信号摆幅转换为互补 –1.5V至 +3.5V摆幅,用于驱动 PIN 二极管。

图10. ADA4858-3 用作 PIN 二极管驱动器
R1、R2、R3 和 U1C 形成该电路的 –1.5V 基准电压,内部负电压CPO 由片内电荷泵产生。电容C3 和C4 是电荷泵工作所必需的。负基准电压随后通过分压器(R5 和 R9)与VTTL 输入以无源方式合并。所产生的电压(VRD)出现在U1B 的同相输入端。U1B 输出电压可以利用公式8 计算。
(8)其中:
(9)负基准电压也被馈送至放大器U1A,在其中与 TTL 输入合并,所得输出电压V2 可以利用公式10 计算。
这些放大器采用电流反馈架构,因此必需注意反馈电阻的选择,反馈电阻对于放大器的稳定性和频率响应有着重要作用。对于本应用,反馈电阻设为 294 ?,这是数据手册所推荐的值。输出电压V1 和V2 分别可以用公式8 和公式10 表示。输出尖峰电流量可以利用公式3 和电容C5、C6 上的电压确定。设置 PIN 二极管导通电阻的稳态电流由 R11 与 R12 上的电压差确定,并取决于 PIN 二极管曲线和系统要求。
对于本应用,RF 开关负载为 MASW210B-1 硅 PIN 二极管单刀双掷(SPDT)开关,用于微波下变频器的前端(图 11)。

图 11. 下变频器功能框图
开关输出波形和TTL输入信号如图12 所示。请注意,上升沿和下降沿非常陡峭。由于开关的开关时间要求相对较慢(约为50ns),因此本应用没有使用尖峰电容C5和C6。设置稳态二极管电流的电阻 R11 和 R12 均为 330 ?。

图12. 显示 RF 开关速度的波形

图 13. 下变频器的频谱响应
图13 显示了下变频器前端的频谱响应;开关SW1 位于固定位置,以消除插入损耗。请注意,图中不存在谐波或边带,充分表明没有明显的 100 kHz 开关伪像从 ADA4858-3 片内电荷泵散出,这是在此类应用中使用这些器件的重要考虑因素。
结论
如以上三例所示,运算放大器可以创造性地用作传统放大器的替代方案,其性能与 PIN 二极管专用驱动 IC 相当。此外,运算放大器可以提供增益调整和输入控制功能,而且当使用内置电荷泵的运算放大器时,无需负电源,这就提高了PIN 二极管的驱动器和其它电路的设计灵活性。运算放大器易于使用和配置,可以相对轻松地解决复杂问题。
参考电路
Hiller, Gerald. Design with PIN Diodes. M/A-COM Application Note AG312.
Understanding RF/Microwave Solid State Switches and Their Applications. Agilent Application Note.
致谢
开关速度和频谱数据、RF 负载以及测试设备由美国新罕布什尔州哈德逊Sage Laboratories友情提供。首席技术官 Tony Cappello 为测试提供了便利,工程副总裁 David Duncan 提供了技术协助。
推荐阅读:




