【导读】广泛使用的2.45 GHz短距离无线电系统,例如蓝牙低功耗和zigbee,是非常适合物联网(IoT)应用的成熟技术。虽然该频段的无线电确实具有良好的穿墙能力和覆盖特性,但在某些应用中(例如,在某些节??点远离发射中心的智能照明中),仍然存在一些迫使系统设计人员必须考虑该范围的挑战以及计划扩展策略。
扩大这些系统覆盖范围的解决方案分为两种:其一是网状网络,借以将信号从一个节点中转到下一个节点;其二是相关技术,例如蓝牙 5 的误差校正算法,它可以限制比特误码率 (BER)。不过,网状网络会增加复杂性,而蓝牙 5 的范围扩展则以降低数据速率为代价。请参见“兼容蓝牙 4.1、4.2 和 5 的低功耗蓝牙 SoC 和工具可应对物联网挑战(第 1 部分)”。
替代型范围扩展解决方案是将低噪声放大器 (LNA) 和功率放大器 (PA) 与射频芯片组合,从而提高无线电的“链路预算”。选择包含 LNA 或 LNA + PA 的射频前端???(FEM)、射频开关以及采用经过测试的预组装封装的逻辑器件,能让放大设计变得容易。
不过,这种解决方案也存在一些缺点,包括成本和尺寸都会有所增加,功耗也更高。设计人员还必须考虑美国 FCC 规范和有关公共射频频段中传输功率的其他国际规范。
本文介绍 RF FEM 如何扩大用于 IoT 应用的短程无线电系统的覆盖范围,讨论其与替代方案相比的缺点,并通过应用示例说明设计流程。
2.4 GHz 工作频率的权衡
低功耗蓝牙或 zigbee 等无线电技术基于一系列的权衡,正是这些权衡造成了限制范围。首先,该技术利用的是“2.4 GHz”(以 2.45 GHz 为中心)工业、科研和医疗 (ISM) 公共频段,该频段得到全球认可并可供任何一方免费使用。
第一个权衡之处是,虽然千兆赫频率支持的频宽更高,但覆盖范围会成比例缩小。也就是说,在相同的功率输出下,2.4 GHz 无线电信号的传输距离不如在 915 MHz(另一种美国 ISM 频率)下工作的无线电信号的传输距离远。
第二个权衡之处是,由于要与许多其他无线电源共用频段,2.4 GHz ISM 频段无线电面临着发射器功率方面的限制。相关规定很复杂,但基本上是这样规定的:跳频频率数少于 75 个但至少达到 15 个(低功耗蓝牙有 40 个)的跳频系统,在其天线输入处测量的峰值发射功率必须限定为 +21 dBm;若全向天线增益大于 6 dBi,则输出还须有所降低。这样,最大等效全向辐射功率 (EIRP) 就是 +27 dBm。1
第三个权衡之处是,低功耗蓝牙和 zigbee 所采用的设计通过限制功耗来最大限度地延长电池寿命。这一特性适用于有许多节点的应用,例如大型办公楼中的无线照明,因为它可以减少维护工作。限制无线电处于高功率发射或接收状态的时间可节约大量电能,但射频芯片制造者也可以通过将低功耗蓝牙发射功率限定为 +4 dBm 来节能(此为通常情况,有时也可限定为 +8 dBm,均远远低于相关规范允许的 +21 dBm)。
信噪比 (SNR) 可衡量接收器从环境噪声中正确提取并解码信号的能力。在阈值 SNR 下,BER 会超过无线电的规格,导致通信失败。例如,按照低功耗蓝牙接收器的设计,其最大 BER 容差仅 0.1% 左右。根据以下公式,SNR 是比特能量与噪声密度比之比 (Eb/No)、数据速率 (R) 和接收带宽 (B) 的函数:
公式 1

当代低功耗蓝牙和 zigbee 收发器兼具高接收灵敏度和可调输出功率的优点以提高链路预算,从而使 SNR 达到最大。Nordic Semiconductor nRF52832 和 Texas Instruments CC2538 等现代 2.4 GHz SoC 具有相似的最大链路预算,介于 100 至 110 dBm 之间。根据应用情况以及无线产品的射频电路和天线设计水平,此类芯片在理想情况下有助于实现 80 至 100 米的覆盖范围,典型住宅因墙壁和天花板会吸收射频辐射并且存在其他 2.4 GHz 无线电源的干扰,所以覆盖范围在 10 至 30 米。在大型住宅中,例如无线照明节点等很容易就会位于控制器集线器的覆盖范围界限上,削弱可靠的性能和日后的系统可扩展性。
扩大范围
在低功耗蓝牙或 zigbee 应用中扩大覆盖范围有一些替代方案。一种是采用网状网络,借以在节点之间中转信号,从而确保系统向外的延伸绝不会超出覆盖范围。网状网络还具备内置冗余(故障节点不会导致系统瘫痪,因为可以轻松地改变信号路线)和缩放简单的优势。其缺点是复杂性和项目费用大幅增加。
另一种解决方案是内置封包传输误差校正功能,以便在信号通常会淹没于噪声中的情况下降低 BER。这正是最新版本(第 5 版)低功耗蓝牙技术中用于扩大覆盖范围的技术。其缺点是校正后的封包需要更大的系统开销,因此会牺牲带宽。
第三种方案是提高 SNR,进而提高链路预算并扩大覆盖范围。假设设计人员已经采用正确的射频电路设计原理实现标准射频 SoC 或??榈淖罴研阅埽敲聪乱徊骄鸵捎?RF FEM。请参见“兼容蓝牙 4.1、4.2 和 5 的低功耗蓝牙 SoC 和工具可应对物联网挑战(第 2 部分)”。
收发器的噪声系数 (NF) 用于量化其在噪声环境中处理信号的能力,它在某种程度上决定了收发器接收信号的灵敏度。将收发器与 LNA 配合使用可降低 NF 并提高灵敏度。
使用整合了 LNA、已经组装好并经过测试和认证的模块化 RF FEM 是最行之有效的简单电路集成方法。适合该任务的 RF FEM 有许多选择。 例如,Skyworks 提供适用于低功耗蓝牙、IEEE 802.15.4 和 zigbee 应用的 SKY66113-11(图 1)。该芯片集成了高增益 LNA、发射旁路通路和数字控制功能。增益通常为 12 dB,NF 为 2 dB。

Skyworks 的 SKY66113-11 示意图
图 1: Skyworks 的 SKY66113-11 将 LNA 与数字控制集成。该器件还使用了旁路开关,让系统可以根据需要在无 LNA 的情况下工作。(图片来源: Skyworks)
以一个包含 Nordic Semiconductor nRF52832 和 SKY66113-11 的系统为例。按照规格,在链路预算为 100 dB 时,该射频芯片的最大灵敏度为 -96 dB,最大输出功率为 4 dB。Nordic 的规格书中不包含 NF 数据,但此类芯片的典型值约为 8 dB。

因此,该系统的 NF 为:
等式 2
这样的提高将显著扩大覆盖范围。为便于比较,在类似的应用中,灵敏度提高 6 dB 可以扩大近一倍的覆盖范围。
增加功率放大器
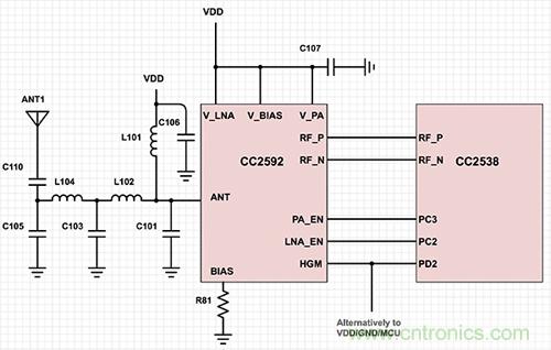
除了使用 LNA 提高灵敏度外,还可以同时在发射器端上使用 PA 来扩大覆盖范围。目前,市面上提供同时集成了 LNA 和 PA 的 RF FEM。例如,TI 为其用于低功耗蓝牙和 zigbee 的 2.4 GHz 射频收发器提供 CC2592 增程器。除 LNA 和 PA 外,CC2592 FEM 还包含射频开关、射频匹配和片上平衡不平衡转换器,用于与 CC2538 zigbee/6LoWPAN (IEEE 802.15.4) 收发器等器件配合使用(图 2)。

与 CC2538 射频 SoC 配合使用的 Texas Instruments CC2592 增程器示意图
图 2: 将 CC2592 增程器与 CC2538 射频 SoC 配合使用非常简单。在这种布局中,天线和匹配电路直接连接到增程器而非射频 SoC。(使用 Digi-Key Scheme-it? 绘制的原理图。图片来源:Texas instruments)
推荐阅读:
推荐阅读:



