【导读】了解差分信号总线上是否有有效信号是非常有用的信息。本文举出实例就是检测差分数据传输,向监视器件或是微控制器报告丢失信息。并详细分析了差分信号的有效和故障条件。
图1所示电路用于检测最小幅度差为200mV、绝对值从-7V至+12V的连续差分信号。该电路可以检测输入开路、输入短路和输入保持在高或低电平的情况。当其中任何一种情况发生时,电路的输出为低电平,而有差分脉冲串时则为高电平。该电路只需单5V电源供电。

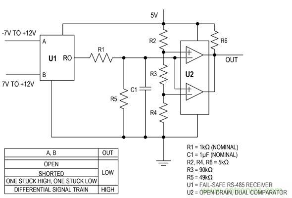
图1:连续差分信号检测电路。
OPEN 开路
SHORTED 短路
ONE STUCK HIGH ONE STUCK LOW 一端保持高电平,另一端保持低电平
DIFFERENTIAL SIGNAL TRAIN 差分信号序列
OUT 输出
LOW 低电平
HIGH 高电平
U1=FAIL-SAFE RS-485 RECEIVER 具有自动防故障功能的RS-485接收器
U2=OPEN-DRAIN,DUAL COMPARATOR 开漏型双路比较器
U1 (MAX3280)是一个RS-485接收器,用于接收A、B端幅度差值至少200mV、绝对电压范围从-7V至+12V的差分信号。当没有输入信号时,U1的引脚RO将是高电平,因为U1是一个具有真正自动防故障功能的器件,当输入开路或短路时都会输出高电平。当其中一个输入引脚保持在高电平并且另一个保持在低电平时,R0也能输出高或低电平。R1和C1组成一个低通滤波器,当RO输出为脉冲串时可以将U1的输出平滑为一个直流电压。
U2(MAX992)是一个双路开漏型比较器,被配置为窗口比较器,同时通过R2-R4电路将电压阈值设为0.25V和4.75V。只有当滤波后的脉冲串电压落在这两个阈值之间时,最终OUT信号才会变高。
相关阅读:
确定差分信号线宽间距,选择紧耦合还是松耦合?
差分信号线布线的优点和布线策略
技术详解:示波器的差分探头,你了解多少?



