【导读】红外线电子栅栏报警器借着结构简单、造价低廉、可靠性好等优点,被广泛应用于各类安保场合。一位工程师,根据家庭需要,特设计制作成功了一款简单、实用的对射式红外线电子栅栏报警器,想知道他是如何DIY的吗?那就看下文的报警器DIY过程。
红外线电子栅栏报警器已经被广泛应用于各类安保场合,它具备结构简单、造价低廉、可靠性好等优点。根据家庭需要,特设计制作成功了一款简单、实用的对射式红外线电子栅栏报警器,现介绍如下。
一、基本原理
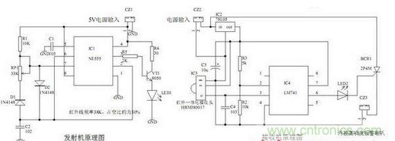
该电子栅栏报警器主要分发射机和接收机两部分。发射机主要负责红外线的发射,接收机主要负责红外线的接收、判断、警报触发。在使用中,发射机和接收机拉开一定距离安装,且发射管与接收头垂直对正,当发射机开机后,即形成一束红外线栅栏。当有人穿越栅栏时,会瞬间阻断红外线,警报装置立即启动报警,达到防盗窃、防入侵等目的。

原理图如下:

发射机部分主要是NE555与外围元件构成频率为38K,占空比约为30%的振荡器,振荡信号经3脚输出加载至VT1基极,由VT1驱动红外线发光二极管LED1。接收部分主要由一体化红外线接收头和一枚单运放组成,运放结成比较器的形式。红外接收头IC3接收到正确信号时,输出脚为低电平,IC4正向输入端(3脚)电位低于反向输出端(2脚),比较器输出端(6脚)输出低电平。一旦有人阻断红外线,则接收头IC3无信号输入,输出端立即变为高电平(约4.91V),比较器翻转,IC4输出高电平,通过LED2触发BCR,给外接高响度报警喇叭提供电源,达到报警的目的。LED2在此充当触发管和触发指示的双重作用。只要切断并复位报警喇叭的电源后,红外线电子栅栏就能报警器进入新一轮的警戒状态。
[page]
二、元件的选择与制作
该电子栅栏报警器均由易购元件组成。IC1选用NE555、HA17555等通用555型号均可。LED1选用φ5mm的红外线发射管。C2建议选择稳定性相对较好的电容,如高频瓷介电容(CC),CBB等。RP1建议选用精密微调电阻。IC3选用一体化红外线接收头,型号为HRM380017,其余通用代用型号也同样适合,管脚排列见下图:

IC4选用LM741等型号单运放,LED2选用高亮度的红色发光二极管。BCR选用2A左右的可控硅。其余元件没有特殊要求,按图示标注选取即可。CZ3为外接报警器预留插孔,外接报警器可以另购高响度的报警喇叭,也可以接一盏灯,作为警示。
电路的PCB布线如下:

元件布局如下:

为方便业余条件下热转印制作,布线全部采用0.5mm宽度,发射与接收部分可等PCB腐蚀完毕后再裁剪开。




三、调试与注意事项
该电子栅栏报警器元件装好无误后,需要作基本调整。首先要调整的是发射机频率。红外线接收头对38K左右的红外线敏感,发射机发射频率必须为38K。由于元件的误差,导致555的定时电阻和电容实际数值与计算数据会有稍许差异,最好是借助频率计(数字表的频率档就够用)或者示波器来调试,将发射机发射频率调整到38K(根据笔者提供原理图的标注数据取值,当RP1调整到20.5K的时候,输出频率恰好符合要求,经验数据仅供参考)。
其次要调整的是IC4的零漂移电压。在电路设计合理,且没有外部调整电压的情况下,IC4输出有零点几至近两伏的零漂电压,只要零漂电压不超过发光二极管的发光门限电压,就无需调整。具体调整方法是:接通发射和接收机电源,将发射管近距离正对接收头,此时LED2应该为熄灭状态。如果有微亮,说明IC4零漂移电压过大,可以通过调换压降更大的发光二极管,比如白色、蓝色的来解决问题,如若问题依旧,多半是IC4性能太差,需要换芯片?;蛘吒纱嗤饨拥髡缏防吹鹘诹愕愕缪?,但电路变得复杂,不符合”简洁”的宗旨。电源部分可以采用蓄电池和交流电复合供电方式。接收机电源电压根据报警喇叭的电压选取,超过6V即可。

电路调整好后,将发射机和接收机分开安装在需要警戒的窗口或者阳台两侧墙壁,接通电源后,人为阻断红外线,LED2点亮,BCR被触发导通,报警器能正常报警,说明电路进入正常工作状态。该电子栅栏报警器调整好后,警戒距离可达3米。具备了一定实用价值。如需增加距离,可以在发射机侧加装透镜聚光,并增加发光管数量。
相关阅读:




