【导读】在现代电子系统设计中,电源管理集成电路(PMIC)已经成为复杂电源架构的核心组件,其设计灵活性远超传统电源解决方案。传统方案主要关注效率和电压调节,而现代PMIC则集成了多个电源轨、时序控制逻辑、故障保护和遥测功能于单一紧凑器件中,大大提升了系统集成度和可靠性。
PMIC的技术演进与应用价值
多通道PMIC能够同时管理多个电源输出,每个通道为系统的不同部分提供稳定电压。更值得关注的是,这些器件还可以配置为多相工作模式,通过并联多个通道来提供单个大电流轨,有效取代了传统的单通道大电流调节器。这种创新方法确保各个通道均等分担负载,避免单一通道过载,在需要大电流传输且要求高效率和可靠性的应用中显得尤为重要。
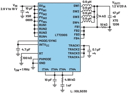
四相并联,用作20 A单输出PMIC
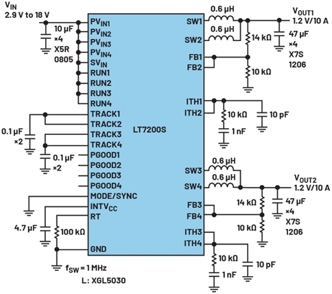
双相并联,用作10 A/10 A双输出PMIC
如今,PMIC已广泛应用于数字信号处理器、处理器、FPGA和微控制器等复杂器件中,满足不同子系统对功率水平的多样化需求。
应对大电流挑战的封装与并联技术
为满足日益增长的大电流需求,各大厂商推出了创新解决方案。以LT7200S为例,它采用薄型5mm×6mm、48引脚LQFN封装;而ADP5055和ADP5056则采用5.00mm×5.50mm LGA封装。这些紧凑封装全都支持并联能力,可实现大电流供电,在有限空间内提供最大功率输出。
FPGA与SoC的电源管理解决方案
随着数据速度提升和工作负载增长,FPGA和SoC对电源提出了更高要求。电源系统不仅需要提供更大电流,还要实现更高功率密度,同时保持简便性和可靠性。对于需要15A以上电流的系统,LT7200S稳压器支持并联并错相运行,确保功率输送高效稳定。该器件采用四相架构,四个内部同步降压型稳压器通道可高效并联,每个通道能输出或吸收±5A电流。四相并联时,可向公共输出端提供高达±20A的电流,这是通过精密电流模式控制实现的,能确保所有通道间精确均流,从而提升热平衡和系统可靠性。
先进技术与性能表现
LT7200S通过PHMODE引脚支持相位交错,允许每个通道错相运行,显著减少输入和输出纹波。MODE/SYNC引脚支持与外部时钟同步,实现协调切换,最大限度减少敏感应用中的噪声。其工作频率可通过外部电阻在400kHz至3MHz范围内设置,满足不同应用需求。独特的“可锁相、受控导通时间、恒定频率、电流模式”架构特别适合要求快速瞬态响应的高频、高降压应用。
值得一提的是,LT7200S采用Silent Switcher? 2技术,通过创新设计和封装工艺,在实现高效率的同时降低电磁干扰(EMI)。这项技术使稳压器对PCB布局变化的敏感度大幅降低,简化了设计流程,提升了整体性能。
在实际测试中,四相LT7200S解决方案在1MHz开关频率下,将电压从12V降至1.2V,可提供高达20A的连续负载电流。PHMODE引脚接GND时,每个通道产生90°相移,这种交错操作减少了输入电流纹波,使热负荷均匀分布,降低了对输入和输出电容的要求,最小化EMI,提高了系统稳定性。
LT7200S四相效率,12 V降至1.2 V,1 MHz
测试数据显示,该器件在12V输入下实现了88%的峰值效率,并在20A满负载电流下保持86%的效率。热成像图显示,LT7200S在四相操作期间实现了良好的均流,证明了其卓越的热管理能力。
LT7200S热图像:12 V降至1.2 V,20 A,1 MHz,无气流,TA = 25°C
高度集成的多通道解决方案
ADP5055和ADP5056在43引脚LGA封装中集成了三个高性能降压型稳压器,满足严苛的性能和电路板空间要求。这些器件可直接连接高达18V的输入电压,无需使用前置调节器。所有通道同时集成高边和低边功率MOSFET,优化了解决方案的效率。
通道1和2提供3.5A或7A可编程输出电流,或在并联工作模式下提供高达14A的单路输出电流。通道3提供1.5A或3A可编程输出电流。
ADP5055还集成了高精度8位数模转换器(DAC),可通过兼容PMBus?的双线接口实现输出电压动态调节(DVS)。PMBus接口提供了灵活的配置选项,包括启动和关断时序控制、单独的强制脉宽调制(FPWM)或省电模式(PSM)选择、输出放电开关和电源良好信号。这些器件的额定结温范围为-40°C至+150°C,适用于各种环境条件。
现代PMIC不仅提供了高效的电源管理方案,还通过高度集成和智能化控制,显著简化了系统设计流程,提高了整体可靠性。LT7200S、ADP5055和ADP5056等器件代表了当前PMIC技术的先进水平,它们通过创新的并联能力、相位交错技术和精确的均流控制,为FPGA、SoC和其他高性能处理器提供了理想的电源解决方案,推动着电子系统向着更高效率、更小尺寸和更智能的方向不断发展。





