桃花源qm花论坛(品茶),凤楼阁论坛官网入口网址,一品楼品凤楼论坛最新动态,风楼阁全国信息2024登录入口

你的位置:首页 > 电源管理 > 正文

利用低损耗LED驱动器,提高电源系统的“绿色”进程

发布时间:2025-02-09 来源:亚德诺半导体 责任编辑:lina

【导读】现今有很多不同的方案可以为高亮度LED供电。由于多数系统采用电池供电,能效成为延长电池使用寿命和系统工作时间的关键,提高电池的使用效率还有助于加快系统的“绿色”进程。在电池的有效使用期限内,相同充电次数下,延长两次充电之间的时间间隔有可能使电池的有效使用时间延长数百小时。这意味着送到垃圾填埋场或危险废物处理场进行销毁的电池数量会大大降低。


现今有很多不同的方案可以为高亮度LED供电。由于多数系统采用电池供电,能效成为延长电池使用寿命和系统工作时间的关键,提高电池的使用效率还有助于加快系统的“绿色”进程。在电池的有效使用期限内,相同充电次数下,延长两次充电之间的时间间隔有可能使电池的有效使用时间延长数百小时。这意味着送到垃圾填埋场或危险废物处理场进行销毁的电池数量会大大降低。


低功耗照明的驱动器通常采用简单的线性稳压器,将其配置成恒流模式(图1a)。线性稳压器具有设计简单等优点。然而,其主要缺点在于功耗较大,因为工作时,多余的电压通过检流电阻和调整管本身的发热耗散掉。这样的热损耗还严重阻碍了系统的“绿色”进程。热损耗越大,对冷却装置(风扇或大金属散热器)的要求越高,消耗的能量也越多,并会占用更大的空间和重量,同时也意味着材料成本和制造时间的增加。


一种替代的解决方案是采用开关模式调节架构,例如buck调节器(图1b)。这类调节器通常需要一个0.8V至1.3V的反馈电压,用于调节流过LED的电流。用来建立该电压的电流测量电路通常是与LED串联的一个小电阻。电阻两端的电压作为反馈电压,可以为LED维持恒流供电。这种架构降低了调节器本身的损耗,但检流电阻的功耗使系统损耗仍然存在。

利用低损耗LED驱动器,提高电源系统的“绿色”进程

图1a. 简单的线性稳压架构由于调整管和电流设置电阻而存在较大功耗。该电路的优点是简单、没有任何EMI,但它仅适用于低电压应用,而且存在一定的发热。


利用低损耗LED驱动器,提高电源系统的“绿色”进程

图1b. 基本的开关模式调节方案,功耗主要来自检流电阻的能量损耗。该方案效率极高,并可重新配置实现升压。不过,电路相对复杂并且会产生EMI。


为了降低检流电阻的功耗,应采用低损耗电流检测电路,例如采用电阻/运放结合的方式提供开关转换器所要求的反馈电压??梢圆捎米ㄓ玫木芗炝鞣糯笃鳎鏜AX9938T,为检流电阻两端的电压产生25V/V的检测增益。这一方案能够把反馈电路的损耗降至几十毫瓦。


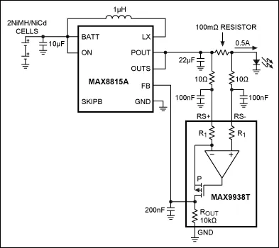
在图2所示电路中,boost转换电路采用了MAX9938T检流放大器,并使用MAX8815A升压转换器通过两节NiMH串联电池为其供电。MAX8815A工作在最高2MHz的开关频率下,效率高达97%。高开关频率最大限度减小了外部元件的尺寸;而内部补偿功能则减少了外部元件数量,适用于成本和空间敏感产品。该转换器可以在两节NiMH电池供电时产生3.3V至5V的输出电压。

利用低损耗LED驱动器,提高电源系统的“绿色”进程

图2. 从图1b衍生而来,采用诸如MAX9938T的检流放大器将检流电阻的功耗降至几十毫瓦。相比图1电路几百毫瓦甚至更大的损耗,该电路的功耗降低了许多。


MAX9938T检流放大器控制流入LED的电流。该放大器在其输入端集成了增益设置电阻,将增益设置在25V/V。此外,放大器还具有较高的精度等级,VOS低于500μV (最大值),增益误差低于±0.5% (最大值)。由于MAX8815A的反馈电压为1.265V,因此100mΩ检流电阻产生的LED电流为(1.265V/25)/0.1Ω ≈ 0.5A。

MAX9938T需要外接一个由两组10Ω/100nF构成的输入共模滤波器以滤除输入端的共模电压,此共模电压是由MAX8815A输出端的高频纹波引起的。MAX9938T输出端的200nF电容能够降低放大器的带宽,从而防止振荡。

该设计思路给出了一个元件数极少的方案,由于最大限度地降低了调节器和控制环路的功耗,该方案有效延长了电池使用寿命。

文章来源:亚德诺半导体


免责声明:本文为转载文章,转载此文目的在于传递更多信息,版权归原作者所有。本文所用视频、图片、文字如涉及作品版权问题,请联系小编进行处理。


我爱方案网


推荐阅读:

选保险丝要注意电镀方式 看看Littelfuse JLLS系列就明白了

智能路灯该选什么样的无线通信技术?

将模拟和数字融合为一个电源解决方案

意法半导体监事会拟在2025 年度股东大会提名新监事人选

使用德州仪器功能安全合规型降压稳压器为下一代 ADAS 处理器供电

特别推荐
技术文章更多>>
技术白皮书下载更多>>
热门搜索
?

关闭

?

关闭