【导读】本应用笔记适用于使用 LinkSwitch-II 系列器件设计隔离式 AC-DC 反激式电源的工程师。它提供了指导原则,使工程师能够快速选择关键组件并完成合适的变压器设计。为了简化任务,本应用笔记直接引用了 PIXls 设计电子表格,它是 PI Expert? 设计软件套件的一部分。
LinkSwitch-II 是一款高度集成的单片开关 IC 系列,专为输出高达 6.1 W 的离线电源而设计。LinkSwitch-II 提供恒定电压和恒定电流 (CV/ CC) 输出调节无需使用光耦合器或次级反馈电路。集成的输出电缆压降补偿(仅限 LNK61x)、变压器电感补偿和外部元件温度变化补偿即使在输出电缆末端也能实现高精度。开/关控制优化了负载和线路的效率,使设计能够轻松满足空载和电源效率要求。
该系列的每个成员都将高压功率 MOSFET 及其控制器集成到同一芯片上。内部启动偏置电流从连接到漏极引脚的高压电流源汲取,无需外部启动组件。内部振荡器经过调频(抖动),以降低在全频模式下运行时的 EMI。此外,这些 IC 还具有提供系统级?;さ募晒δ堋W远仄艄δ芸上拗乒?、输出短路和开环条件下 MOSFET、变压器和输出二极管的耗散。自动恢复迟滞热关断功能可在热故障期间禁用 MOSFET 开关。Power Integrations 的 EcoSmart? 技术使围绕 LinkSwitch-II 系列成员设计的电源能够消耗 < 230 VAC 时空载功率为 200 mW,无需外部偏置电路,采用低成本偏置电路时功耗低于 30 mW。这简化了满足统一能源效率标准的过程,例如加州能源委员会 (CEC)、欧洲行为准则和能源之星。
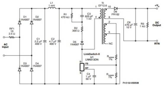
图 1 中的电路显示了使用 LinkSwitch-II 设计的反激式电源的基本配置。由于 LinkSwitch-II 的高度集成,需要外部解决的设计问题少得多,从而为所有应用提供一种通用的电路配置。例如,不同的输出功率水平可能需要某些电路元件不同的值,但电路配置保持不变。
范围
本应用笔记适用于使用 LinkSwitch-II 系列器件设计隔离式 AC-DC 反激式电源的工程师。它提供了指导原则,使工程师能够快速选择关键组件并完成合适的变压器设计。为了简化任务,本应用笔记直接引用了 PIXls 设计电子表格,它是 PI Expert? 设计软件套件的一部分。
免责声明:本文为转载文章,转载此文目的在于传递更多信息,版权归原作者所有。本文所用视频、图片、文字如涉及作品版权问题,请联系小编进行处理。
推荐阅读:



