【导读】所有的分立式开关功率器件都需要驱动器,无论这些器件是分立式金属氧化物硅场效应晶体管 (MOSFET)、碳化硅 (SiC) MOSFET、绝缘栅双极型晶体管 (IGBT) 还是???。驱动器是系统处理器的低电压、低电流输出端与开关器件之间的接口元件或“桥梁”,前者在受控的良好环境中运行,而后者则在恶劣条件下工作,对电流、电压和定时有着严格的要求。
所有的分立式开关功率器件都需要驱动器,无论这些器件是分立式金属氧化物硅场效应晶体管 (MOSFET)、碳化硅 (SiC) MOSFET、绝缘栅双极型晶体管 (IGBT) 还是???。驱动器是系统处理器的低电压、低电流输出端与开关器件之间的接口元件或“桥梁”,前者在受控的良好环境中运行,而后者则在恶劣条件下工作,对电流、电压和定时有着严格的要求。
由于功率器件的特殊性,以及电路和布局中不可避免的寄生效应,为开关器件选择合适的驱动器对于设计人员来说具有一定的挑战性。这种选择需要仔细考虑开关类型(硅 (Si) 或碳化硅 (SiC))和应用的参数。功率器件制造商通?;嵬萍錾踔撂峁┖鲜实那?,但某些与驱动器相关的因素必须根据应用的具体情况进行调整。
虽然在大多数情况下,我们可以遵循基本的逻辑程序,但有些设置,如栅极驱动电阻器的电阻值,是通过反复分析确定的,还必须通过实际测试和评估来验证。如果没有明确的指导,这些步骤可能让原已复杂的流程变得更繁琐,并减慢设计速度。
本文简要讨论了栅极驱动器的作用。然后,本文提供了驱动器选择指南,以及确保与所选功率开关器件兼容所需的步骤。本文介绍了 Infineon Technologies AG 的低功率和高功率典范器件,以及相关的评估板和套件,以说明要点。
栅极驱动器的作用
简单来说,栅极驱动器是一种功率放大器,它接受来自控制器 IC(通常为处理器)的低电平、低功率输入,并在必要的电压下产生适当的高电流栅极驱动,以导通或关闭功率器件。在这个简单定义的背后,涉及到电压、电流、压摆率、寄生效应、瞬变和?;さ纫幌盗懈丛游侍?。即便随着开关速度提高,寄生效应和瞬变问题变得更加棘手,驱动器也必须与系统需求相匹配,并能很好地驱动功率开关,而不出现过冲或瞬时振荡。
驱动器可在不同配置中使用。最常见的包括单低压侧驱动器、单高压侧驱动器和双高压侧/低压侧驱动器。
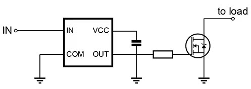
在第一种情况下,功率器件(开关)连接在负载与接地端之间,而负载则位于电源轨和开关之间(图 1)。(请注意,这里的接地端称为“公共端”更为恰当,因为并不存在实际的接地端,而是定义 0 V 点的公共电路点)。

图 1:在低压侧配置中,驱动器和开关位于负载和电路接地端/公共端之间。(图片来源:Infineon Technologies AG)
在互补的高压侧配置中,开关直接连接到电源轨,而负载则位于开关和接地端/公共端之间(图 2)。

图 2:高压侧配置翻转了开关相对于负载和电源轨的位置。(图片来源:Infineon Technologies AG)
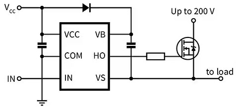
另一种广泛使用的拓扑是高压侧/低压侧配对,用于驱动桥式配置中连接的两个开关(图 3)。

图 3:在高压侧/低压侧的组合配对中,交替驱动两个开关,负载位于两个开关之间。(图片来源:Infineon Technologies AG)
隔离怎么办?
高压侧/低压侧配置需要增加两个电路功能,如图 4 所示:
· “浮动”(非以地为基准)高压侧电源,为与该浮动中间点电位关联的任何电路供电
· 电平位移器,将控制信号传递给“浮动”驱动器电路

图 4:高压侧/低压侧配置还需要为高压侧提供浮动电源,并为控制信号提供电平位移器。(图片来源:Talema Group)
上方的(高压侧)驱动器和开关器件是“浮动”的,没有接地基准,这就导致了很多栅极驱动器/功率开关配置提出另一个要求:驱动器功能和被驱动开关之间需要电气(欧姆)隔离。
隔离意味着隔离栅两侧之间没有让电流通过的电气通路,但信号信息仍必须通过隔离栅传输。这种隔离可使用光耦合器、变压器、电容器来实现。
系统中的各个功能电路之间的电气隔离可防止它们之间形成直接传导路径,使得各个电路拥有不同的接地电位。隔离栅必须能够耐受全轨电压(加上安全裕量),电压范围从几十伏到几千伏不等。根据设计,大多数隔离器都能轻松满足几千伏以上的要求。
高压侧的栅极驱动器可能需要隔离,以确保正确运行,这取决于具体的拓扑结构,而用于电源逆变器和转换器的栅极驱动电路通常需要电气隔离,旨在确保安全,这与其“接地”状态无关。监管和安全认证机构强制要求进行隔离,以确保高压电无法触及用户,从而防止电击危险。隔离还能?;さ脱沟缱由璞?,避免因高压电路故障和控制端人为错误而造成损坏。
许多功率器件配置都需要一个隔离的栅极驱动电路。例如,在半桥、全桥、降压、双开关正激、有源箝位正激等电源转换器拓扑结构中,都有高压侧和低压侧开关,因为低压侧驱动器不能直接用于驱动上方的功率器件。
上方的功率器件需要隔离的栅极驱动器和“浮动”信号,因为它们与接地电位没有连接;如果有连接,它们就会使互补驱动器和功率开关短路。由于这一要求,并得益于技术进步,栅极驱动器也集成了隔离功能,因而不再需要单独的隔离器件。这反过来又简化了高压侧布局,同时更容易满足监管要求。
微调驱动器与功率器件的关系
栅极驱动器 IC 需要支持 SiC MOSFET 的高开关速度,其压摆率可达 50 kV/μs 甚至更高,开关速度超过 100 kHz。硅器件导通时电压通常为 12 V,关闭时电压为 0 V。
与硅器件不同,SiC MOSFET 通常需要 +15 至 +20 V 的电压来导通,需要 -5 至 0 V 的电压来关闭。因此,它们可能需要一个具有双输入的驱动器 IC,一个用于导通电压,一个用于关闭电压。只有在推荐的 18 至 20 V 栅源电压 (Vgs) 驱动下,SiC MOSFET 才会表现出低导通电阻,这个值远高于驱动 Si MOSFET 或 IGBT 所需的 10 至 15 V 的 Vgs 值。
Si 和 SiC 的另一个区别是,SiC 器件的“续流”本征体二极管的反向恢复电荷 (Qrr) 非常低。它们需要高电流栅极驱动,才能快速提供所需的总栅极电荷 (Qg)。
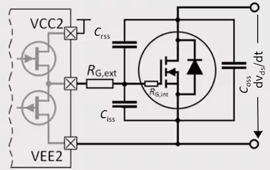
在栅极驱动器和功率器件栅极之间建立适当的关系至关重要。其中一个关键步骤是确定驱动器和功率器件之间外部栅极电阻器的最佳值,表示为 RG,ext(图 5)。功率器件内部还有一个内部栅极电阻,表示为 RG,int,与外部电阻器串联,但用户无法控制这个值,尽管它仍然非常重要。

图 5:必须确定驱动器与功率器件之间外部栅极电阻器的适当电阻值,以优化这对器件的性能,这一点至关重要。(图片来源:Infineon Technologies AG)
确定此电阻值是一个四步过程,通常需要反复进行,因为在分析和建模之后,必须“在试验台上”对这对器件某些方面的性能进行评估。简而言之,一般程序是:
步骤 1:根据规格书中的数值,确定峰值电流 (Ig),并选择合适的栅极驱动器。
步骤 2:根据应用的栅极电压摆幅,计算外部栅极电阻器的电阻值 (RG,ext)。
步骤 3:计算栅极驱动器 IC 和外部栅极电阻器的预期功率耗散 (PD)。
步骤 4:在试验台上验证计算结果,确定驱动器功率是否足以驱动晶体管,功率耗散是否在允许范围内:
a 验证在最坏情况下,是否会出现由 dv/dt 瞬变触发的寄生性导通事件。
b 测量栅极驱动器 IC 在稳态运行期间的温度。
c 计算电阻器的峰值功率,并与其单脉冲额定值进行核对。
这些测量将确定相关假设和计算是否会导致 SiC MOSFET 的安全开关行为(无振荡、定时正确)。如果不是,设计人员必须重复步骤 1 至 4,并调整外部栅极电阻器的电阻值。
与几乎所有的工程设计决策一样,在选择元器件值时,需要权衡多个性能因素。例如,如果出现振荡,改变栅极电阻器的电阻值可能会解决问题。增加其值会降低 dv/dt 的压摆率,因为晶体管的速度会减慢。电阻值越低,SiC 器件的开关速度越快,dv/dt 瞬变值越高。
图 6 显示了增大或减小外部栅极电阻器的电阻值对关键栅极驱动器性能因素的更广泛影响。

图 6:增大或减小外部栅极电阻器的电阻值会影响许多性能属性,因此设计人员必须进行权衡。(图片来源:Infineon Technologies AG)
无需折衷
虽然折衷是系统设计的一部分,但合适的元器件可以大幅减少折衷。例如,Infineon 的 EiceDRIVER 栅极驱动器 IC 具有高能效、抗噪性和稳健性。此外,它们还具备多种特性,例如快速短路?;ぁ⑷ケズ?(DESAT) 故障检测和?;ぁ⒂性疵桌涨?、压摆率控制、击穿?;?,以及故障、关机和过流?;ぃ⑶揖弑?I2C 数字配置功能,使用非常简单。
这些驱动器非常适合硅和宽带隙功率器件。范围从低功率、低电压、非隔离低压侧驱动器到隔离千伏/千瓦 (kV/kW) 器件。此外,还有双通道和多通道驱动器,在某些情况下,它们也是不错的选择。
25 V 低压侧栅极驱动器
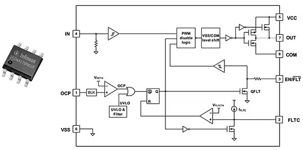
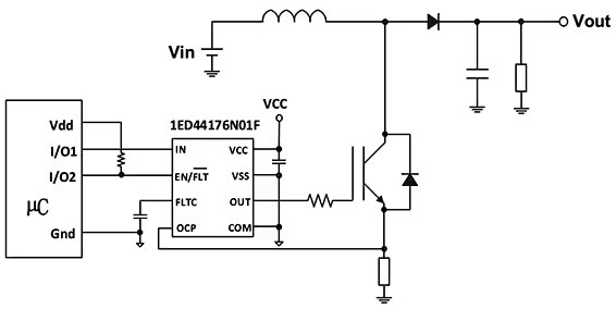
在这一系列器件中,1ED44176N01FXUMA1 是一款采用 DS-O8 封装的 25 V 低压侧栅极驱动器(图 7)。这款低压功率 MOSFET 和 IGBT 非反相栅极驱动器采用专有的防闩锁 CMOS 技术,实现了坚固耐用的单片结构。逻辑输入可兼容标准的 3.3 V、5 V 和 15 V CMOS 或 LSTTL 输出,包括施密特触发输入,可最大限度地减少假信号跳闸,而输出驱动器则带有电流缓冲级。它可在高达 50 kHz 的频率下驱动 50 A/650 V 的设备,主要面向交流线路供电的家用电器和基础设施,如热泵。

图 7:1ED44176N01FXUMA1 是一款采用 DS-08 封装的微型栅极驱动器,适用于低电压/低功率应用,采用专有的防闩锁 CMOS 技术。(图片来源:Infineon Technologies AG)
1ED44176N01FXUMA1 的主要技术规格包括:在 0 V 电压下的典型短路脉冲输出拉电流(<10 μsec 脉冲)为 0.8 A,在 15 V 电压下的短路脉冲输出灌电流为 1.75 A。关键动态规格包括:导通和关闭时间为 50 ns(典型值)/95 ns(最大值),导通上升时间为 50 ns(典型值)/80 ns(最大值),关闭下降时间为 25 ns(典型值)/35 ns(最大值)。
1ED44176N01F 的连接相对简单,一个引脚用于过流?;?(OCP) 感测,一个引脚用于故障状态输出(图 8)?;褂幸桓鲎ㄓ靡庞糜诙怨收锨宄奔浔喑?。EN/FLT 引脚需要上拉才能正常工作,拉低则会禁用驱动器。VCC 引脚上的内部电路提供欠压锁定?;?,将输出保持在低电平,直至 VCC 电源电压恢复到所需的工作范围内。独立的逻辑接地和电源接地增强了抗噪能力。

图 8:1ED44176N01F 栅极驱动器只有 8 个引脚,与处理器和功率器件的连接相对容易。(图片来源:Infineon Technologies AG)
虽然连接相对简单,但该栅极驱动器和相关功率器件的用户能够受益于 EVAL1ED44176N01FTOBO1 评估板(图 9)。使用该评估板,设计人员可以选择和评估电流检测分流电阻器 (RCS)、用于 OCP 和短路?;さ牡缱杵骱偷缛萜?nbsp;(RC) 滤波器,以及故障清除时间电容器。

图 9:使用 EVAL1ED44176N01FTOBO1 评估板,设计人员可以通过关联开关器件,设置和测量关键栅极驱动器工作点。(图片来源:Infineon Technologies AG)
高压 SiC MOSFET 栅极驱动器
1EDI3031ASXUMA1 是一款隔离式单通道 12 A SiC MOSFET 栅极驱动器,额定隔离电压为 5700 VRMS,其电压水平远高于交流线路家用电器栅极驱动器及其功率器件(图 10)。这款驱动器是专为 5 kW 以上的汽车电机驱动器设计的高压器件,支持 400、600 和 1200 V 的 SiC MOSFET。

图 10:EDI3031AS 是一款隔离式单通道 12 A SiC MOSFET 栅极,专为 5 kW 以上的汽车电机驱动而设计。(图片来源:Infineon Technologies AG)
该器件采用 Infineon 的无铁芯变压器 (CT) 技术来实现电气隔离(图 11)。

图 11:专有的无铁芯变压器用于提供电气隔离,左图显示了这种变压器,右图显示了它的构造。(图片来源:Infineon Technologies AG)
这种技术有几个特点。它允许 ±2300 V 甚至更大的电压摆幅,具有抗负瞬变和正瞬变的能力,而且功率损耗低。此外,它的信号传输极为稳定,不受共模噪声影响,支持高达 300 V/ns 的共模瞬变抗扰度 (CMTI)。此外,其严格的传播延迟匹配提供了容差和稳健性,不会由于老化、电流和温度而产生变化。
1EDI3031ASXUMA1 驱动器支持高达 1200 V 的 SiC MOSFET,提供轨至轨输出,峰值电流为 12 A,典型传播延迟为 60 ns。它在 1000 V 电压下的 CMTI 高达 150 V/ns,其 10 A 集成有源米勒钳位支持单极开关。
该驱动器主要面向电动汽车 (EV) 和混合动力电动汽车 (HEV) 的牵引逆变器,以及这两种汽车的辅助逆变器。出于这个原因,它集成了多项安全功能,达到 ASIL B(D) 等级,并通过了 AEC-Q100 产品认证。这些功能包括冗余 DESAT 和 OCP、栅极和输出级监控、击穿?;ぁ⒅鞯缭春透钡缭醇嗫?,以及内部监控。8 kV 基本绝缘符合 VDE V 0884-11:2017-01 标准,并获得 UL 1577 认证。
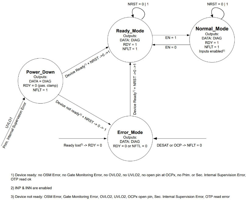
1EDI3031ASXUMA1 驱动器的功率水平符合汽车要求,因此它远非一个功能强大但“哑”额设备。除了所有安全功能外,它还实现了一个状态图,以确保功能正常(图 12)。该器件的“侵入式”诊断功能能够在发生系统故障时进入“安全状态”。

图 12:1EDI3031ASXUMA1 栅极驱动器工作模式的状态图清晰地显示了其复杂性和完整性自检功能。(图片来源:Infineon Technologies AG)
采用 1EDI3031ASXUMA1 的设计人员可以通过 EDI302xAS/1EDI303xAS EiceDRIVER 栅极驱动器系列的 1EDI30XXASEVALBOARDTOBO1 评估板来快速入门(图 13)。

图 13:使用 EDI302xAS/1EDI303xAS EiceDRIVER 栅极驱动器系列的 1EDI30XXASEVALBOARDTOBO1 评估板,设计人员可以评估这款高功率驱动器和相关功率器件。(图片来源:Infineon Technologies AG)
这款多功能评估平台采用半桥配置,如图 14 所示。其可以安装 HybridPACK DSC IGBT ??榛蚍至⑹?PG-TO247-3 功率器件。

图 14:1EDI30XXASEVALBOARDTOBO1 评估板采用隔离式半桥配置,可与模块或分立式器件配合使用。(图片来源:Infineon Technologies AG)
该评估板的详细规格书包括原理图、物料清单、各个连接的详细连接方式和位置、配置细节、操作顺序、LED 指示灯标志等信息。
总结
栅极驱动器是低电平、低功率数字处理器输出与 Si 或 SiC MOSFET 等功率器件栅极的高电平、高功率、高电流要求之间的关键接口。根据功率器件的特性和要求正确匹配驱动器,对于逆变器、电机驱动器、照明控制器等电力系统的开关电路的成功可靠运行至关重要。正如本文所述,依托多种先进专有技术并由评估板和工具包提供支持的驱动器系列可以帮助设计人员确保最佳匹配。
(作者:Bill Schweber)
免责声明:本文为转载文章,转载此文目的在于传递更多信息,版权归原作者所有。本文所用视频、图片、文字如涉及作品版权问题,请联系小编进行处理。
推荐阅读:



