【导读】软件和硬件都是所有电机控制系统的一部分,例如 IGBT、WBG 半导体和 MCU。工业4.0的发展强烈依赖于电机控制,但能源消耗是一个关键问题,因为它正在快速增长,并且需求随着设计的复杂性而增长,因为许多电子技术都有严格的控制要求??泶?(WBG) 材料就是这种情况的一个例子。
软件和硬件都是所有电机控制系统的一部分,例如 IGBT、WBG 半导体和 MCU。工业4.0的发展强烈依赖于电机控制,但能源消耗是一个关键问题,因为它正在快速增长,并且需求随着设计的复杂性而增长,因为许多电子技术都有严格的控制要求。宽带隙 (WBG) 材料就是这种情况的一个例子。
从功能的角度来看,电机控制由几个层次组成。例如,运动控制需要执行非常复杂且计算密集型的控制算法。电机控制涵盖了广泛的应用,从风扇和泵的简单控制到更复杂的工业控制问题,包括机器人和伺服机构。在这里,我们来看看电机控制系统的关键组件。
电机和驱动器直流电机是常见的,因为它们更便宜,并且由定子(固定部分)(即永磁体)和运动部分(转子)组成,运动部分容纳连接到提供电流的换向器的绕组。电机的速度控制是通过调节直流电流来实现的。为此,根据应用的性质,使用全桥、半桥或降压转换器来驱动直流电机。
交流电机基本上由变压器组成,变压器的初级部分连接到交流电压,次级部分传导感应次级电流?;谖⒋砥鞯牡缱由璞浮⒛姹淦骱托藕诺鹘谟糜诳刂聘玫缁乃俣?。
控制器是一种电子设备,在控制系统中充当“大脑”。使用的控制器数量根据需要控制的单个进程的数量而变化。对于一个复杂的系统,可能有很多控制器。每个控制器都可以向电机发送命令,同时接收来自执行器本身的指令。
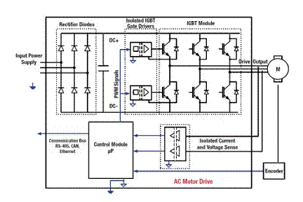
工业应用中使用的机器人系统主要使用由交流电压(AC)供电的三相电机。作为示例, 图 1 显示了电子控制电路的框图,其中专用微控制器 (MCU) 生成 PWM 信号。作为 MCU 的替代方案,DSP 或 FPGA 解决方案更适合实现复杂的数字滤波算法。

交流供电三相感应电机控制框图图 1:交流供电三相感应电机控制框图(德州仪器)直流电机的控制器示例是 Trinamic 的 TMCM-1637 5-A RMS 和 TMCM-1638 7-A RMS 插槽型模块,带有两个磁场定向控制器/驱动器,添加了霍尔和 ABN 编码器功能,用于磁场定向控制(或矢量控制)。这些模块支持单相直流电机、两相双极步进电机和三相无刷直流(BLDC)电机(图2)。

TMCM-163x 解决方案图 2:TMCM-163x 解决方案(Trinamic)IGBT绝缘栅双极晶体管 (IGBT) 体现了电力控制电子领域的真正创新。作为开关解决方案,创新来自于高开关频率。IGBT 代表了电力控制设备的基本功能,非常适合解决复杂的电机控制问题。
的解决方案在特别极端的使用条件下,例如在汽车领域实施逆变器来驱动电动机时,在开关速度和行为稳定性之间建立了良好的关系。 STMicroElectronics 的1,200V IGBT S 系列就是一个例子 。这些 IGBT 针对低频(高达 8 kHz)使用进行了优化,并具有低 V ce(sat)的特点。1,200V IGBT S 系列基于第三代沟槽栅极场截止技术。
氮化镓和碳化硅然而,宽带隙材料、氮化镓和碳化硅正在作为硅基器件的替代品,在电机控制应用领域取得进展。在电力电子领域,WBG材料的主要优点包括更低的功率损耗、更高的效率、更高的开关频率、更紧凑的尺寸、更高的工作温度(远超过硅可实现的150°C上限)、在困难的工作条件下更高的可靠性和高击穿电压。
例如,GaN 高电子迁移率晶体管 (HEMT) 的电子迁移率较高,可转化为更高的开关速度,因为通?;墼诮油分械牡绾煽梢愿斓胤稚ⅰaN可实现更快的上升时间、更低的漏源导通电阻 (R DS(on) ) 值以及更低的栅极和输出电容,这些都有助于其实现低开关损耗以及在高达 10 倍开关频率下工作的能力高于硅。
减少功率损耗会带来额外的好处,例如更高效的配电、更少的散热以及更简单的冷却系统。许多电机控制应用需要风扇提供强制空气冷却,以便在设备的安全操作限制内运行。通过使用 GaN,可以降低功耗并实现“无风扇”操作,这对于电子无人机等轻量应用尤为重要。
在工业电源应用中,电子设计人员还可以通过使用 SiC MOSFET 来获益,与 IGBT 等传统硅基解决方案相比,它可显着提高效率、缩小散热器尺寸并降低成本。 SiC 技术可实现单位面积极低的 R DS(on) 、高开关频率以及体二极管关断后发生的反向恢复阶段中可忽略不计的能量损失。
SiC器件在电机控制和电力控制应用中的使用是一个真正的突破,因为它具有节能、尺寸减小、集成度更高和可靠性高等特点。这些功能使其非常适合汽车和工业自动化控制等高可靠性领域。
在工业驱动中,必须特别注意开启和关闭换向速度。事实上,SiC MOSFET dV/dt 可以达到比 IGBT 高得多的水平。如果处理不当,高换向 dV/dt 会增加长电机电缆上的电压尖峰,并可能产生共模和差模寄生电流,随着时间的推移,这些电流会导致绕组绝缘和电机轴承出现故障。尽管更快的开启/关闭可以提高效率,但出于可靠性原因,工业驱动器中的典型 dV/dt 通常设置为 5 至 10 V/ns。
意法半导体对两种类似的 1.2kV 功率晶体管(SiC MOSFET 和 Si 基 IGBT)进行的比较证明,与Si IGBT,即使在 5 V/ns 的施加条件下(图 3)。

基于两电平、三相逆变器的驱动图 3:基于两电平、三相逆变器的驱动器(STMicroElectronics)由于节能、尺寸减小、集成机会和可靠性等特点,碳化硅器件在电机控制和电力控制应用中的使用总体上是一个真正的突破。除其他选项外,现在可以在所连接电机的逆变器电路中使用开关频率,这为电机设计带来了重要优势例如,英飞凌科技公司基于 SiC 的 CoolSiC MOSFET 采用 .XT 互连技术,采用 1,200V 优化的 D?PAK-7 SMD 封装,可在伺服驱动器等功率密度关键型电机驱动领域实现被动冷却,从而为机器人和自动化行业提供支持实施免维护和无风扇电机逆变器(图 4)。
在自动化领域,无风扇解决方案带来了新的设计机会,因为它们节省了维护和材料方面的成本和精力。例如,英飞凌采用 .XT 互连技术的 CoolSiC 沟槽 MOSFET 芯片解决方案以小尺寸提供极具吸引力的散热能力,非常适合机器人手臂中的驱动集成。CoolSiC MOSFET SMD 器件的短路耐受时间为 3 ?s,额定电阻为 30 mΩ 至 350 mΩ。这满足了伺服电机的要求。

所有工作模式下的传导损耗均降低图 4:所有工作模式下的传导损耗降低(英飞凌科技)微控制器电机控制解决方案由硬件和软件组件组成。硬件组件是电子控制器件,如 IGBT、SiC 和 GaN MOSFET、功率二极管等,而软件组件则解决日益复杂和精密的硬件控制问题。针对功率器件的控制和管理而优化的计算架构的出现使开发人员能够获得控制领域无法获得的性能。
恩智浦半导体和瑞萨电子就是几个例子。NXP 的 MPC57xx 系列 32 位处理器基于 Power Architecture 技术,除了其他汽车控制和功能管理功能外,还适用于汽车和工业动力总成应用。该处理器提供 AEC-Q100 质量、用于防篡改的片上安全加密?;ぃ⒅С?ASIL-D 和 SIL-1 功能安全(ISO 26262/ IEC 61508)。它们提供以太网 (FEC)、双通道 FlexRay 以及针对不同通信协议的多 6 SCI/8 DSPI/2 I 2 C。
Renesas 提供 基于 Arm Cortex-M4 内核的RA6T1 32 位 MCU,运行频率为 120 MHz,并具有一系列针对高性能和精密电机控制而优化的外设。单个 RA6T1 MCU 多可同时控制两个 BLDC 电机。此外,适用于 TinyML 应用的 Google TensorFlow Lite Micro 框架为 RA6T1 MCU 增加了增强型故障检测功能,为客户提供智能、易于使用且经济高效的无传感器电机系统,以实现预测性维护。
电机要求因应用而异,可能需要针对特定??用例进行优化和微调。市场提供了多种 IGBT、WBG 半导体和 MCU 解决方案来满足这些要求。然而,需要开发新的硬件来卸载处理器的实时关键任务,同时支持更多的诊断、预测性维护和人工智能以及功能安全系统。
免责声明:本文为转载文章,转载此文目的在于传递更多信息,版权归原作者所有。本文所用视频、图片、文字如涉及作品版权问题,请联系小编进行处理。
推荐阅读:



