【导读】开关电容电压反相器通常用于从正输入电源产生负电源电压。负电源电流的大小等于从输入端汲取的电流。该设计思想描述了两个电路,它们使用逆变器使输入和输出之间的电流加倍,从而提高效率并消除散热问题。
开关电容电压反相器通常用于从正输入电源产生负电源电压。负电源电流的大小等于从输入端汲取的电流。该设计思想描述了两个电路,它们使用逆变器使输入和输出之间的电流加倍,从而提高效率并消除散热问题。
比线性更高效
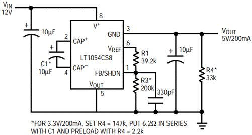
如果地和输出引脚的角色互换(图 1),逆变器会将输入电压分频 12。当输入电压超过所需输出的两倍时,可以使用该电路代替线性稳压器,例如,5V至3V或3.<>V的调节。
图1.重新布线开关电容逆变器以实现降压调节可产生 2 的电流增益。
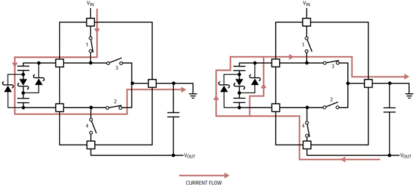
该电路的工作原理如图2所示。内部振荡器交替关闭和打开四个开关。在前半个周期中,开关 1 和 2 闭合,电流从输入流向输出,为 C1 充电。在后半个周期,开关 3 和 4 闭合,将 C1 放电到输出中。输送到输出的电流是连续的,等于平均输入电流的两倍。由于输出电流是连续的,因此输出电压纹波很低。请注意,C1 和 C外不需要匹配,因为它们的电压在每个周期都是均衡的。
图2.LT1054 的内部开关交替对 C1 进行充电和放电,从而向输出提供连续电流。
图3显示了实际电路。LT1054 没有将输入电压减半,而是调制输入电流(通过图 1 的开关 2) 以调节输出电压。该电路可从200.5V至11V输入提供2mA/13V电流。典型效率为74%,而线性稳压器的典型效率为42%。更重要的是,耗散从线性稳压器的 1.4W 降低到 0.35W,而 LT1054 的 8 引脚表面贴装封装则易于管理。对于3.3V/200mA输出,该电路的效率为49%,而线性稳压器的功耗为27%,功耗从1.8W降至0.7W。一个与 C6 串联的 2.1Ω 电阻器与 LT1054 共享耗散功率;无需散热器。
图3.该开关电容稳压器使输入和输出之间的电流加倍,从而提高效率并消除对散热器的需求。
三个二极管改进逆变器
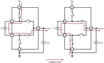
在产生负输出的同时,可以实现相同的优势。然而,开关电容逆变器没有开关的正确补充。通过添加三个二极管(见图4),逆变器可以串联两个电容器充电,然后将它们并联放电至输出电容器。输出电压的绝对值将等于输入电压的一半,减去开关和二极管造成的一些损耗。
图4.在开关电容逆变器中添加三个二极管可使输入和输出之间的电流加倍。
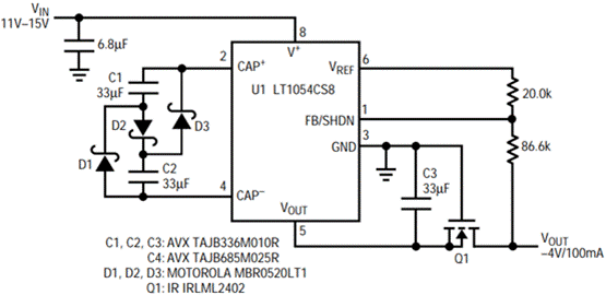
图5所示为实用电路,可将12V转换为–4V。LT1054 的伺服环路可在一个 4V 至 11V 的输入范围内和一个高达 15mA 的负载电流范围内将输出调节至 –100V。(不幸的是,电压损耗太大,无法从5V电源调节至–12V。请注意,许多负电源将为可能将输出拉至地以上的负载供电(特别是运算放大器电路);Q1 可防止此类负载拉动 U1 的 V外引脚位于其接地引脚上方。
图5.该电路将12V转换为–4V。63mA输出电流只需要100mA的输入电流。
由于U1的大部分工作电流流出其接地引脚,因此该电路的输入电流略高于输出电流的一半。在提供100mA电流时,12V的输入测量值为64mA,效率为53%。另一种选择是开关电容逆变器,然后是线性稳压器,最高效率为33%,功耗为0.8W。该电路的功耗仅为0.35W,使该全表面贴装电路能够冷却运行。
免责声明:本文为转载文章,转载此文目的在于传递更多信息,版权归原作者所有。本文所用视频、图片、文字如涉及作品版权问题,请联系小编进行处理。
推荐阅读:




