【导读】当选择一个可从单电源产生多输出的系统拓扑时,反激式电源是一个明智的选择。由于每个变压器绕组上的电压与该绕组中的匝数成比例,因此可以通过匝数来轻松设置每个输出电压。在理想情况下,如果调节其中一个输出电压,则所有其他输出将按照匝数进行缩放,并保持稳定。
当选择一个可从单电源产生多输出的系统拓扑时,反激式电源是一个明智的选择。由于每个变压器绕组上的电压与该绕组中的匝数成比例,因此可以通过匝数来轻松设置每个输出电压。在理想情况下,如果调节其中一个输出电压,则所有其他输出将按照匝数进行缩放,并保持稳定。
然而,在现实情况中,寄生元件会共同降低未调节输出的负载调整。在本电源小贴士中,我将进一步探讨寄生电感的影响,以及如何使用同步整流代替二极管来大幅提高反激式电源的交叉调整率。
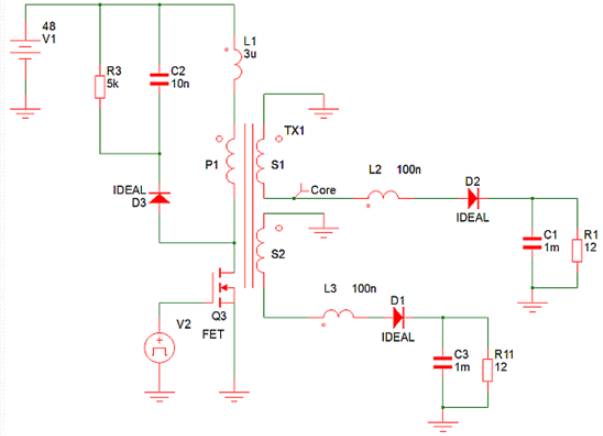
例如,一个反激式电源可分别从一个48V输入产生两个1 A的12V输出,如图1的简化仿真模型所示。理想的二极管模型具有零正向压降,电阻可忽略不计。变压器绕组电阻可忽略不计,只有与变压器引线串联的寄生电感才能建模。这些电感是变压器内的漏电感,以及印刷电路板(PCB)印制线和二极管内的寄生电感。当设置这些电感时,两个输出相互跟踪,因为当二极管在开关周期的1-D部分导通时,变压器的全耦合会促使两个输出相等。

图1该反激式简化模型模拟了漏电感对输出电压调节的影响。
现在考虑一下,当您将100 nH的漏电感引入变压器的两根二次引线,并且将3μH的漏电与初级绕组串联时,将会发生什么。这些电感可在电流路径中建立寄生电感,其中包括变压器内部的漏电感以及PCB和其他元件中的电感。当初始场效应晶体管(FET)关断时,初始漏电感仍然有电流流动,而次级漏电感开启初始条件为0 A的1-D周期。变压器磁芯上出现基座电压,所有绕组共用。该基座电压使初级漏电中的电流斜降至0 A,并使次级漏电电流斜升以将电流传输到负载。
当两个重载输出时,电流在整个1-D周期持续流动,输出电压平衡良好,如图2所示。然而,当一个重载输出和另一个轻载输出时,轻载输出上的输出电容倾向于从该基座电压发生峰值充电;因为电流迅速回升到零,其输出二极管将停止导通,。请参见图3中的波形。这些寄生电感的峰值充电交叉调节影响通常比整流器正向压降单独引起的要差得多。

图2当对两个输出施加重载时,在整个1-D周期内,次级绕组电流在两个次级绕组中流动。您可以看到上方红色迹线上的基座电压。

图3重载次级1和轻载次级2。基座电压对次级2的输出电容器进行峰值充电。
无论负载如何,同步整流器有助于通过在整个1-D周期内强制电流流入两个绕组来减轻此问题。图4显示了具有与图3相同负载条件的波形,但用理想的同步整流器代替了理想的二极管。由于同步整流器在基座电压降低后保持良好状态,因此即使出现严重不平衡的负载,两个输出电压也能很好地相互跟踪。
虽然次级2的平均电流非常小,但均方根(RMS)含量仍然可以相当高。这是因为,与图3中的理想二极管不同,同步整流器在整个1-D周期期间可强制连续电流流动。有趣的是,电流在这一周期的大部分时间内必须是负的,以保证低平均电流。
显然,您牺牲更佳的调节以实现更高的循环电流。然而,这并不一定意味着总损耗会更高。同步整流器的正向压降通常远低于二极管,因此同步整流器在较高负载下的效率通常要好得多。

图4用同步整流器代替二极管以强制电流在两个次级绕组中流动,并消除基座电压的峰值充电。
您可以在图5中看到对交叉调节的影响。1号输出上的负载在1A时保持稳定,而2号输出上的负载则在10 mA到1A之间起伏。在低于100 mA的负载下,当使用二极管时,由于基座电压峰值充电的影响,交叉调节严重降低。
请记住,您之所以只看到漏电感的影响,是因为在这些模拟中使用的是理想的二极管和理想的同步整流器。当考虑电阻和整流器的正向压降影响时,使用同步整流器的优势会进一步凸显。
因此,为了在多输出反激式电源中实现卓越的交叉调节效果,请考虑使用同步整流器。此外,您还可能提高电源的效率。查看TI用于PoE应用参考设计的40V至60V输入40W双输出隔离反激式转换器(4.33A时6V)和3类双输出隔离反激式转换器,以作为使用同步整流器的反激式电源示例。

图5该图显示了两个输出之间的交叉调节,其中1号输出上的1-A负载保持稳定,而2号输出上的负载不断变化,从而凸显了同步整流器如何减轻漏电感的影响。
免责声明:本文为转载文章,转载此文目的在于传递更多信息,版权归原作者所有。本文所用视频、图片、文字如涉及作品版权问题,请联系小编进行处理。
推荐阅读:



