桃花源qm花论坛(品茶),凤楼阁论坛官网入口网址,一品楼品凤楼论坛最新动态,风楼阁全国信息2024登录入口

你的位置:首页 > 电源管理 > 正文

同步降压式DC/DC高效率的奥秘:我们通过几款产品解析,告诉你~

发布时间:2022-11-23 责任编辑:lina

【导读】在包括汽车、工业自动化、电信、计算机、白色家电和消费电子在内的各种系统中,将高母线电压降至较低电压,从而为IC和其他负载供电的需求越来越大。设计者面临的挑战是,如何以最高的效率、最小的热负荷、低成本以及尽可能小的解决方案尺寸来实现这种降压转换。


在包括汽车、工业自动化、电信、计算机、白色家电和消费电子在内的各种系统中,将高母线电压降至较低电压,从而为IC和其他负载供电的需求越来越大。设计者面临的挑战是,如何以最高的效率、最小的热负荷、低成本以及尽可能小的解决方案尺寸来实现这种降压转换。


传统的异步降压转换器提供了一种潜在的低成本解决方案,但其转换效率较低,不能满足许多电子系统的需求。设计者可以利用同步DC/DC转换器和同步DC/DC控制器来开发紧凑型高效率解决方案。本文简要介绍了电子系统对高效DC/DC转换的性能要求,并回顾了异步和同步DC/DC转换器的区别。然后,介绍来自Diodes, Inc、STMicroelectronics和ON Semiconductor的几种同步DC/DC转换器设计方案,以及评估板和设计指南。这些方案有助于快速启动高效率解决方案的开发。


为什么需要同步DC/DC转换器?


所有类型电子系统对效率要求的都越来越高,而且复杂性也在不断提高,这就促使电源系统架构和电源转换拓扑也在相应地向前发展。随着越来越多的独立电压域能够支持日益增多的功能,分布式电源架构 (DPA) 在愈来愈多的电子系统中得到了应用。DPA并没有采用多个隔离电源来驱动不同的负载,而是仅包含一个用于产生相对较高配电电圧的隔离式AC/DC电源,以及多个较小的降压转换器。其中,降压转换器用于根据每个负载的要求,将配电电压将至较低的水平(图1)。采用多路降压转换器的优势在于体积小、效率高、性能优。


同步降压式DC/DC高效率的奥秘:我们通过几款产品解析,告诉你~

图1:显示了主隔离式AC/DC电源(前端)的分布式电源架构、以及为低压负载供电的多个非隔离式DC/DC转换器。(图片来源:Digi-Key Electronics)


选择异步还是同步降压转换器时,需要在成本和效率之间进行权衡。如果需要成本最低的解决方案,其可以同时接受较低的效率和较高的热负载,则异步降压方案可能是首选。另一方面,如果优先考虑效率并希望采用发热更少的运行方案,那么成本更高的同步降压转换器通常是更优的选择。


同步与异步降压转换器的比较


典型的异步降压转换器应用如图2所示。ON Semiconductor的LM2595是一款单片集成电路,包括主电源开关和控制电路。该器件采用内部补偿,最大限度地减少了外部元器件的数量并简化了电源设计。其典型转换效率为81%,发热损耗为占功率的19%,而同步降压方案的典型转换效率约90%,发热损耗仅占功率的10%。这意味着异步降压转换器的热损耗几乎是同步降压转换器的两倍。因此,使用同步降压转换器可以减少发热,从而大大简化热管理难题。


同步降压式DC/DC高效率的奥秘:我们通过几款产品解析,告诉你~

图2:典型的异步降压转换器应用,包含输出整流器 (D1)、输出滤波器(L1和Cout)和反馈网络(Cff、R1和R2)。(图片来源:ON Semiconductor)


在同步降压转换器中,如STMicroelectronics推出的ST1PS01使用同步MOSFET整流取代了输出整流器(图3)。相比异步降压转换器中的输出整流器,同步MOSFET的“导通”电阻较低,可降低损耗,从而显著提高转换效率。同步MOSFET是该IC的内部组成部分,不需要外部整流二极管。


同步降压式DC/DC高效率的奥秘:我们通过几款产品解析,告诉你~

图3:同步降压应用电路显示外部输出整流二极管已取消。输出滤波和反馈组件仍是必要器件。(图片来源:STMicroelectronics)


使用同步降压转换器可以实现更高的效率和更低的热负荷,但这是有代价的。由于只包含一个功率开关MOSFET和一个整流二极管,且不必考虑交叉导通或“射穿”的可能性,也无需使用同步FET进行控制,所以异步降压转换器控制器要简单得多,体积也小得多。同步降压拓扑结构则需要更复杂的驱动器和防交叉导通电路来控制两个开关(图4)。要确保两个MOSFET不会同时导通并发生直接短路,就需要更复杂的电路,进而要求更大和更昂贵的IC。


同步降压式DC/DC高效率的奥秘:我们通过几款产品解析,告诉你~

图4:同步降压转换器IC框图显示了两个集成MOSFET(旁边标有“SW”的引脚)和增加的驱动器/防交叉导通电路。(图片来源:STMicroelectronics)


虽然脉宽调制控制式同步降压转换器在中等或满载条件下效率较高,但异步降压转换器通常在轻载条件下具有更高的转换效率。然而,这种情况正在逐渐减少,因为最新的同步降压转换器实施包括多种工作模式,能让设计者优化低负载效率。


用于5伏和12伏配电的同步降压


针对在消费产品和白色家电中使用5伏和12伏电源配电的设计者,Diodes, Inc.推出了AP62600器件。这是一款6安培 (A) 同步降压转换器,输入范围宽至4.5至18伏。该器件集成了一个36毫欧(mΩ) 高压侧功率MOSFET和一个14mΩ低压侧功率MOSFET,用于实现高效率降压式DC/DC转换。由于 AP62600 使用了恒定准时 (COT) 控制方式,因此只需要极少的外部元器件。该器件还具有快速瞬态响应、易于环路稳定和低输出电压纹波等特性。AP62600针对电磁干扰 (EMI) 抑制进行了优化。该器件使用了专有的栅极驱动器方案,可在不牺牲MOSFET导通和关断时间的情况下防止开关节点的瞬时振荡,从而减少了MOSFET开关引起的高频辐射EMI噪声。该器件采用V-QFN2030-12(A型)封装。配有“电源良好”指示灯,用于提醒用户注意可能出现的故障情况??杀喑倘砥舳J娇稍谏系缡笨刂评擞康缌?,使设计者能够在使用多个AP62600为大型集成器件供电时实现电源定序,如现场可编程门阵列 (FPGA)、特定应用IC (ASIC)、数字信号处理器 (DSP) 和微处理器单元 (MPU)。AP62600提供了三种操作模式供设计者选择,以满足个性化应用的具体需求(图5)。通过脉冲调频 (PFM) 操作,可以实现所有负载的高效率。其他可用的模式包括可以获得最佳纹波性能的脉宽调制 (PWM),以及可避免轻载时产生可闻噪声的超声波模式 (USM)。


同步降压式DC/DC高效率的奥秘:我们通过几款产品解析,告诉你~

图5:AP62600为设计者提供了三种工作模式选择,以满足个性化应用的需求:PFM、USM和PWM。(图片来源:Diodes, Inc.)


为帮助设计者入门AP62600,Diodes, Inc. 还提供AP62600SJ-EVM评估板(图6)。AP62600SJ-EVM布局简单,可以通过测试点接入相应的信号。


同步降压式DC/DC高效率的奥秘:我们通过几款产品解析,告诉你~

图6:AP62600SJ-EVM评估板为AP62600提供了一个简单方便的评估环境。(图片来源:Digi-Key Electronics)


24伏母线的同步降压


STMicroelectronics的L6983CQTR具有3.5至38伏的输入范围,输出电流高达3A。设计者可以将L6983用于广泛的应用,包括24伏工业电源系统、24伏电池供电设备、分散式智能节点、传感器以及始终启用型和低噪声应用。L6983基于带内部补偿的峰值电流模式架构,采用3mm x 3mm QFN16封装,因此能最大限度地降低设计复杂性和尺寸。L6983有低消耗模式 (LCM) 和低噪音模式 (LNM) 版本。LCM通过控制输出电压纹波最大限度地提高了轻载效率,使该器件适用于电池供电型应用。LNM模式能使开关频率保持恒定并最大限度地降低输出电压纹波,以实现轻载运行,从而满足低噪声应用要求。L6983允许在200千赫兹 (kHz)至2.3兆赫兹 (MHz) 的范围内选择开关频率,并可选择扩频以提高EMC。STMicroelectronics提供STEVAL-ISA209V1评估板,帮助设计者探索L6983同步单片降压稳压器的功能并快速启动设计。


用于计算和电信设计的同步降压控制器


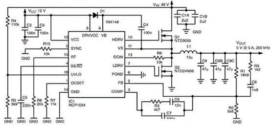
ON Semiconductor的NCP1034DR2G是一款高压PWM控制器,针对输入电压高达100伏的高性能同步降压DC/DC应用。该器件设计用于嵌入式电信、网络和计算应用中的48伏非隔离电源转换。NCP1034驱动一对外部N沟道MOSFET,如图7所示。


同步降压式DC/DC高效率的奥秘:我们通过几款产品解析,告诉你~

图7:NCP1036同步降压控制器IC的典型应用电路,显示了高压侧和低压侧MOSFET(分别为Q1和Q2)。(图片来源:ON Semiconductor)


NCP1036具有25kHz至500kHz可编程开关频率范围,以及一个用于从外部控制开关频率的同步引脚。通过提供这两种频率控制方式,设计者就能够为每个特定应用选择最佳值,并使多个NCP1034控制器同步工作。该器件还包括用户可编程欠压锁定和打嗝限流保护。对于低电压设计,可以使用一个内部微调式1.25伏参考电压来实现更精确地输出电压调节。包括四个欠压锁定电路,用于?;ど璞负拖低?。三个电路专门用于保护特定功能;两个用于保护外部高压侧和低压侧驱动器;一个用于?;C,防止其在VCC低于设定阈值前过早启动。设计者可以利用外部电阻分压器对第四个欠压锁定电路进行编程:只要VCC低于用户设定的阈值,控制器就保持断开状态。为了帮助设计者开始使用NCP1034,ON Semiconductor还提供了NCP1034BCK5VGEVB评估板(图8)。该评估板的设计提供了多个选项,以满足各种系统需求。有一个线性稳压器为IC供电;为此,设计者可以通过选择合适的电阻来确定使用齐纳二极管还是高压晶体管。设计者还可以选择第二类(电压模式)补偿或第三类(电流模式)补偿,陶瓷或电解输出电容器以及各种输入电容值。配有两个针座:一个用于方便地连接外部同步脉冲源,使板卡可以直接连接另一块NCP1034演示板;另一个针座连接SS/SD引脚,可以通过连接地来关断控制器。


同步降压式DC/DC高效率的奥秘:我们通过几款产品解析,告诉你~

图8:NCP1034BCK5VGEVB评估板提供了多个选项,有助于设计者快速启动新设计。(图片来源:Digi-Key Electronics)


结语


在汽车、工业自动化、电信、计算机、白色家电和消费电子等各种系统中,越来越多地需要将高母线电压降至较低电压,以便为IC和其他负载供电。


如图所示,设计者可以把目光转向同步降压式功率转换器,以最高的效率、最小的热负荷、低成本和尽可能小的解决方案尺寸来实现降压转换。

(来源:中电网,作者: Jeff Shepard)


免责声明:本文为转载文章,转载此文目的在于传递更多信息,版权归原作者所有。本文所用视频、图片、文字如涉及作品版权问题,请联系小编进行处理。


推荐阅读:

从数字车钥匙到无线充电?;ぃ栽诟吒杳徒腘FC

面向高功率电动汽车充电应用的充电桩拓扑技术

近距轻扫和运动感知视频展示雷达IC应用

同相放大运放电路分析和反相放大运放电路分析

有源带通滤波器的常见类型及应用电路

特别推荐
技术文章更多>>
技术白皮书下载更多>>
热门搜索
?

关闭

?

关闭