【导读】随着Type-C的广泛应用,以往的USB充电方案也逐渐需要Type-C Power Delivery(PD)来实现更高效快捷的充电。以往的座充通常仅支持单电池充电,在某些耗电量较大的便携式设备应用的场景下不能完全满足需求,因此本文章提出了一个双电池快充的解决方案。
随着Type-C的广泛应用,以往的USB充电方案也逐渐需要Type-C Power Delivery(PD)来实现更高效快捷的充电。以往的座充通常仅支持单电池充电,在某些耗电量较大的便携式设备应用的场景下不能完全满足需求,因此本文章提出了一个双电池快充的解决方案。
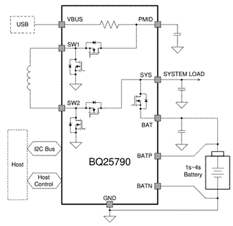
图1是本文提出的Type-C双电池快充解决方案的框图。Type-C快充协议由USB PD芯片TPS65987D来完成,充电芯片使用了TI最新的升-降压充电芯片BQ25790,电池包中的电量计芯片采用了BQ40Z50,此外,Type-C接口的ESD?;な褂昧薚PD6S300A,同时在输入端使用TPS70933来提供整个系统的芯片供电。整个系统的快充协议、充电和电量计配置由MCU MSP430FR2476来完成。

图 1 Type-C双电池快充解决方案
本文主要讨论此解决方案中TI的产品。
TPS65987D是一款独立的USB Type-C Power Delivery(PD)控制器,具备USB Type-C接口的正反插识别。在线缆识别之后,TPS65987D使用USB PD协议通过CC线进行协议通讯。当线缆识别和PD协议沟通完成后,TPS65987D会打开PD充电路径进行快充。

图 2 TPS65987D简化示意图
TPD6S300 是一种单芯片 USB Type-C 端口保护解决 方案,可提供 20V VBUS 短路过压和 IEC ESD ?;?。TPD6S300通过在 CC 和 SBU 引脚上提供过压保 护,可以使 CC 和 SBU 引脚实现 20V 容差,同时不 会干扰正常工作。该器件将高压 FET 串联放置在 SBU 和 CC 线路上。当在这些线路上检测到高于 OVP 阈值 的电压时,高压开关被打开,并且将系统的其余部分与 连接器上存在的高压状态隔离。大多数系统都需要为其外部引脚应用 IEC 61000-4-2 系统级 ESD ?;?。TPD6S300为 CC1、 CC2、SBU1、SBU2、DP、DM 引脚集成 IEC 61000- 4-2 ESD ?;ぃ⑶椅扌柙诹悠魃贤ü獠糠胖酶?压 TVS 二极管。

图 3 TPD6S300简化示意图
BQ25790是一款集成了MOS管开关的buck-boost充电芯片,可以支持1-4节锂或锂聚合电池。该充电芯片集成了4个开关MOSFET(Q1, Q2, Q3, Q4)、输入电流和充电电流感知电路、电池端FET(QBAT)以及buck-boost转换器的补偿电路。BQ25790可以为USB Type-C和USB Power Delivery(USB-PD)的应用场景提供很高的功率密度和设计灵活性。

图 4 BQ25790简化示意图
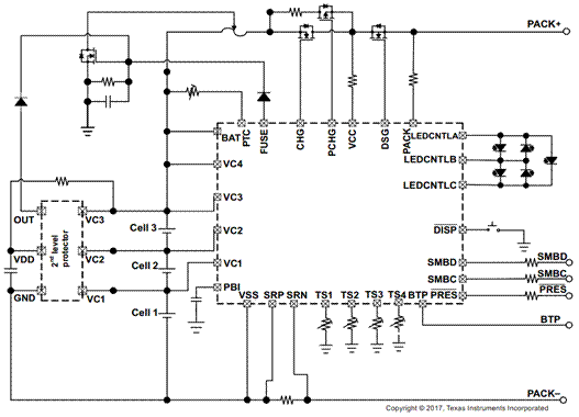
BQ40Z50器件采用已获专利的 Impedance Track? 技术,是一款基于电池组的单芯片全集成解决方案,针对1 节、2 节、3 节和 4 节串联锂离子或锂聚合物电池组提供电量监测、?;ぜ叭现さ纫恍┝蟹岣坏墓δ堋Q40Z50 器件利用其集成的高性能模拟外设,测量锂离子或锂聚合物电池的可用容量、电压、电流、温度和其他关键参数,保留准确的数据记录,并通过 SMBus v1.1 兼容接口将这些信息报告给系统主机控制器。

图 5 BQ40Z50简化示意图
TPS709系列线性稳压器是针对功耗敏感型应用而设计的超低静态电流器件。此精密带隙和误差放大器在温度范围内的精度为 2%。这些器件的静态电流仅为 1μA,因此对于由电池供电、要求静态状态功耗非常小的??低扯裕馐欠浅@硐氲慕饩龇桨?。为了增加安全性,此器件还具有热关断、电流限制和反向电流?;すδ?。关断模式通过将 EN引脚拉为低电平进行使能。该模式 的关断电流低至 150nA(典型值)。TPS709系列采用WSON-6和SOT-23-5 封装。

图 6 TPS709简化示意图
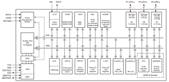
MSP430FR247x 微控制器 (MCU) 是 MSP430? MCU 超值系列超低功耗低成本器件产品系列的一部分,该产品系列用于检测和测量 应用中的数字输入 D 类音频放大器。MSP430FR247x MCU集成了一个 12 位 SAR ADC 和一个比较器。
所有MSP430FR247x MCU均支持 –40° 至 105°C 的工作温度范围,因此这些器 件的FRAM数据记录功能对更高温度的工业 应用 来说意义重大。MSP430FR247x MCU 由一系列由软、硬件组成的生态系统提供支持,并提供有参考设计和代码示例,可帮 助您快速开展设计??⑻准?MSP-TS430PT48 48 引脚目标开发板。
TI 还提供免费的MSP430Ware? 软件,该软件以 Code Composer Studio? IDE 台式机和云端版本组件的形式在 TI Resource Explorer 内部提供。MSP430 MCU 还通过 E2E? 社区论坛提供广泛的在线配套资料、培训和在线支持。
MSP430 超低功耗 (ULP) FRAM 微控制器平台将独特的嵌入式 FRAM 和整体超低功耗系统架构相结合,从而使系统设计人员能够在降低能耗的情况下提升性能。FRAM 技术将 RAM 的低功耗快速写入、灵活性和耐 用性与闪存的非易失性相结合。 TI MSP430 系列低功耗微控制器包含多种器件,其中配备了不同的外设集以满足各类 应用的需求。
该架构 与多种低功耗模式配合使用,经过优化,可在便携式测量应用延长电池 寿命中的数字输入 D 类音频放大器。该 MCU 具有一个强大的 16 位精简指令集 (RISC) CPU,使用 16 位寄存器以及常数发生器,以便获得 最高编码效率。数控振荡器 (DCO) 可使 MCU 在不到 10μs(典型值)的时间内从低功耗模式唤醒至活动模式。

图 7 MSP430FR247x框图
以上TI的产品可以实现Type-C双电池快充解决方案,可以为研发者提供便捷。
免责声明:本文为转载文章,转载此文目的在于传递更多信息,版权归原作者所有。本文所用视频、图片、文字如涉及作品版权问题,请电话或者邮箱editor@52solution.com联系小编进行侵删。
推荐阅读:




