桃花源qm花论坛(品茶),凤楼阁论坛官网入口网址,一品楼品凤楼论坛最新动态,风楼阁全国信息2024登录入口

你的位置:首页 > 电源管理 > 正文

详解锂电池组?;ぐ寰獬涞绻ぷ?KIA MOS 管

发布时间:2021-01-07 责任编辑:lina

【导读】锂电池?;ぐ寰庠沓S玫木獬涞缂际醢ê愣ǚ至鞯缱杈獬涞?、通断分流电阻均衡充电、平均电池电压均衡充电、开关电容均衡充电、降压型变换器均衡充电、电感均衡充电等。成组的锂电池串联充电时,应保证每节电池均衡充电,否则使用过程中会影响整组电池的性能和寿命。
 
锂电池保护板均衡原理
 
锂电池?;ぐ寰庠沓S玫木獬涞缂际醢ê愣ǚ至鞯缱杈獬涞?、通断分流电阻均衡充电、平均电池电压均衡充电、开关电容均衡充电、降压型变换器均衡充电、电感均衡充电等。成组的锂电池串联充电时,应保证每节电池均衡充电,否则使用过程中会影响整组电池的性能和寿命。而现有的单节锂电池保护芯片均不含均衡充电控制功能,多节锂电池?;ば酒獬涞缈刂乒δ苄枰饨覥PU;通过和?;ば酒拇型ㄑ?如I2C总线)来实现,加大了?;さ缏返母丛映潭群蜕杓颇讯?、降低了系统的效率和可靠性、增加了功耗。
 
本文针对动力锂电池成组使用,各节锂电池均要求充电过电压、放电欠电压、过流、短路的保护,充电过程中要实现整组电池均衡充电的问题,介绍了一种采用单节锂电池保护芯片对任意串联数的成组锂电池进行?;さ暮獬涞绻δ艿牡绯刈楸;ぐ宓纳杓品桨?。仿真结果和工业生产应用证明,该?;ぐ灞;すδ芡晟疲ぷ魑榷?,性价比高,均衡充电误差小于50mV。
 
1、锂电池组?;ぐ寰獬涞缭斫峁?/div>
 
采用单节锂电池?;ば酒杓频木弑妇獬涞缒芰Φ娘绯刈楸;ぐ褰峁箍蛲既缦峦?所示。
 
详解锂电池组?;ぐ寰獬涞绻ぷ?KIA MOS 管
图1锂电池组?;ぐ褰峁箍蛲?br />  
其中:1为单节锂离子电池;2为充电过电压分流放电支路电阻;3为分流放电支路控制用开关器件;4为过流检测?;さ缱?5为省略的锂电池?;ば酒暗缏妨硬糠?6为单节锂电池?;ば酒?一般包括充电控制引脚CO,放电控制引脚DO,放电过电流及短路检测引脚VM,电池正端VDD,电池负端VSS等);7为充电过电压?;ば藕啪怦罡衾牒笮纬刹⒘叵登鞯缏分谐涞缈刂朴肕OS管栅极;锂电池?;ぐ寰庠?为放电欠电压、过流、短路?;ば藕啪怦罡衾牒笮纬纱叵登鞯缏分蟹诺缈刂朴肕OS管栅极;9为充电控制开关器件;10为放电控制开关器件;11为控制电路;12为主电路;13为分流放电支路。锂电池?;ぐ寰庠淼ソ陲绯乇;ば酒恳谰蒿绯刈榈绯厥咳范ǎ褂?,分别对所对应单节锂电池的充放电、过流、短路状态进行?;?。该系统在充电?;さ耐保ü;ば酒刂品至鞣诺缰房仄骷耐ǘ鲜迪志獬涞?,该方案有别于传统的在充电器端实现均衡充电的做法,降低了锂电池组充电器设计应用的成本。
 
2 硬件设计
 
2.1充电电路
 
当锂电池?;ぐ寰庠盹绯刈槌涞缡?,外接电源正负极分别接电池组正负极BAT+和BAT-两端,充电电流流经电池组正极BAT+、电池组中单节锂电池1~N、放电控制开关器件、充电控制开关器件、电池组负极BAT-,电流流向如图2所示。
 
详解锂电池组?;ぐ寰獬涞绻ぷ?KIA MOS 管
图2锂电池组充电电路
 
系统中控制电路部分单节锂电池?;ば酒某涞绻缪贡;た刂菩藕啪怦罡衾牒蟛⒘涑觯鞯缏分谐涞缈仄骷牡纪ㄌ峁┱ぜ缪?如某一节或几节锂电池在充电过程中先进入过电压?;ぷ刺?,锂电池?;ぐ寰庠碓蛴晒缪贡;ば藕趴刂撇⒘诘ソ陲绯卣杭蕉说姆至鞣诺缰贩诺?,同时将串接在充电回路中的对应单体锂电池断离出充电回路。
 
2.2主电路及分流放电支路
 
锂电池组串联充电时,忽略单节电池容量差别的影响,一般内阻较小的电池先充满。此时,相应的过电压?;ば藕趴刂品至鞣诺缰返目仄骷蘸希谠绯亓蕉瞬⒘弦桓龇至鞯缱?。根据电池的PNGV等效电路模型,此时分流支路电阻相当于先充满的单节锂电池的负载,该电池通过其放电,使电池端电压维持在充满状态附近一个极小的范围内。假设第1节锂电池先充电完成,进入过电压保护状态,则主电路及分流放电支路中电流流向如图3所示。锂电池保护板均衡原理当所有单节电池均充电进入过电压?;ぷ刺保康ソ陲绯氐缪勾笮≡谖蟛罘段谕耆嗟?,各节?;ば酒涞绫;た刂菩藕啪涞?,无法为主电路中的充电控制开关器件提供栅极偏压,使其关断,主回路断开,即实现均衡充电,充电过程完成。
 
详解锂电池组保护板均衡充电工作-KIA MOS 管
图3主电路及分流放电支路
 
单节电池两端并接的放电支路电阻可根据锂电池充电器的充电电压大小以及锂电池的参数和放电电流的大小计算得出。均衡电流应合理选择,如果太小,均衡效果不明显;如果太大,系统的能量损耗大,均衡效率低,对锂电池组热管理要求高,一般电流大小可设计在50~100mA之间。
 
2.3放电电路
 
当电池组放电时,外接负载分别接电池组正负极BAT+和BAT-两端,放电电流流经电池组负极BAT-、充电控制开关器件、放电控制开关器件、电池组中单节锂电池N~1和电池组正极BAT+,电流流向如图4所示。锂电池?;ぐ寰庠硐低持锌刂频缏凡糠值ソ陲绯乇;ば酒姆诺缜返缪贡;?、过流和短路?;た刂菩藕啪怦罡衾牒蟠涑?,为主电路中放电开关器件的导通提供栅极电压;一旦电池组在放电过程中遇到单节锂电池欠电压或者过流和短路等特殊情况,对应的单节锂电池放电?;た刂菩藕疟涞停薹ㄎ鞯缏分械姆诺缈刂瓶仄骷峁┱ぜ梗蛊涔囟?,主回路断开,即结束放电使用过程。
 
详解锂电池组?;ぐ寰獬涞绻ぷ?KIA MOS 管
图4电池组放电电路
 
一般锂电池采用恒流-恒压(TAPER)型充电控制,恒压充电时,充电电流近似指数规律减小。系统中充放电主回路的开关器件可根据外部电路要求满足的最大工作电流和工作电压选型。
 
锂电池?;ぐ寰庠砜刂频缏返牡ソ陲绯乇;ば酒筛荽;さ牡ソ陲绯氐牡缪沟燃?、保护延迟时间等选型。分流放电支路电阻可采用功率电阻或电阻网络实现。这里采用电阻网络实现分流放电支路电阻较为合理,可以有效消除电阻偏差的影响,此外,还能起到降低热功耗的作用。
 
3 均衡充电保护板电路仿真
 
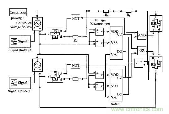
根据上述锂电池?;ぐ寰庠恚贛atlab/Simulink环境下搭建了系统仿真模型,模拟锂电池组充放电过程中保护板工作的情况,验证该设计方案的可行性。为简单起见,给出了锂电池组仅由2节锂电池串联的仿真模型,如图5所示。
 
详解锂电池组?;ぐ寰獬涞绻ぷ?KIA MOS 管
图5 2节锂电池串联均充?;し抡婺P?/div>
 
模型中用受控电压源代替单节锂电池,模拟电池充放电的情况。图5中,Rs为串联电池组的电池总内阻,RL为负载电阻,Rd为分流放电支路电阻。所采用的单节锂电池?;ば酒琒28241封装为一个子系统,使整体模型表达时更为简洁。
 
锂电池?;ぐ寰庠肀;ば酒酉低衬P椭饕寐呒怂隳??、符号函数模块、一维查表模块、积分???、延时??椤⒖啬??、数学运算模块等模拟了?;ざ鞯氖毙蛴肼呒S捎诜抡婊肪秤胝媸档缏反嬖谝欢ǖ牟畋?,仿真时不需要滤波和强弱电隔离,而且多余的??槿菀椎贾路抡媸奔涞娜叱ぁR虼?,在实际仿真过程中,去除了滤波、光耦隔离、电平调理等电路,并把为大电流分流设计的电阻网络改为单电阻,降低了仿真系统的复杂程度。建立完整的系统仿真模型时,要注意不同??榈氖淙胧涑鍪莺托藕爬嘈涂赡艽嬖诓钜欤匦胝放帕心?榈牧铀承颍匾苯惺堇嘈偷淖?,模型中用电压检测模块实现了强弱信号的转换连接问题。
 
锂电池?;ぐ寰庠矸抡婺P椭惺芸氐缪乖吹母ㄐ藕旁诓ㄐ未筇逡恢碌那疤嵯驴捎形⑿〔畋?,以代表电池个体充放电的差异。图6为电池组中单节电池电压检测仿真结果,可见采用过流放电支路均充的办法,该电路可正常工作。
 
详解锂电池组?;ぐ寰獬涞绻ぷ?KIA MOS 管
图6 锂电池电压检测仿真结果
 
4系统实验
 
实际应用中,针对某品牌电动自行车生产厂的需求,设计实现了2组并联、10节串联的36V8A.h锰酸锂动力电池组?;ぐ?,其中单节锂电池?;ば酒捎萌毡揪す镜腟28241,保护板主要由主电路、控制电路、分流放电支路以及滤波、光耦隔离和电平调理电路等部分组成,锂电池保护板均衡原理其基本结构如图7所示。放电支路电流选择在800mA左右,采用510Ω电阻串并联构成电阻网络。
 
详解锂电池组?;ぐ寰獬涞绻ぷ?KIA MOS 管
图7 锂电池组?;ぐ宓魇?/div>
 
调试工作主要分为电压测试和电流测试两部分。电压测试包括充电性能检测过电压、均充以及放电性能检测欠电压两步??梢匝≡癫捎玫绯啬D獾缭垂┯ζ鞔媸导实牡绯刈榻胁馐?,由于多节电池串联,该方案一次投入的测试成本较高。也可以使用装配好的电池组直接进行测试,对电池组循环充放电,观测过压和欠压时?;ぷ爸檬欠裾6?,记录过充?;な备鹘诘绯氐氖凳钡缪?,判断均衡充电的性能。但此方案一次测试耗费时间较长。对电池组作充电性能检测时,采用3位半精度电压表对10节电池的充电电压监测,可见各节电池都在正常工作电压范围内,并且单体之间的差异很小,充电过程中电压偏差小于100mV,满充电压4.2V、电压偏差小于50mV.电流测试部分包括过流检测和短路检测两步。过流检测可在电阻负载与电源回路间串接一电流表,缓慢减小负载,当电流增大到过流值时,看电流表是否指示断流。短路检测可直接短接电池组正负极来观测电流表状态。在确定器件完好,电路焊接无误的前提下,也可直接通过保护板上电源指示灯的状态进行电流测试。
 
实际使用中,考虑到外部干扰可能会引起电池电压不稳定的情况,这样会造成电压极短时间的过压或欠压,从而导致电池保护电路错误判断,因此在保护芯片配有相应的延时逻辑,必要时可在?;ぐ迳咸砑友邮钡缏罚庋行Ы档屯獠扛扇旁斐杀;さ缏肺蠖鞯目赡苄浴S捎诘绯刈椴还ぷ魇?,保护板上各开关器件处于断开状态,故静态损耗几乎为0.当系统工作时,主要损耗为主电路中2个MOS管上的通态损耗,当充电状态下均衡电路工作时,分流支路中电阻热损耗较大,但时间较短,整体动态损耗在电池组正常工作的周期内处于可以接受的水平。
 
经测试,该?;さ缏返纳杓颇芄宦愦绯刈楸;さ男枰;すδ芷肴?,能可靠地进行过充电、过放电的?;ぃ笔迪志獬涞绻δ?。
 
锂电池?;ぐ寰庠砀萦τ玫男枰?,在改变保护芯片型号和串联数,电路中开关器件和能耗元件的功率等级之后,可对任意结构和电压等级的动力锂电池组实现?;ず途洹H绮捎锰ㄍ甯痪Ч镜腇S361A单节锂电池?;ば酒墒迪?组并联、12串磷酸铁锂电池组?;ぐ迳杓频?。
 
锂电池(可充型)之所以需要?;ぃ怯伤旧硖匦跃龆ǖ?。由于锂电池本身的材料决定了它不能被过充、过放、过流、短路及超高温充放电,因此锂电池锂电组件总会跟着一块精致的?;ぐ搴鸵黄缌鞅O掌鞒鱿帧?/div>
 
1、正常状态
 
在正常状态下电路中N1的“CO”与“DO”脚都输出高电压,两个MOSFET都处于导通状态,电池可以自由地进行充电和放电,由于MOSFET的导通阻抗很小,通常小于30毫欧,因此其导通电阻对电路的性能影响很小。
 
此状态下?;さ缏返南牡缌魑?mu;A级,通常小于7μA。
 
2、过充电?;?/div>
 
锂离子电池要求的充电方式为恒流/恒压,在充电初期,为恒流充电,随着充电过程,电压会上升到4.2V(根据正极材料不同,有的电池要求恒压值为4.1V),转为恒压充电,直至电流越来越小。
 
电池在被充电过程中,如果充电器电路失去控制,会使电池电压超过4.2V后继续恒流充电,此时电池电压仍会继续上升,当电池电压被充电至超过4.3V时,电池的化学副反应将加剧,会导致电池损坏或出现安全问题。
 
锂电池?;ぐ寰庠碓诖斜;さ缏返牡绯刂?,当控制IC检测到电池电压达到4.28V(该值由控制IC决定,不同的IC有不同的值)时,其“CO”脚将由高电压转变为 零电压,使T1由导通转为关断,从而切断了充电回路,使充电器无法再对电池进行充电,起到过充电?;ぷ饔?。而此时由于T1自带的体二极管VD1的存在,电 池可以通过该二极管对外部负载进行放电。
 
在控制IC检测到电池电压超过4.28V至发出关断T1信号之间,还有一段延时时间,该延时时间的长短由C2决定,通常设为1秒左右,以避免因干扰而造成误判断。
 
3、过放电?;?/div>
 
电池在对外部负载放电过程中,其电压会随着放电过程逐渐降低,当电池电压降至2.5V时,其容量已被完全放光,此时如果让电池继续对负载放电,将造成电池的永久性损坏。
 
在电池放电过程中,当控制IC检测到电池电压低于2.3V(该值由控制IC决定,不同的IC有不同的值)时,其“DO”脚将由高电压转变为零电压, 使T2由导通转为关断,从而切断了放电回路,使电池无法再对负载进行放电,起到过放电?;ぷ饔谩6耸庇捎赥2自带的体二极管VD2的存在,充电器可以通 过该二极管对电池进行充电。
 
由于在过放电?;ぷ刺碌绯氐缪共荒茉俳档?,因此要求保护电路的消耗电流极小,此时控制IC会进入低功耗状态,整个保护电路耗电会小于0.1μA。 在控制IC检测到电池电压低于2.3V至发出关断T2信号之间,也有一段延时时间,该延时时间的长短由C2决定,通常设为100毫秒左右,以避免因干扰而 造成误判断。
 
4、过电流保护
 
由于锂离子电池的化学特性,电池生产厂家规定了其放电电流最大不能超过2C(C=电池容量/小时),当电池超过2C电流放电时,将会导致电池的永久性损坏或出现安全问题。
 
电池在对负载正常放电过程中,放电电流在经过串联的2个MOSFET时,由于MOSFET的导通阻抗,会在其两端产生一个电压,该电压值 U=I*RDS*2, RDS为单个MOSFET导通阻抗,控制IC上的“V-”脚对该电压值进行检测,若负载因某种原因导致异常,使回路电流增大,当回路电流大到使 U>0.1V(该值由控制IC决定,不同的IC有不同的值)时,其“DO”脚将由高电压转变为零电压,使T2由导通转为关断,从而切断了放电回路, 使回路中电流为零,起到过电流?;ぷ饔?。
 
在控制IC检测到过电流发生至发出关断T2信号之间,也有一段延时时间,该延时时间的长短由C2决定,通常为13毫秒左右,以避免因干扰而造成误判断。
 
在上述控制过程中可知,其过电流检测值大小不仅取决于控制IC的控制值,还取决于MOSFET的导通阻抗,当MOSFET导通阻抗越大时,对同样的控制IC,其过电流保护值越小。
 
5、短路?;?/div>
 
电池在对负载放电过程中,若回路电流大到使U>0.9V(该值由控制IC决定,不同的IC有不同的值)时,控制IC则判断为负载短路,其 “DO”脚将迅速由高电压转变为零电压,使T2由导通转为关断,从而切断放电回路,起到短路保护作用。短路?;さ难邮笔奔浼蹋ǔP∮?微秒。其工作原 理与过电流?;だ嗨?,只是判断方法不同,?;ぱ邮笔奔湟膊灰谎?/div>
 
6 结论
 
本文采用单节锂电池?;ば酒杓剖迪至硕嘟陲绯卮牡绯刈楸;ぐ?,除可完成必要的过电压、欠电压、过电流和短路保护功能外,还可以实现均衡充电功能。仿真和实验结果验证了该方案的可行性,市场使用情况检验了该设计的稳定性。
 
免责声明:本文为转载文章,转载此文目的在于传递更多信息,版权归原作者所有。本文所用视频、图片、文字如涉及作品版权问题,请电话或者邮箱联系小编进行侵删。
 
 
特别推荐
技术文章更多>>
技术白皮书下载更多>>
热门搜索
?

关闭

?

关闭