桃花源qm花论坛(品茶),凤楼阁论坛官网入口网址,一品楼品凤楼论坛最新动态,风楼阁全国信息2024登录入口

你的位置:首页 > 电源管理 > 正文

USB外接电源与锂电池自动切换电路设计,你GET到精髓了吗?

发布时间:2020-12-15 责任编辑:lina

【导读】有部分小伙伴不明白,这个电路为什么MOS管能导通,这里简单描述一下,这个电路的巧妙之处正是应用了MOS管寄生二极管的存在,MOS管未导通之前,S端电压变为VBAT-0.7V,这样S端电压肯定比G端电压高,所以PMOS导通,导通之后,寄生二极管短路,不再起作用。
 
当我们的电路既可以由外部USB电源供电,也可以由锂电池供电时,我们需要进行如下的逻辑设置:
 
1、外部电源供电时,断掉锂电池的供电;
 
2、断开外部供电时,由锂电池供电。
 
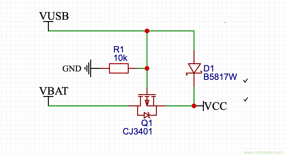
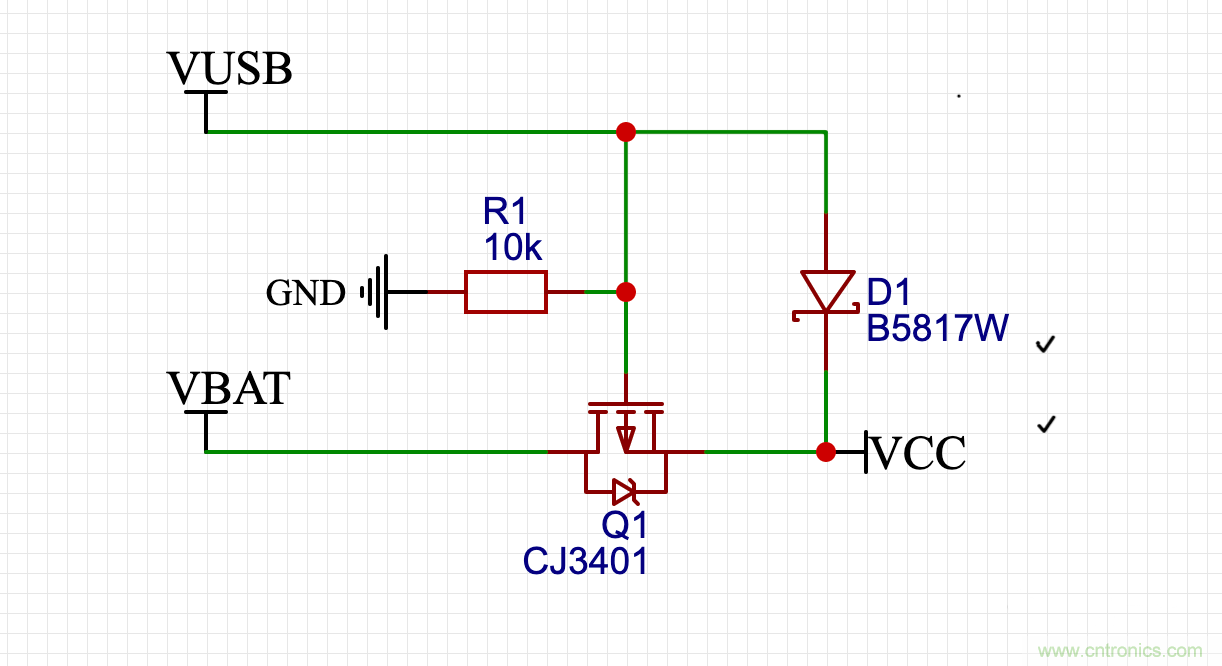
下面是作者在设计电路时所使用的电路:
 
USB外接电源与锂电池自动切换电路设计,你GET到精髓了吗?
 
电路说明
 
当VUSB是USB供电时,MOS管不导通,VCC等于VUSB减去二极管D1的压减;当VUSB断开时,MOS管导通,由VBAT供电,实现自动切换。
 
原理分析
 
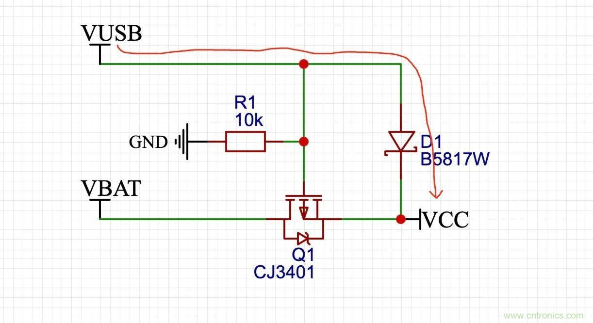
这里以VUSB为5V USB供电,VBAT为4.2V锂电池供电为例分析:
 
1、当VUSB为5V时,PMOS G端电压为5V,PMOS不导通,电压经过D1直接到VCC。
 
USB外接电源与锂电池自动切换电路设计,你GET到精髓了吗?
 
2、VUSB断开之后,PMOS的G端电压由R1下拉到GND,PMOS导通,VCC由VBAT供电。
 
USB外接电源与锂电池自动切换电路设计,你GET到精髓了吗?
 
到这里,有部分小伙伴不明白,这个电路为什么MOS管能导通,这里简单描述一下,这个电路的巧妙之处正是应用了MOS管寄生二极管的存在,MOS管未导通之前,S端电压变为VBAT-0.7V,这样S端电压肯定比G端电压高,所以PMOS导通,导通之后,寄生二极管短路,不再起作用。
 
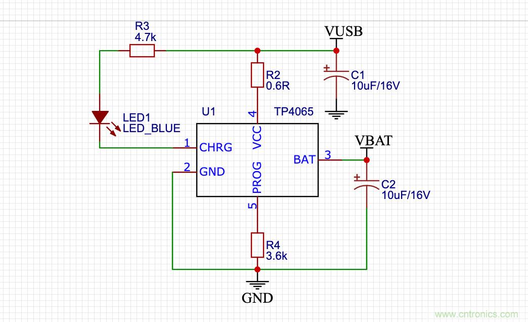
3、实际工作中,我们肯定希望在USB端通电的情况下能给电池充电,这里简单加一个充电电路就可以了,这样,整个电路既可以切断锂电池供电,还可以给锂电池充电。此电路应用于量产电路,大家消化之后测试通过就可以直接用了。
 
USB外接电源与锂电池自动切换电路设计,你GET到精髓了吗?
 
(来源:芯片之家,作者:BENABADJI,整理:晓宇)
 
 
 
免责声明:本文为转载文章,转载此文目的在于传递更多信息,版权归原作者所有。本文所用视频、图片、文字如涉及作品版权问题,请电话或者邮箱联系小编进行侵删。
 
 
推荐阅读:
如何通过参数辨别显示器的好坏?
电容引脚断裂失效的机理和解决方法
谁来守护我们的稳定用电?
2021第十届中国广州国际轨道交通产业展览会
电容解惑篇:电容如何搭配使用?
特别推荐
技术文章更多>>
技术白皮书下载更多>>
热门搜索

关闭

?

关闭