【导读】以太网供电(PoE)是IEEE 802.3af和802.3at标准定义的一种联网功能。PoE使以太网电缆可以通过现有数据连接同时向网络设备供电和传输数据。IEEE 802.3bt标准已于2018年9月27日获得IEEE-SA标准委员会的批准,可通过以太网链路传输更多电力。在这里,我们讨论为何这很重要,以及工程师如何利用这一潜力。
无线网络架构随时可用,为何我们仍在使用有线连接?好吧,无线联接很方便;但建筑物和家庭中已有数百万英里的有线CAT5e电缆,因此有线连接仍在使用中,而且有线比无线(企业网络如大学通常都是有线的)更难被黑客入侵或拦截,且长的有线电缆成本很低。如果您有一幢由砖、石头和金属构成的建筑物,那么在许多情况下都能获得良好的无线信号(5G具有更好的室内覆盖范围,但完全部署还需时日)。如果要接入以太网电缆信号,则必须切入。此外,无线更容易受到其他信号和无线电波的破坏,而有线电缆通常被屏蔽并提供“即插即用”体验,并且具有更好的服务质量(QoS)。
802.3bt系统架构
系统结构使用电源设备(PSE),一种可通过以太网电缆为受电设备(PD)供电的电源控制器。 IEEE 802.3bt标准指出:“PD是消耗功率或请求功率的设备部分,参与PD检测算法。能够成为PD的设备可能具有从备用电源汲取功率的能力。需要从电源接口(PI)供电的PD可能同时从备用电源供电。”典型的PD是一种设备,如IP电话、无线接入点、安防摄像机等,从以太网电缆接收电力。电源接口(PI)是PSE或PD与传输介质之间的机械和电气接口。这是在IEEE802.3bt标准的“PD PI当前定义”第1.4.324节中定义的。
以前的PoE标准仅使用以太网电缆中八根导线中的四根来传输直流电流,IEEE工作组选择对802.3bt使用所有八根导线。IEEE Std 802.3bt-2018修正案2指出:“此修正案使用结构化布线工厂中的所有四对电线,增加了功率传输,从而为终端设备提供了更大的功率。该修正案还降低了终端设备的待机功耗,并增加了一种机制来更好地管理可用功率预算。”
IEEE标准委员会的目标是增加从电源设备(PSE)到受电设备(PD)的电量。提供给PD的这些额定功率水平高达71.3 W(90W来自PSE),同时大大降低了PD睡眠时所需的待机功耗。
自动分类特性
IEEE 802.3bt标准的第145.8.8.2节对称为“自动分类”的物理层分类进行了可选扩展。启用此功能后,PSE会确定所连接的PD设备消耗的实际最大功率。自动分类(Autoclass)仅针对单特征(single signature)PD定义(有关单特征定义,请参阅下一节)。
当PSE实施Autoclass时,在POWER_ON且同时pd_autoclass为TRUE时测量PAutoclass。请参阅本文标题为“一个802.2bt最坏情况的示例”的部分,显示发送给PD的功率未达到所需满功率的情况。如果启用自动分类功能,则可以纠正这种情况。有关更多详细信息,请参见Embedded Computing Design刊登的文章“通过自动分类优化PoE输出功率”。
单特征 / 双特征
IEEE 802.3bt提供两种新的PD拓扑,分别称为单特征和双特征。单特征PD在两个线对之间具有相同的分类、维持功率特征(MPS)和检测特征。双特征PD在两个线对之间具有独立不同的特征。802.3bt标准通过新添加的连接检查(Connection Check)使区分功能能来识别单特征或双特征PD连接之间的差异。
双特征PD将需要两个并行的PD接口,因为在此拓扑中需要两个不同的线对集。每个PSE的电力在每个PD接口之后汇集。这是个成本更高的方案。设计人员可能会选择成本低一半的单特征方案??悸蔷哂兴靥卣鞯募嗍由阆窕渲幸桓鱿叨杂肷阆窕嗔?,另一个线对与加热器或云台 / 变焦电机相连。
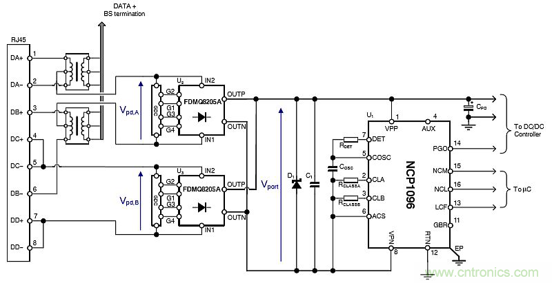
对于来自PSE的每个数据对,PD端通常也需要一个变压器(对于GB以太网,请参见图1,其中Vpd,B可能是10 / 100Base-T),一个有源桥式整流器,一个802.3bt PD接口控制器和一个DC - DC转换器。肖特基二极管、电阻器和电容器也可理解为PD附加组件的可能部分。

图1 802.3bt PD端应用电路图,安森美半导体的FDMQ8205A桥式整流器和NCP1096 PoE-PD接口控制器(图片由安森美半导体提供)
图2显示,Type 4,Class 8可能消耗的最大功率为71.3W。PSE最低电压为52 V,最差的支持通道电阻为6.25 ohm,1.73 A的电流将流经电缆。

图2 最坏情况下的通道为6.25欧姆,负载的恒定功率为71.3W(Class 8)。每条导线1.73A或0.433是可在兼容系统中流动的最高额定电流(图片由参考文献2提供)
PD端的潜在问题以及设计人员可能的方案 / 缓解措施
IEEE 802.3bt标准指出“PD在与电缆的物理连接点指定。未指定特性如电压校正电路、电源效率低下造成的损耗,内部电路与外部接地之间的分离或PI连接器之后电路引起的其他特性等。除非特别说明,否则PD定义的限制指定在PI上,而不是在PD内部的任何点上。
以下是设计人员应该考虑的一些领域,以建立一个真正强固的设计架构:
1)注意由于PSE和PD之间的通道中的其他设备(二极管,变压器等)引起的电流不平衡(请参见图3)。只要设计人员意识到这种不平衡,就可以采用创造性的方法来减轻这种不平衡。这将取决于设计架构。一些可靠的规则是使用良好的接地平面以及承载大电流的宽接地回路。
2)以太网电缆中的线对线间电流不平衡:这里的问题是电缆供应商很少测试或给设计人员提供线对线不平衡规范,他们通常只指定线对内的不平衡。

图3 PD电流不平衡验证电路(图片由参考文献1提供)
3)当心电缆发热:通?;嵊写罅康缋路⑷?,但设计人员需要保持温升控制。IEEE工作组设定限值应小于10摄氏度的温升。他们采用300 mA电流流过所有电缆导线,就像在不失衡的情况下,为每100 m电缆的末端传送51 W功率。设计人员可以尝试一些方案,例如使用较低电阻的电缆来减少I2R损耗,在每个线束中使用较少的电缆或仅在电缆束中进行部分供电。
确定任何给定电缆的功耗(发热)的正确方法是使用恒定功率吸收器作为负载,并使用电压源作为输入电源2。
一些电缆发热研究会测试2.0 A时的电缆束。因此,如果使用24AWG电缆,则电缆功率密度将为164 mW / m。功率密度是每单位长度电缆消耗的功率,因此:
164 mW / m =((2.0A)2x 4.09 ohms)/100m)
Rch基于24 AWG固态铜在20oC的电阻率

图4 通道是24 AWG UTP,负载是恒定的2.0A(图片由参考文献2提供)
4)输送到PD的功率(PD是恒定功率负载)与PSE功率输出之间存在非线性关系。PD的功率需求各不相同。PD需要更多的电流意味着电缆中的压降更高,并有IR损耗。PD获得的电压低于所需电压,因此需要更多电流。事实证明,在较低电流下使用较高的PD电压可稳定此效果。为安全起见,请将PSE电压限制为不超过57 V。
测试PD
如果制造商有演示板或参考设计,请始终将其用于您的应用。这些板是使用适当的布线和接地技术精心创建的,以提供最佳的架构性能。通??梢源又圃焐檀竦霉ひ盏腉erber文件。请在设计中使用它们。这些方法将免去对最终设计进行大量测试。
对于设计的生产测试以及在实际系统中的测试,有一些很好的方案,如Reach Technology的PoE5 100 W PoE测试仪或Reach Technology的RT-PoE5 IEEE 802.3bt以太网供电PSE生产测试仪。新罕布什尔大学互操作性实验室是唯一用于测试PoE认证的第三方测试机构。Sifos Technologies拥有用于IEEE 802.3bt PoE的新的紧凑的PowerSync分析仪,将有助于进行4线对测试。以上方案将有助于确保强固的系统。
总结
本文旨在介绍POE和IEEE802.3bt。希望读者能了解PD和PSE的定义,以及它们在提供适当信号和功率传输方面的优势和局限性,并更好地理解该标准及其在PoE系统中的改进能力。
本文的重点正如本文所强调的,IEEE 802.3bt标准支持设计人员向PD提供更高的功率以及更多通用的能源选择。
本文还提供了为什么在无线世界中进行有线连接可以增强安全性、提高可预测性和可靠性的原因。广泛的现有有线基础设施已部署到位,其环境干扰远低于无线环境,系统成本更低且QoS更高。
本文还向读者介绍了设计802.3bt PD时要考虑的一些重要点,以避免潜在的缺陷,从而使最终设计的系统稳定可靠。
最后,为了更好地设计802.3bt PD,向设计人员演示了适当的测试方法,并提供了链接和参考文献。
参考文献
1 IEEE Standard for Ethernet Amendment 2: Physical Layer and Management Parameters for Power over Ethernet over 4 pairs, IEEE Standards Association, IEEE Computer Society, IEEE Std 802.3bt™-2018 (Amendment to IEEE Std 802.3™-2018 as amended by IEEE Std 802.3cb™-2018)
2 Practical PoE Tutorial, Chris DiMinico, MC Communications/Panduit; Chad Jones, Cisco Systems; Ron Nordin, Panduit; Lennart Yseboodt, Philips Lighting, IEEE802.org, Berlin, Germany 2017
推荐阅读:



