【导读】高分辨率数模转换器(DAC)的常见用途之一是提供可控精密电压。分辨率高达20位、精度达1 ppm且具有合理速率的DAC的应用范围包括医疗MRI系统中的梯度线圈控制、测试和计量中的精密直流源、质谱测定和气谱分析中的精密定点和位置控制以及科学应用中的光束检测。
随着时间的推移,半导体处理和片内校准技术的发展,关于精密集成电路DAC的定义也不断变化。高精度12 位DAC一度被认为遥不可及;近年来,16 位精度已日益在精密医学、仪器仪表、测试和计量应用中得到广泛运用;在未来,控制系统和仪器仪表系统甚至需要更高的分辨率和精度。
高精密应用目前要求18/20位、1 ppm精度数模转换器,以前只有笨重、昂贵、慢速的Kelvin-Varley分压器才能达到这一性能水平—属于标准实验室的专利,几乎不适用于现实仪器仪表系统。针对这类要求且采用IC DAC组件,更便利的半导体1 ppm 精度解决方案已推出数年,但此类复杂系统需要使用多种器件,需要不断进行校准,还需十分谨慎才可取得理想精度,而且体积大、成本高(见附录)。长久以来,精密仪器仪表市场都需要一种更简单,具有成本优势,无需校准或持续监控,简单易用,而且提供保证性能规格的DAC。目前,从16 位和18 位单芯片转换器(如DAC)自然升级已成为可能。
AD5791 1 ppm DAC
半导体处理技术、DAC架构设计和快速片内校准技术的发展使稳定、建立时间短的高线性度数模转换器成为可能。这种转换器可提供高优于1 ppm的相对精度、0.05 ppm/°C温度漂移、0.1 ppm p-p噪声、优于1 ppm的长期稳定性和1MHz吞吐量。这类小型单芯片器件保证性能规格,无需校准且简单易用。AD5791及其配套基准电压源和输出缓冲的典型功能框图如图1所示。

图1:AD5791典型工作框图。
AD5791是一款单芯片、20 位、电压输出数模转换器,具有额定的1 LSB(最低有效位)积分非线性度(INL)和微分非线性度(DNL),是业界首款单芯片1 ppm 精度的数模转换器(1 LSB@20位为220分之一 =1,048,576分之一 = 1 ppm)。该器件设计用于高精密仪器仪表以及测试和计量系统,与其他解决方案相比,其整体性能有较大提升,具有更高的精度、体积更小、成本更低,使以前不具经济可行性的仪器仪表应用成为可能。
其设计(如图2所示)采用精密电压模式R-2R架构,利用了最新的薄膜电阻匹配技术,并通过片内校准例程来实现1 ppm精度。由于AD5791采用工厂校准模式,因而运行时无需校准程序,其延迟不超过100 ns,可用于波形生成应用及快速控制环路。

图2:DAC梯形结构。
AD5791不但提供出色的线性度,而且可具有9 nV/Hz噪声密度、0.1 Hz至10 Hz频带内0.6 μV峰峰值噪声、0.05 ppm/°C温度漂移,且其1000小时长期稳定性优于0.1 ppm。
作为一种高电压器件,采用双电源供电,最高±16.5 V。输出电压范围由正负基准电压VREFP 和VREFN决定,提供了灵活的输出范围选择。
AD5791 所用精密架构要求使用高性能外置放大器来缓冲来自3.4 k? DAC电阻的基准源,为基准输入引脚的加载感应提供方便,以确保AD5791的1 ppm线性度。AD5791需要一个输出缓冲来驱动负载,以减轻3.4 k?输出阻抗的负担——除非驱动的是一个极高阻抗、低电容负载——或者衰减处于容限之内并可预测。
由于放大器为外置型,可根据噪声、温度漂移和速度的优化需要进行选择——并可调整比例因子——具体视应用需要而定。对于基准缓冲,建议采用AD8676 双通道放大器,其具有低噪声、低失调误差、低失调误差漂移和低输入偏置电流的特点。基准缓冲的输入偏置电流特性非常重要,因为过大的偏置电流会降低直流线性度。积分非线性度的降低(单位:ppm)为输入偏置电流的函数,一般表示为:

其中,IBIAS 单位为 nA; VREFP 和 VREFN 的单位均为伏特。例如,对于±10 V的基准输入范围,100 nA的输入偏置电流将使INL提高0.05 ppm。
输出缓冲的主要要求与基准缓冲相似——唯一例外是偏置电流,因为它不影响AD5791的线性度。但失调电压和输入偏置电流可能会影响到输出失调电压。为了维持直流精度,建议将AD8675 用作输出缓冲。高吞吐量应用要求使用较高压摆率的快速输出缓冲放大器。
表1 列出了少数适用精密放大器的关键技术规格。

AD5791具有设计时间更短、设计风险更小、成本更低、电路板尺寸更小、可靠性更高和保证性能规格的特点。
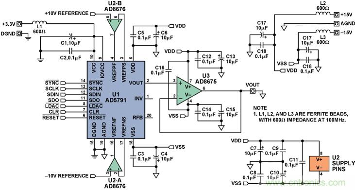
图3是一种电路示意图,其中以AD5791 (U1)作为精密数控1 ppm电压源,电压范围为±10V,增量为20 μV;以AD8676 (U2)作为基准缓冲;以AD8675 (U3)作为输出缓冲。绝对精度取决于外置10 V基准电压源的选择。

图3:采用AD5791数模转换器的1 ppm精度系统。
性能测量
该电路的重要指标是积分非线性度、微分非线性度和0.1 Hz至10 Hz峰峰值噪声。图4显示,典型INL处于±0.6 LSB之内。

图4:积分非线性度坐标图。
图5所示典型DNL为±0.5 LSB;在整个位跃迁范围内,输出均可保证单调性。

图5:微分非线性度坐标图。
0.1 Hz至10 Hz带宽内的峰峰值噪声约为700 nV,如图6所示。

图6:低频噪声。
AD5791仅仅是个开始:
1 ppm电路的复杂性
尽管AD5791一类的精密次 1 ppm元件已上市,但构建1 ppm系统并非易事,不能草率对待。必须全面考虑在这个精度级别出现的误差源。1 ppm 精度电路中的主要误差源为噪声、温度漂移、热电电压和物理应力。应遵循精密电路的构建技术,以尽量降低此类误差在整个电路中的耦合和传播效应,避免产生外部干扰。下面将简要总结这些考虑因素。更多详情请参阅参考文献。
噪声
工作于1 ppm分辨率和精度时,必须将噪声降至最低水平。AD5791的噪声频谱密度为9 nV/Hz,主要源于3.4 k? DAC电阻的约翰逊噪声。为了尽量避免增加系统噪声,必须将所有外设的噪声贡献降至最低。电阻值应低于DAC电阻,以确保其约翰逊噪声贡献不会大幅提高方和根总体噪声水平。AD8676基准缓冲和AD8675输出缓冲额定噪声密度为2.8 nV/Hz,远远低于DAC的噪声贡献。
通过简单的R-C滤波器,即可相对简单地消除高频噪声,但0.1 Hz至10 Hz范围内的1/f噪声却很难在不影响直流精度的情况下滤除。降低1/f噪声最有效的方法是避免其进入电路之中。AD5791在0.1 Hz至10 Hz带宽下产生约0.6 μV峰峰值噪声,远低于1 LSB(输出范围为±10 V时,1 LSB = 19 μV)。在整个电路中,1/f最大噪声的目标值应为0.1 LSB或2 μV左右,通过选择合适的元件即可达到此目标。电路中的放大器产生0.1 μV峰峰值1/f噪声; 信号链中的三个放大器在电路输出端共产生约0.2 μV峰峰值噪声。加上来自AD5791的0.6 μV峰峰值噪声,预计总1/f噪声约为0.8 μV峰峰值, 该值与图5所示测量值紧密相关。这为可能增加的其他电路(如放大器、电阻和基准电压源)等留出了充足的余量。
除随机噪声以外,还须避免由辐射、传导和感应电干扰导致的误差。必须采用屏蔽、防护、谨慎接地、正确的印刷电路板布线等技术。
温度漂移
与所有精密电路一样,所有元件的温度漂移是主要误差源之一。减少漂移的关键是选择次 1 ppm温度系数的重要元件。AD5791具有极低的温度系数,为0.05 ppm/°C。AD8676基准缓冲的漂移系数为0.6 μV/°C,总共会向电路中增0.03 ppm/°C的增益漂移;AD8675输出缓冲会再贡献0.03 ppm/°C的输出漂移;相加后为0.11 ppm/°C。缩放和增益电路中应使用低漂移、热匹配电阻网络。建议使用Vishay体金属薄膜分压器电阻系列300144Z和300145,其电阻跟踪温度系数为0.1 ppm/°C。
热电电压
热电电压是Seebeck效应造成的结果:相异金属结处产生与温度有关的电压。根据结处的金属元件,结果产生的电压位于0.2 μV/°C至1 mV/°C之间。最好的情况是铜铜结,产生的热电EMF不到0.2 μV/°C。在最糟糕的情况下,铜铜氧化物结可产生最大1 mV/°C的热电电压。对小幅温度波动的这种灵敏度意味着,附近的耗能元件或跨越印刷电路板(PCB)的低速气流可能产生不同的温度梯度,结果产生不同的热电电压,而这种电压又表现为与低频1/f 噪声相似的低频漂移??赏ü低持械南嘁旖岷?或消除热梯度来避免热电电压。虽然消除相异金属结几乎不可能——IC封装、PCB电路、布线和连接器中存在多种不同的金属——但使所有连接均保持整洁,消除氧化物,这种方法可以有效地减少热电电压。屏蔽电路使其不受气流影响,是一种有效的热电电压稳定方法,而且具有电屏蔽的增值作用。图7展示了开放式电路与封闭式电路在电压漂移上的差异。

图7:开放式系统和封闭式系统的电压漂移与时间关系。
为了消除热电电压,可在电路中增加补偿结,但必须进行大量的试验和重复测试,以确保插入结配对正确、位置无误。截至目前,最高效的方法是减少信号路径中的元件数,稳定局部温度和环境温度,从而减少电路中的结。
物理应力
高精模拟半导体器件对其封装承受的应力非常敏感。封装中的应力消除填充物具有一定的作用,但无法补偿因PCB变形等局部应力源在封装上直接产生的压力带来的较大应力。印刷电路板越大,封装可能承受的应力越大,因此即使在小型电路板上也应安装敏感电路——通过柔性或非刚性连接器与大系统相连。如果必须使用较大电路板,则应在敏感元件周围,在元件两面或(最好)三面割些应力消除切口,可极大地减少因电路板弯曲给元件带来的应力。
长期稳定性
在考虑噪声和温度漂移的基础上,还需考虑长期稳定性。精密模拟IC虽然非常稳定,但确实会发生长期老化变化。AD5791在125°C的长期稳定性一般好于0.1 ppm/1000 小时。虽然老化不具累积性质,但遵循平方根规则(若某个器件的老化速度为1 ppm/1000 小时,为2 ppm/2000 小时,为3 ppm/3000 小时等等)。一般地,温度每降低25°C,时间就会延长10倍;因此,当工作温度为85°C时,在10000小时的期间(约60星期),预计老化为0.1 ppm。以此外推,在10年期间,预计老化为0.32 ppm。即是说,当工作温度为85°C时,在10年期间,数据手册直流规格可能漂移0.32 ppm。
电路构建和布局
在注重精度的电路中,精心考虑电源和接地回路布局有助于确保达到额定性能。在设计PCB时,应采用模拟部分与数字部分相分离的设计,并限制在电路板的不同区域内。如果DAC所在系统中有多个器件要求模数接地连接,则只能在一个点上进行连接。星形接地点尽可能靠近该器件。必须采用足够大的10 μF电源旁路电容,与每个电源引脚上的0.1 μF电容并联,并且尽可能靠近封装,最好是正对着该器件。10 μF电容应为钽珠型电容。0.1 μF电容必须具有低有效串联电阻(ESR)和低有效串联电感(ESL),如高频时提供低阻抗接地路径的普通多层陶瓷型电容,以便处理内部逻辑开关所引起的瞬态电流。各电源线路上若串联一个铁氧体磁珠,则可进一步防止高频噪声通过器件。
电源走线必须尽可能宽,以提供低阻抗路径,并减小电源线路上的毛刺效应。利用数字地将快速开关信号(如时钟)屏蔽起来,以避免向电路板上的其他器件辐射噪声,并且不得靠近基准输入,也不得置于封装之下?;际淙肷系脑肷匦虢抵磷畹?,因为这种噪声会被耦合至DAC输出。避免数字信号与模拟信号交叉,电路板相反两侧上的走线应彼此垂直,以减小电路板的馈通效应。
基准电压源
维持整个电路性能的是外部基准电压源,其噪声和温度系数直接影响系统的绝对精度。为了充分发挥1 ppm AD5791数模转换器的性能,基准元件和关联元件应具有与DAC不相上下的温度漂移和噪声规格。虽然离温度漂移为0.05 ppm/°C的基准电压源仍相去甚远,但0.1 Hz 至10 Hz范围噪声低于1 μV p-p的1 ppm/°C和2 ppm/°C基准电压源确实存在。
结论
随着精密仪器仪表以及测试和计量应用对精度的要求不断提高,人们正在开发精度更高的元件,以满足这些需求。此类器件具有1 ppm级精度规格,用户无需进一步校准,而且简单易用。然而,在设计这一精度级别的电路时,必须考虑多种现实环境因素和设计相关因素。精密电路性能的成功与否取决于对这些因素的考虑和理解是否到位,取决于选择正确的元件。
参考电路
(有关全部ADI元件的详细信息,请访问 www.analog.com.)
1. "The Long Term Stability of Precision Analog ICs, or How to Age Gracefully and Avoid Sudden Death." Analog Devices. Rarely Asked Questions.
http://www.analog.com/en/analog-dialogue/raqs/2016/03/09/14/49/raq-issue-15.html.
2. Low Level Measurements Handbook. 6th Edition. Keithley. 2004.
http://www.tek.com/document/primer/low-level-measurements-handbook-precision-dc-current-voltage-and-resistance-measurem.
3. MT-031, Grounding Data Converters and Solving the Mystery of "AGND" and "DGND."
http://www.analog.com/static/imported-files/tutorials/MT-031.pdf.
附录
图8所示为一种典型的现代1 ppm DAC解决方案的功能框图。电路核心由两个16 位数模转换器构成——一个主DAC和一个辅助DAC——其输出经缩放和组合后产生更高的分辨率。主DAC输出与经衰减的辅助DAC输出相加,使辅助DAC填补主DAC LSB步长之间的分辨率间隙。

图8. 分立1 ppm DAC解决方案。
组合后的DAC输出需要为单调性,但线性度无需极高,因为高性能是通过精密模数转换器的恒定电压反馈取得的,该转换器校正固有的元件误差;电路精度受ADC的限制而不受限于DAC。然而,由于恒定电压反馈的要求以及不可避免的环路延迟,这种解决方案速度较慢,建立时间达数秒。
尽管这种电路能够并且经努力可以取得1 ppm的精度,但设计难度较大,很可能需要重复设计多次,而且需要通过软件引擎和精密ADC来实现目标精度。为了保证1 ppm的精度,ADC还需进行校准,因为目前市场上还没有保证1 ppm线性度的ADC。图8所示简图只是概念的展示,真实的电路要复杂得多,涉及多个增益、衰减和求和级,包括多个元件。同时还需要复杂的数字电路,以方便DAC与ADC之间的接口,更不用说用于误差校正的软件了。
推荐阅读:




