【导读】数据中心和电信电源系统设计发生了很大变化。主要应用制造商都在用更高效的非隔离式高密度降压型稳压器取代复杂且昂贵的隔离式 48 V/54 V 降压型转换器 (图 1)。在稳压器的总线转换器中无需隔离,这是因为上游 48 V 或 54 V 输入已经与危险的交流电源进行了隔离。

图 1.传统的电信板电源系统架构带有隔离式总线转换器。在 48 V 已经与交流电源隔离的系统中,无需使用隔离式总线转换器。使用非隔离混合式转换器取代隔离式转换器可显著简化设计、降低成本和电路板空间要求。
对于高输入/输出电压应用 (48 V 至 12 V),传统降压型转换器所需元件通常尺寸更大,因此并非理想的解决方案。也就是说,降压型转换器必须在低开关频率 (例如,100 kHz 至 200 kHz) 下工作,以便在高输入/输出电压下实现高效率。降压型转换器的功率密度受到无源元件尺寸的限制,特别是电感尺寸的限制。可以通过增加开关频率来减小电感尺寸,但是因开关切换引起的损耗会降低转换器效率,并会导致不可接受的热应力。
与基于电感的传统降压型转换器相比,开关式电容转换器 (电荷泵) 可显著提高效率并缩小解决方案尺寸。在电荷泵中,采用飞跨电容代替电感以存储能量并将其从输入端传递到输出端。电容的能量密度远高于电感,因此与降压型稳压器相比,可将功率密度提高 10 倍。但是,电荷泵是分数型转换器 (它们不能调节输出电压) 并且无法扩展以适用于高电流应用。
基于 LTC7821 的混合式转换器兼具传统降压型转换器和电荷泵的优点:输出电压调节、可扩展性、高效率和高密度?;旌鲜阶黄魍ü栈房刂贫允涑龅缪菇械鹘冢拖窠笛剐妥黄饕谎?。通过峰值电流模式控制,可以轻松地将混合式转换器扩展到更高的电流水平 (例如,从 48 V 至 12 V/25 A 的单相设计扩展到 48 V 至 12 V/100 A 的 4 相设计)。
混合式转换器中的所有开关管在稳态工作时都只承受一半的输入电压,因此能够使用低额定电压的 MOSFET 以实现高效率?;旌鲜阶黄饕蚩厍谢灰鸬乃鸷牡陀诖车慕笛剐妥黄?,从而可实现高频开关。
在典型的 48 V 至 12 V/25 A 应用中,LTC7821 在 500 kHz 开关频率时可实现超过 97% 的满载效率。要使用传统的降压型控制器达到相同的效率,必须以三分之一的频率运行,因而导致解决方案的尺寸大很多。更高的开关频率允许使用更小的电感,从而使瞬态响应更快并且解决方案尺寸更小 (图 2)。

图 2.传统非隔离式降压型转换器和混合式转换器的尺寸对比(48 V 至 12 V/20 A)。
LTC7821 是一款峰值电流模式的混合式转换器控制器,提供非隔离式高效率、高密度降压型转换器完整解决方案所需的功能,适合用作数据中心和电信系统的中间总线转换器。LTC7821 的主要特性包括:
● 宽 VIN 范围:10 V 至 72 V (80 V 绝对最大值)
● 可锁相的固定频率:200 kHz 至 1.5 MHz
● 集成式四路 5 V N 沟道 MOSFET 驱动器
● RSENSE 或 DCR 电流检测
● 可编程 CCM、DCM 或 Burst Mode® 工作
● CLKOUT 引脚用于多相操作
● 短路?;?/div>
● EXTVCC 输入以提高效率
● 单调性的输出电压启动
● 32 引脚 (5 mm × 5 mm) QFN 封装
48 V 至 12 V/25 A 混合式转换器具有 640 W/IN3 的功率密度
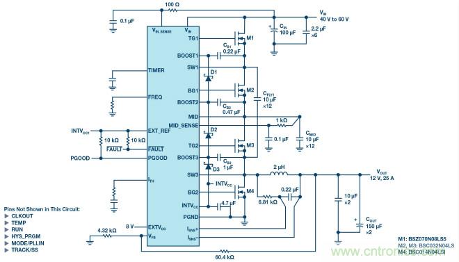
图 3 显示了一个采用 LTC7821、开关频率为 400 kHz 的 300 W 混合式转换器。输入电压范围为 40 V 至 60 V,输出电压为 12 V,最大负载为 25 A。飞跨电容 CFLY 和 CMID 均使用 12 个 10 µF (1210 尺寸) 陶瓷电容。因为开关频率高且电感在开关节点处仅承受一半的 VIN (伏秒值小),所以可以使用相对较小尺寸的 2 µH 电感 (SER2011-202ML,0.75 英寸 × 0.73 英寸)。如图 4 所示,解决方案的尺寸大约为 1.45 英寸 × 0.77 英寸,功率密度大约为 640 W/in3。

图 3.采用 LTC7821 的 48 V 至 12 V/25 A 混合式转换器。

图 4.一个完整的总线转换器使用电路板的正反面进行布局,仅需使用电路板正面 2.7 cm2 的面积。
因为背面三个开关始终只接收到一半的输入电压,所以可使用 40 V 额定电压的 FET。最上面的开关采用一个 80 V 额定电压的 FET,因为在启动期间 CFLY 和 CMID 预充电开始时 (无开关),它接收到的是输入电压。在稳态操作期间,所有四个开关都只接收到一半的输入电压。因此,与所有开关都接收到全部输入电压的降压型转换器相比,混合式转换器的开关损耗要小得多。图 5 显示了设计效率。峰值效率为 97.6%,满载效率为 97.2%。由于其效率高 (功率损耗低),热性能非常出色,如图 6 热成像图所示。在 23°C 的环境温度和没有强制风冷的情况下,其热点温度为 92°C。

图 5.在 48 V 输入、12 V 输出和 400 kHz fSW 下的效率。
LTC7821 采用独特的 CFLY 和 CMID 预平衡技术,可防止启动期间的输入浪涌电流。在初始上电期间,测量飞跨电容 CFLY 和 CMID 两端的电压。如果这些电压中有任何一个不是 VIN / 2,则允许对 TIMER 电容进行充电。当 TIMER 电容的电压达到 0.5 V 时,内部电流源开启以使 CFLY 电压达到 VIN / 2。在 CFLY 电压达到 VIN / 2 之后,将 CMID 充电至 VIN / 2。在此期间,TRACK/SS 引脚被拉低,所有外部 MOSFET 都被关断。如果在 TIMER 电容电压达到 1.2 V 之前,CFLY 和 CMID 两端的电压已达到 VIN / 2,则释放 TRACK/SS,正常软启动开始。图 7 显示了这一预平衡周期,图 8 显示了在 48 V 输入、12 V/25 A 输出时的 VOUT 软启动。

图 6.图 2 中混合式转换器解决方案的热成像图。

图 7.LTC7821 启动时的预平衡周期避免了高浪涌电流。

图 8.48 V 输入、12 V/25 A 输出时 LTC7821 启动 (无高浪涌电流)。

图 9.2 相设计的 LTC7821 关键信号连接。
1.2 kW 多相混合式转换器
LTC7821 易于扩展,因此非常适合高电流应用,例如电信和数据中心的应用。图 9 显示了使用多个 LTC7821 的 2 相混合式转换器的关键信号连接。将一个 LTC7821 的 PLLIN 引脚和另一个 LTC7821 的 CLKOUT 引脚连接在一起,使 PWM 信号同步。
对于两相以上设计,将 PLLIN 引脚和 CLKOUT 引脚以菊花链方式连接。由于 CLKOUT 引脚上的时钟输出与 LTC7821 的主时钟呈 180°反相,所以偶数相位之间彼此同相,而奇数相位与偶数相位之间彼此反相。
图 10 显示了一个 4 相 1.2 kW 混合式转换器。每相功率级与图 3 中的单相设计相同。输入电压范围为 40 V 至 60 V,输出为 12 V,最大负载为 100 A。其峰值效率为 97.5%,满载效率为 97.1%,如图 11 所示。其热性能如图 12 所示。在 23°C 的环境温度和 200 LFM 强制风冷的情况下,其热点为 81°C。该设计采用了电感 DCR 检测。如图 13 所示,4 个相位间的均流非常平衡。

图 10.采用四个 LTC7821 的 4 相 1.2 kW 混合式转换器。

图 11.4 相 1.2 kW 设计的效率。

图 12.图 9 所示多相转换器的热成像图。

图 13.图 9 所示多相转换器的均流。
结论
LTC7821 是一款峰值电流模式的混合式转换器控制器,能够以创新的方式实现数据中心和电信系统的中间总线转换器简化解决方案。混合式转换器中的所有开关都只会接收到一半输入电压,从而显著降低了高输入/输出电压应用中的开关相关损耗。因此,混合式转换器支持的开关频率可高出降压型转换器 2 至 3 倍,且不影响效率。混合式转换器可轻松扩展,以支持更高电流应用。较低的整体成本和易扩展性使混合式转换器比传统的隔离式总线转换器更胜一筹。
作者简介
Ya Liu 是 ADI 公司电源产品应用部门的一名高级应用工程师,工作地点位于美国加利福尼亚州米尔皮塔斯。目前,他主要为开关电容转换器和混合转换器提供应用支持。他还为众多 PSM 控制器和模拟降压型控制器提供支持。Ya 拥有浙江大学 (位于中国杭州) 电气工程学士学位以及弗吉尼亚理工学院暨州立大学 (简称弗吉尼亚理工大学,位于布莱克斯堡) 电气工程硕士学位。他拥有 2 项中国专利和 3 项美国专利。联系方式:ya.liu@analog.com。
Jian Li 于 2004 年获得中国清华大学控制理论与控制工程硕士学位,并于 2009 年获得美国弗吉尼亚理工大学电力电子学博士学位。目前,他是 ADI 公司电源产品应用工程经理。他拥有 9 项美国专利,并发表了 20 多篇学报和会议论文。联系方式:jian.li@analog.com。
San-Hwa Chee 是电源产品部门的一名设计专家。多年来,他在凌力尔特公司 (现为 ADI 公司的一部分) 设计推出了众多产品。San-Hwa 在其职业生涯中获得多项专利。联系方式:san-hwa.chee@analog.com。
Marvin Macairan 目前是 ADI 公司 Power by Linear™ 应用部门的助理应用工程师。他负责为应用工程师提供支持并优化突出 ADI 电源产品的演示板。他拥有位于圣路易斯奥比斯波的加州州立理工大学电气工程硕士学位。联系方式:marvin.macairan@analog.com。
推荐阅读:




