【导读】接地负载用的双向电流源结构总是较为复杂。图1所示的改良型Howland电流泵是实现该功能最常用的选择。Howland要求使用仔细匹配的电阻或电阻网络。也可以使用精密差分放大器,但为实现所需性能,可能仍需要进行一些调整。

图1:经典的改良型Howland用于双向电流输出至接地负载。该电路要求进行严格的元件值选择和匹配,以实现高的精确度和性能。
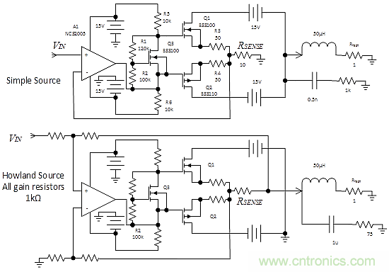
图2所示电路(本文中我们称其为简单电流源)只需一个精密电阻就可实现相同功能。诚如第一段中指出的那样,复杂性总是存在的,此处需要增加一个容易获得且成本较低的隔离式双电源。

图2:通过浮动输出级的电源,这个简单电流源电路利用单个电阻就能实现精确度。隔离式双输出DC-DC转换器有众多不同功率的型号,通过访问分销商网站可以很容易地查到。
图2所示电路描述了在输出端使用简单的MOSFET(如果愿意,可使用双极)缓冲器的运算放大器。我们可以从接地电阻的MOSFET源获得反馈。你会发现,这与用于提供电流源的经典单向运算放大器/MOSFET组合类似。唯一复杂的就是需要在MOSFET漏极上实现电源浮动,同时从电源的中心抽头获得输出。运算放大器在单位增益配置中使用时,增益精确度大体上是单电流检测电阻的函数(尽管在精确度方程中增加了两个电阻,但仍可获得增益)。
除了精确度优势之外,该电路还具有更好的频率响应和感性负载,因为负载并不在反馈回路中,这与Howland电路是不同的。输出MOSFET单向传输功能可隔离回路与负载,至少在超过动态范围之前如此。相比之下,改良型Howland要求利用感性负载进行大量补偿,而且带宽会同时减少。
注意,图2的简化电路缺乏MOSFET的A/B类偏置。对DC或低频应用来说,这可能并不是问题。图3中所测试的实际电路包含增加一个MOSFET和两个电阻进行A/B类偏置的VGS倍增器配置,以消除交越失真,因为还要用它测试瞬态响应。

图3:用于测试接地负载电流源的实际电路。该电路采用VGS倍增器Q3提供高频瞬态响应测试所需的A/B类偏置。Q1和Q2上的50?电源电阻可消除快速转换中的MOSFET振铃。
图3中的回路进行了精确度测试,然而Howland并未进行精确度检查,因为它要求使用6个非常严谨的元件值。我们可以这样说,任何一个电路最后都能够提供高精确度,但是利用本文所述的电流源可大大简化任务。
测试结果
对Howland进行精确度测试可能并不公平,因为Howland精确度是与付出的努力相关的。这就是简单电流源所解决的问题。我们可以这样说,两种电路最后都能够提供高精确度,但是利用简单电流源可大大简化任务。
用一个精度为0.1%的电阻RSENSE进行精确度测试,测试结果用输出电流误差图表示。测试的目标在于评估输出电流范围为+/-10mA时的性能。图4绘出了输出电流误差与输入电压的关系图。

图4:图3所示电路的输出误差(电流范围为±10mA)。
为显示驱动感性负载时该电路的优势,我们将其与Howland进行比较,两个电路均驱动一个50µH电感。图5的原理图说明了如何将简单电流源重新配置为Howland电流源。在两个电路中,我们用与50µH电感串联的1?无感电阻来观察输出电流。

图5:测试电路以比较简单电流源(上)与Howland(下)的动态响应。通过RTEST观察输出信号。
两个电路出于不同原因都要求使用通过电感的补偿网络。就简单电流源来说,输出电容和负载电感需要使用一个缓冲器来控制振铃。Howland也存在振铃,大部分是由反馈回路中的电感所致。利用方波输入,我们根据经验执行了输入补偿。在两个电路中,我们开始使用通过电感的电阻,并减小阻值,直至过冲和振铃消除。然后,采用一个电容,并降低电容值,直至过冲和振铃开始显示备份。
频率要尽可能高,为获得类似波形,采用200 kHz频率。图6的Howland波形表明该频率实际上超出了Howland的限制。

图6:在200 kHz方波下驱动至±10mA的Howland电流源实际上超出了其频率响应限制。消除过冲和振铃所需的补偿值采取四舍五入。

图7:简单电流源表现出卓越的200 kHz方波性能,因为感性负载并不是反馈回路的组成部分。由于输出电容效应,补偿可消除振铃。
可以更简单
如果你觉得图2和图3太复杂,并且你愿意牺牲部分性能,那么你可以选用图4的原理图作为最简单的方法。初看上去,一个明显的考虑因素是,开始使用运算放大器电源引脚生成输出,且其动态范围明显受运算放大器最低额定电源影响。使用CMOS运算放大器时,静态电流在轨间流动,对输出精确度影响不大,但双极运算放大器却会出现几个百分点的误差。虽然可以使用轨到轨旁路,但是旁路仍然是个问题。作者已经多次将该电路用作网络分析器的电流输出适配器,以测量运算放大器的输出阻抗。我们尚未对各种运算放大器进行测试,虽然许多运算放大器可能会在本电路中表现良好,但仍会有一些运算放大器表现欠佳。
模拟本电路的警告。并非所有运算放大器spice模型都能够正确模拟电源引脚中负载电流的流动,而这是模拟本电路的一个必要特性。

图8:这是本电流输出电路最简单的实现方式,但是会降低输出阻抗和限制输出规格范围。此外,还必须使用你选择的运算放大器来验证该方式,因为一些运算放大器可能会由于电源浮动而无法在本电路中正常运行。
本文转载自电子技术设计。
推荐阅读:





