【导读】连续导通模式(CCM)反激式转换器常出现在中等功率和隔离应用中。由于具有峰值开关电流较低、输入和输出电容较少、电磁干扰降低等优点,加上其低成本优势,它们已在商业和工业领域得到广泛应用。本文将介绍在5A CCM反激条件下,针对53Vdc至12V的功率级设计方程式。
连续导通模式(CCM)反激式转换器常出现在中等功率和隔离应用中。CCM工作的特征包括峰值开关电流较低、输入和输出电容较少、电磁干扰 (EMI)降低、以及工作占空比范围窄于在不连续导通模式(DCM)下工作。由于具有这些优点,加上其低成本的优势,它们已在商业和工业领域得到广泛应用。本文将介绍在5A CCM反激条件下,针对53Vdc至12V的功率级设计方程式。
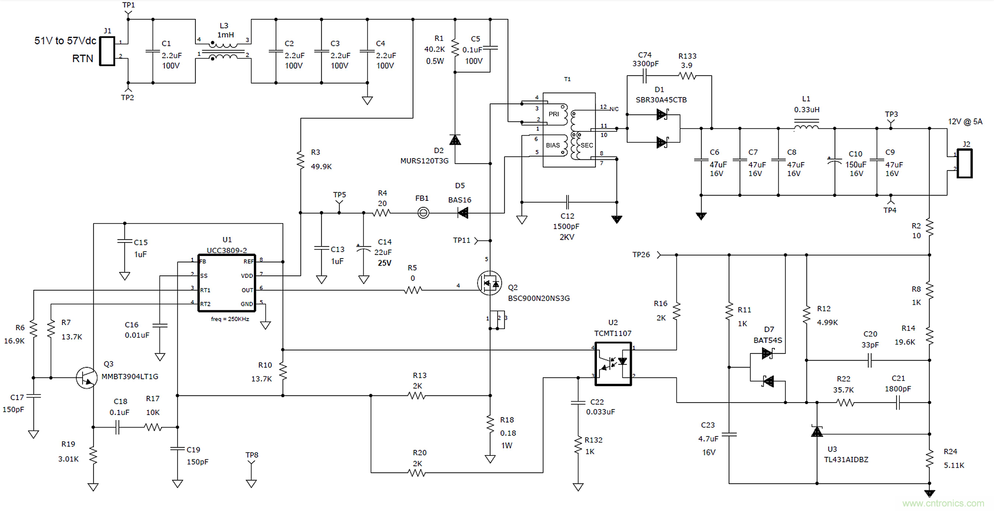
图1所示为一个详细的60W反激电路原理图,工作频率在250kHz。在最小输入电压为51V和最大负载时,占空比选择为最大值的50%。虽然超过50%的操作是可以接受的,但在本设计中并非必需。由于相对较低的高压端输入电压为57V,占空比在CCM工作中将仅下降几个百分点。然而,若负载大大降低,且转换器进入DCM工作时,占空比将显著降低。

图1:60W CCM反激式转换器原理图。
设计细节
为了防止磁芯饱和,绕组开/关周期内的伏秒积必须平衡。这相当于:
将dmax设置为0.5,计算Nps12(Npri:N12V)和Nps14(Npri:N14V)的匝数比:

变压器匝数比设定好后,可以计算出工作占空比和场效应晶体管 (FET) 电压。

Vdsmax表示FET Q2漏极上无振铃的“平顶”电压。振铃通常与变压器漏电感、寄生电容(T1、Q1、D1)和开关速度有关。额外降低FET电压的25-50%,选择一个200V的FET。若可能,变压器必须具有优异的绕组耦合和1%或更小的最大漏电感,以最小化振铃。
当Q2导通时,二极管D1的反向电压应力等于:
当次级绕组由于漏感、二极管电容和反向恢复特性而变负时,振铃是常见的。使用超快(小于35 nS)、肖特基和SiC二极管可帮助最小化反向恢复效应,并最大限度地减少二极管缓冲器损耗。D1在FET关断期间进行导通,平顶电流为:
我选择了30A/45V额定的D²PAK封装,以将10A的正向压降降至0.33V。功耗等于:
推荐通过散热器或气流进行适当的热管理。您可以从以下方式计算初级电感:
式中, POUTMIN是转换器进入不连续模式工作(DCM)之处,通常是POUTMAX的20-30%。
峰值初级电流发生在VINMIN,等于:
确定最大电流检测电阻(R18)值对于防止控制器主要过电流(OC)?;ぷ爸锰⑹潜匦氲?。对于UCC3809,为了保证全输出功率,R18上的电压不能超过0.9V。对于此示例,我选择一个0.18Ω的阻值。更小的电阻是可以接受的,因为它减少功率损耗。但是过小的电阻会增加噪声敏感度,并使OC阈值高,带来变压器饱和的风险甚至更糟的情况——OC故障期间压力相关电路故障。在电流检测电阻中消耗的功率为:
从以下公式可以计算出FET导通和关断开关损耗:

损耗计算
与Coss相关的损耗计算不太明确,因为该电容极其非线性,随Vds增高而降低,在设计中估计为0.2W。
电容器要求通常包括计算最大RMS电流、获得所需纹波电压所需的最小电容和瞬态保持。输出电容和IOUTRMS计算公式如下:

单独的陶瓷电容器是合适的,但是在直流偏置效应之后,需要7个陶瓷电容器才能实现83μF。因此,我只选择了足够的电流来处理RMS电流,然后采用LC滤波器来降低输出纹波电压,并提高负载瞬变。若存在大负载瞬变,可能需要额外的输出电容来降低压降。
输入电容等于:

式中,VINRIP是允许的输入纹波电压,其设置为VIN的3%或?1.5V。
此时您仍然必须考虑电容抢占直流偏置效应的情况。RMS电流约为:
图2所示为原型转换器的效率,图3所示为反激评估板。

图2:转换器的效率和损耗决定了封装选择和散热要求。

图3:60W反激评估硬件测量100×35mm。
该设计示例涵盖了功能性CCM反激式设计的基本组件计算。然而,初始估计通常需要迭代计算才能进行微调。同样,在变压器设计和控制环路稳定等领域,通常需要更多的细节工作,来获得良好、优化的反激。
作者:John Betten,德州仪器
本文转载自电子技术设计。





