桃花源qm花论坛(品茶),凤楼阁论坛官网入口网址,一品楼品凤楼论坛最新动态,风楼阁全国信息2024登录入口

你的位置:首页 > 电源管理 > 正文

技术看点:高效率小尺寸的反激式电源设计

发布时间:2015-03-12 责任编辑:sherryyu

【导读】本文介绍的是采用高稳定性隔离误差放大器的反激式电源设计方案。这款解决方案可以适应于较高直流输入电压产生较低输出电压的隔离电源应用场合,具有效率高、尺寸小等优势。
 
电路功能与优势
 
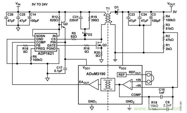
图1所示电路是一种隔离式反激电源,采用线性隔离误差放大器提供从副边到原边的反馈信号。 基于光耦合器的解决方案的传递函数是非线性的,随时间和温度而变化;隔离放大器则不同,其传递函数是线性的,非常稳定,而且当跨越隔离栅传输反馈信号时,失调和增益误差极小。
 
整个电路采用5 V至24 V电源供电,因而可以配合标准工业和汽车电源使用。采用5 V输入和5 V输出配置时,该电路的输出能力高达1 A。
 
这款解决方案可以适应于较高直流输入电压产生较低输出电压的隔离电源应用场合,具有效率高、尺寸小等优势。包括10 W至20 W电信和服务器电源,对于此类电源,效率和印刷电路板(PCB)密度很重要,而且常常使用-48 V电源作为输入。
反激式电源电路原理示意图
图1. 反激式电源电路原理示意图 
 
电路描述
 
所用隔离放大器为ADuM3190,其内置一个1.225 V基准电压源和一个单位增益带宽积为10 MHz的误差放大器。 完整的模拟反馈环路还包括外部阻性分压器(R1、R2、R3和R4)及补偿网络(R9、C9和C10)。
 
ADuM3190两端的输入电源范围均为3.0 V至20 V,内部低压差稳压器为基准电压源、误差放大器和模拟隔离器提供稳定的电源。
 
ADuM3190与分布式电源开放标准联盟(DOSA)的输出电压调整方法兼容。
 
ADP1621为反激电源提供脉宽调制(PWM)控制。利用外加NPN晶体管(Q2),内部5.5 V分流稳压器提供高输入电源电压的能力。ADP1621工作在电流模式下,且能进行无损电流检测,从而提供出色的线路和负载瞬态响应。
 
设置输出电压
 
输出电压通过一个分压器设置,该分压器位将VOUT 分压后送入ADuM3190的-IN引脚。系统的输出电压由电阻分压比设置。通过使用ADuM3190的内置基准电压源,-IN引脚的调节电压为1.225 V。
设置输出电压
对于5 V输出配置,电阻分压器值为:R1 = 2 kΩ,R2 = 47 kΩ,R3 = 51 kΩ,R4 = 100 kΩ。
 
基准电压源
 
ADuM3190提供1.225 V内部基准电压源,其在-40°C至+125°C温度范围内的额定精度为±1%?;嫉缪故涑鲆?REFOUT)可以连接到误差放大器的+IN引脚,以便设置输出电压。 当需要较高精度或特殊输出电压时,必须使用其他基准电压源,+IN引脚也可以连接到外部基准电压源。
 
变压器选择
 
变压器选择很重要,因为它决定了原边电感的电流纹波。
 
本设计示例使用以下参数:
 
● VIN = 5 V
 
● VOUT = 5 V
 
● IOUTMAX = 1 A
 
● fSW = 200 kHz
 
● 变压器匝数比 = 1:1
[page]
变压器原边平均电流ILAVG由下式得出:
其中:
 
ILOAD为负载电流。
 
D为最大负载电流下的占空比。
 
NS/NP为变压器的匝数比。
 
输出电压为:
其中:
 
fSW为开关频率。
 
L为原边电感值。
 
假设以连续导通模式(CCM)工作,原边电感电流计算如下:
本设计使用的变压器匝数比为1:1,原边电感为16 μH(Halo Electronics, Inc.,TGB01-P099EP13LF)。
 
补偿网络
 
在反激式拓扑电源中,输出负载电阻、输出电容及其串联等效电阻(ESR)会增加一个零点和一个极点,其频率取决于元件类型和值。控制到输出传递函数中还有一个右半平面(RHP)零点。RHP零点将相位降低90°,因此0 dB增益的频率(交越频率)低于RHP零点。
 
利用ADuM3190的误差放大器,从-IN引脚到COMP引脚可提供一个Type II补偿网络,用以补偿控制环路的稳定性。 补偿网络值取决于所选元件。
 
Type II补偿网络的零点和极点由下式得出:
在该特定设计中,补偿网络设置为:R9 = 15 kΩ,C9 = 2.2 nF,C10 = 1 nF。
 
此补偿网络提供的零点和极点为:fZERO = 4.8 kHz,fPOLE = 15.4 kHz。 提高零点和极点频率可改善负载瞬态响应,但会降低反馈环路的相位裕量,可能导致电源不稳定。
[page]
缓冲器网络
 
当功率MOSFET (Q3)关断时,变压器泄露电感会在漏极上引起高电压尖峰。 此过大电压会给功率MOSFET带来巨大压力,造成可靠性问题或损害。 因此,有必要使用附加网络来钳位电压。
 
当MOSFET漏极电压超过D2的阴极电压时,由电阻、电容和二极管(R19、C21和D2)组成的缓冲器网络通过接通缓冲器二极管来吸收泄露电感中的电流。
 
当功率MOSFET的漏极连接到CS引脚时,ADP1621以无损模式工作。 在实际设计中,为保持精度不变,应将CS引脚的电压限制在绝对最大值33 V和实际最大值30 V以下。 如果实测峰值电压超过30 V,或者需要更精确的电流限制,可以将CS引脚与MOSFET源极中的外部电流检测电阻相连。
 
原边电源
 
ADP1621电源电压范围是2.9 V至5.5 V,ADuM3190电源电压范围是3.0 V至20 V。 为了采用5 V至12 V输入电压电源工作,可将一个小信号NPN晶体管(Q2)用作稳压器。
 
ADP1621的IN引脚内置一个5.5 V稳压器,并且连接到NPN晶体管Q2的基极节点。此连接偏置Q2,使得发射极节点可调节到5.5 V - 0.7 V = 4.8 V,以便用作ADP1621 (PIN)和ADuM3190 (VDD1)的电源电压。
 
副边电源
 
ADuM3190的副边(VDD2)电源电压范围为3.0 V至20 V,利用内部稳压器提供3.0 V工作电压。
 
如果VOUT设置为高于20 V,应外加一个稳压器以提供额定VDD2电压。
 
隔离和安全
 
ADuM3190采用小型16引脚QSOP封装,隔离电压额定值为2.5 kV rms。 ADuM3190的安全额定值如表1所示。
常见变化
 
如需更高输入电压,必须使用电流检测电阻和电流控制环路。 将R20电阻从0 Ω变为应用要求的值。 对于1 A输出配置,检测电阻值应选择50 mΩ。 根据ADP1621中的内部电流反馈环路,当电流检测电压上升时,开关的最大PWM占空比会降低。 如果检测电阻值过高,开关的占空比将很有限,额定输出电压下的最大输出电流也会受限。ADP1621补偿引脚(COMP)的有效输入电压范围是0 V至2 V。 为了保证开关占空比足够大,建议将CS引脚电压限制在0.1 V以下。
 
采用低于5 V的输入电压工作时,应将集电极与发射极之间的跳线短路,从而旁路输入调节电阻。
 
对于具有-48 V输入的电信或服务器电源等应用,应将原边控制器的电源电压调节到+5 V。 NPN晶体管Q2需要较高的VCE击穿电压,功率MOSFET Q3需要较高的VDS(100 V,VDSMAX)。 此外,RCD缓冲器电路中的二极管D2应变为70 V反向电压额定值。
 
为了降低ADP1621内部稳压器的电流,应将R12提高到1.5 kΩ。
[page]
表2总结了针对不同输入电压配置而选择的替代器件。
性能结果
 
图2显示了三种不同输入电压下的实测效率: 5 V、12 V和24 V。
输入电压为5 V、12 V和24 V时,反激式电路输出效率与负载电流的关系
图2. 输入电压为5 V、12 V和24 V时,反激式电路输出效率与负载电流的关系 
 
图3显示了-40°C至+125°C温度范围内的输出电压。 此范围内的总输出电压误差小于±20 mV (±0.4%)。
反激式电路输出电压与温度的关系
图3. 反激式电路输出电压与温度的关系
 
图4和图5显示了提高和降低负载电流的瞬态响应。 负载电流从100 mA提高到900 mA时,瞬态响应时间为32 μs;负载电流从900 mA提高到100 mA时,瞬态响应时间为45 μs。
 
EVAL-CN0342-EB1Z评估板的照片如图6所示。
100 mA至900 mA负载瞬态响应
图4. 100 mA至900 mA负载瞬态响应 
[page]
900 mA至100 mA负载瞬态响应
图5. 900 mA至100 mA负载瞬态响应 
EVAL-CN0342-EB1Z评估板照片
图6. EVAL-CN0342-EB1Z评估板照片
 
电路评估与测试
 
该电路利用一个直流电源和一个源/测量单元进行测试,以获得其效率和负载调整率。 负载瞬态响应和输出纹波利用示波器和电流探针测量。

设备要求
 
需要使用以下设备:
 
● 具有3 A电流输出能力和电流测量功能的30 V电源
 
● 具有1 A负载电流能力的源/测量单元
 
● 带宽大于300 MHz的示波器和输入范围大于1 A的电流探针
 
开始使用
 
评估该电路无需软件支持。 连接电源,输出根据配置进行调节。
 
设置与测试
 
将5 V电源连接到原边输入接头(J4),将地连接到J5。
 
将源仪表连接到副边,J1为5 V输出,J3为输出地。
 
在J15上放置一根跳线,以便使用ADuM3190的内部1.225 V基准电压源。
 
要采购变压器么,点这里了解一下价格!
特别推荐
技术文章更多>>
技术白皮书下载更多>>
热门搜索
?

关闭

?

关闭