【导读】LT3840 作为降压型同步高压开关稳压控制器,能够在2.5-60V的电源下工作。LT3840采用恒定频率,电流模式架构,能够利用驱动多个低RDS(ON)MOSFET的大型N沟道栅极驱动器实现高电流应用。
当针对用户可选的突发模式操作配置时,LT3840的低静态电流可通过提高轻负载时的效率对延长电池供电型系统中的运行时间给予帮助。
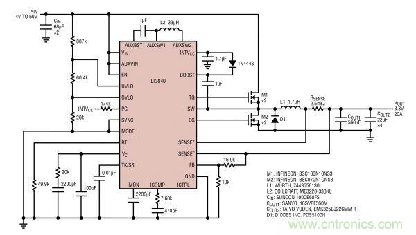
(1)微功率降压


图1:LT3840电源设计应用的电路图
LT3840 高效率同步降压型转换器

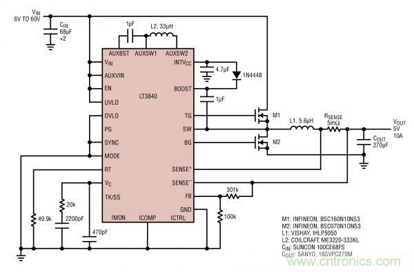
图2:LT3840电源设计应用的电路图
LT3840元件数目少的应用,6V~60V 输入至 5V/10A 输出
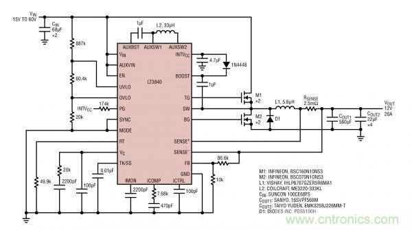
(2)降压DC/DC解决方案

图3:LT3840电源设计应用的电路图
LT3840 宽输入范围、高功率输出、15V~60V 输入至 12V/20A 输出
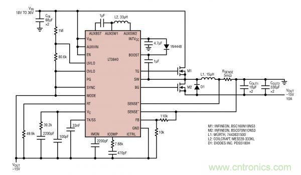
(3)DC/DC电压调节

图4:LT3840电源设计应用的电路图



