桃花源qm花论坛(品茶),凤楼阁论坛官网入口网址,一品楼品凤楼论坛最新动态,风楼阁全国信息2024登录入口

你的位置:首页 > 电源管理 > 正文

揭晓:线性稳压电源被单片机电源取代设计方案

发布时间:2014-10-02 责任编辑:echolady

【导读】开关电源以其稳压、高效、体积小、重量轻的特点广泛应用于通信领域、航空航天技术、以及家电中,取代线性稳压电源的势头高涨。电路的集成化是开关电源的关键因素。单片集成化的实现是中小功率开关电源的追求。电路保护、控制电路、功率开关管集成于一个芯片才能构成开关集成稳压器,也称单片开关电源。
 
高频变压器设计
 
对于单片开关电源来说,高频变压器采用开关电源计算机辅助设计软件来设计。
 
图1是用该软件设计的变压器的结构。
图1:用该软件设计的变压器的结构
 
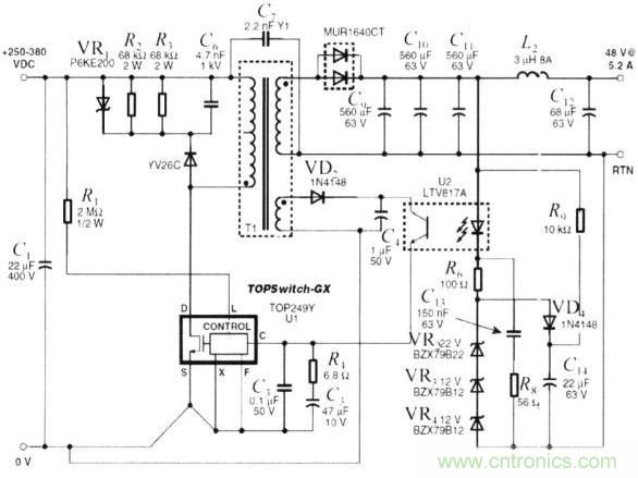
用TOPswitch—GX设计的250W开关电源
 
TOPSwitch—GX设计的250W开关电源电路如图2所示。直流电压经变压器的原边加到TOPSwitch—GX的漏极D;频率选择端F和极限电流设定端X与源极S相连,则该两端的功能都没用,即不从外部设定极限电流,内部自动设定自?;さ缌鱅LIMIT,开关工作频率为132K;控制极和光耦LTV817相连,接受反馈信号以实现对内部集成的高压功率MOS管占空比的控制;线路检测端L通过一2MΩ的电阻和直流高压输入的正端相连以实现过压、欠压线电压前馈的线电压检测。

整个电路为单端反激式,TOPSwitch—GX为开关集成稳压器,反馈电路主要有光耦LTV817和与之串连的三个稳压二极管构成。电容C1为高频滤波电容;瞬态电压抑制器P6KE200和超快恢复二极管BYV26C构成钳位电路,并在其中串入RC吸收电路(由R2,R3和C6组成),这样除了可以吸收部分漏感中的能量以外,还可将电压钳位在200V,可使开关电源在启动或过载的情况下TOPSwitch—GX内部集成MOS管的漏极电压不超过700V;光耦LTV817和稳压二极管(VR2~VR4)构成反馈电路,R6是光耦中LED的限流电阻,它还决定控制环路的增益,输出电压变化时则流过光耦中LED的电流相应变化,从而光送到芯片控制极C的电流也相应变化,芯片内部据此产么的PWM信号占空比发生变化最终使输出电压稳定;高频变压器T1的副边输出经过MURl640CT整流和C9,C10和C11滤波,再经过磁珠L1和C12滤掉开关噪声后,得到输出电压;VD4和C14构成软启动电路。
 
揭晓:线性稳压电源被单片机电源取代设计方案
图2:TOPSwitch—GX设计的250W开关电源电路
 
测试结果
 
该电源输出功率为250W,效率至少为85%,负载调整率为±5%,纹波电压峰一峰值小于100mV,空载功耗不大于1.4W。
本方案选用TOP249Y设计,输出功率250W时工作于其上限功率,故要保持良好的散热条件(芯片温度要保持在110℃以下),也可用TOP250Y替换该元件。

相关阅读:

精华电路:4中开关电源电路设计分析
基于移相全桥电路的软开关电源设计
电路?;ぃ褐绷骺氐缭幢;し桨?/a>
要采购开关么,点这里了解一下价格!
特别推荐
技术文章更多>>
技术白皮书下载更多>>
热门搜索

关闭

?

关闭