【导读】作为一名应用工程师,我知道降压稳压器的实施不可避免地要涉及效率与尺寸的权衡。尽管这一原理适用于众多开关模式 DC/DC 拓扑,但当应用需要低输出电压和高输出电流(例如 1V 和 30A)时,这一原理就不一定适用了,因为这需要可平衡效率与尺寸的小型电源解决方案。
高效率是重要的性能基准,不仅可减少功率损耗与组件温度上升,而且还可在给定气流与环境温度条件下带来更多有用功率。从这个观点来看,低开关频率非常具有诱惑力,但同时需要大型滤波器组件来满足输出纹波与瞬态响应等目标规范的要求,因此成本和尺寸会随之增加。
专门用于电源管理的 PCB 面积是系统设计人员所面临的一个巨大制约条件。对于这个问题,我们先来回顾一下高开关频率的各项优势。首先,电感和电容需求会随频率上升而降低,从而可实现更紧凑的 PCB 布局以及更小的尺寸外形。更低的电感不但可实现更快的大型信号电流变化以及更高的控制环路带宽,而且还可实现更快的负载瞬态响应。根据经验,最大环路带宽是开关频率的 20%。最后,在较高频率下在组件选择方面会出现一些有趣的选项。
例如,我们可以看看这款稳压器设计,其可通过仔细选择组件实现最佳的效率/尺寸/成本。点击这里观看视频演示。

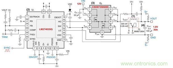
(1) 电感器 — 尽管铁粉芯电感器或组合铁芯电感器可在低频率下提供很好的性能,但更高的铁芯损耗会否定其频率超过 500kHz 左右时的价值定位。在这一点上,超低 DCR 铁氧体磁性材料更容易实现较低的铜损耗和铁芯损耗。注意,铁芯损耗相对来说比较容易测量,只需关注转换器空载输入电流即可。采用单匝订书针形绕组的铁氧体电感器目前提供广泛的现成选项,而如果只需要一个绕组圈数,就很容易实现低于 1mΩ 的 DCR!
(2) PWM 控制器 — 现在,如果设计特别需要铁氧体芯电感器的硬饱和特性,那么一定不能超过电感器的饱和电流。这就需要一款可充分利用寄生电路电阻实现精确无损电流传感的 PWM 控制器(阅读我之前的博客《在大电流转换器中实现精确而无损的电流传感》,了解有关该主题的更多详情)。其它主要特性包括高效率栅极驱动器、远程 BJT 温度传感以及快速误差放大器等。
(3) MOSFET — 功率半导体器件是改善效率与尺寸的基础。以功率块 NexFET™ 系列为例,其被广为称道的优势在于通过垂直叠加的方式创新地将高侧及低侧 MOSFET 进行联合封装。在频率比例损耗值得关注时,需要低 QG、QRR 与 QOSS 电荷。此外,低 RDS(ON)、大电流铜夹、开尔文栅极连接以及接地选项卡也很重要。
(4) 电容器 — 在较高频率下,陶瓷电容器要比电解电容器更受青睐。大量输出能量存储现已变得非常多余了,因为控制环路会对瞬态需求作出迅速响应。陶瓷产品不仅可提供更低的 ESR,而且还可提供更低的 ESL,可缓解由电感分割效应与低滤波器电感引起的输出纹波。
还有哪些其它因素会影响稳压器的效率与尺寸?近期流行的主题包括 GaN MOSFET、电源系统封装 (PSIP) 以及片上电源系统 (PSOC) 等。请告诉我您的想法?



