【导读】在家里的时候,如果半夜起来照吃的或者上厕所,打开灯容易影响他人休息,不打开又是漆黑一片的,还不得撞得满头大包。所以有一款可以简单照明的小夜灯是非常欣喜的事情,如何制作呢?快来看看吧!
基本要求是:
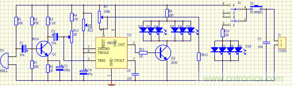
白天不亮(有无声音都不亮),晚上在没有灯光时只要声音就亮,声音触发灯亮后延时一定时间灯就灭。光、声音的灵敏度都可以调节,延时的时间长短也可以调节,声光控制的灯有6颗(红绿黄各2颗),直接按键控制4雾状蓝颗。
再把我以前捡的一块手机电池用上完美多了

有实验室的胶抢把他们连在起后还挺般配的

直接按键控制4雾状蓝颗亮 ,把它放在电脑旁边,嘿嘿

声光控制的灯有6颗(红绿黄各2颗)

光、声音的灵敏度和延时的时间长短调节的电位器的调节方向

用我的用了N年的万能充给它充电

嘿嘿,基本就是这样的,还很实用哦。
原理图


相关阅读:
【视频】DIY:无线学习+手机蓝牙转红外??仄?/strong>
DIY的福音!自制小音箱的三种方案
发烧友DIY:30RMB自制便携式耳机放大器



