【导读】准谐振反激式开关电源具有输入电压范围宽,转换效率高,低EMI、工作稳定可靠的特点,并且准谐振技术降低了MOSFET的开关损耗,提高了产品的可靠性,所以被广泛的应用。今天给大家详细介绍一款设计方案,希望对大家有所帮助!
准谐振转换是十分成熟的技术,广泛用于消费产品的电源设计中。新型的绿色电源系列控制器实现低至150 mW 的典型超低待机功耗。本文将阐述准谐振反激式转换器是如何提高电源效率以及如何用UCC28600设计准谐振电源。
常规的硬开关反激电路
图1 所示为常规的硬开关反激式转换器电路。这种不连续模式反激式转换器(DCM)一个工作周期分为三个工作区间:( t0 ~ t1)为变压器向负载提供能量阶段,此时输出二极管导通,变压器初级的电流通过Np:Ns的耦合流向输出负载,逐渐减小。

MOSFET电压由三部分叠加而成:输入直流电压VDC、输出反射电压VFB、漏感电压VLK.到 t1 时刻,输出二极管电流减小到0,此时变压器的初级电感和和寄生电容构成一个弱阻尼的谐振电路,周期为2π LC 。在停滞区间( t1~ t2),寄生电容上的电压会随振荡而变化,但始终具有相当大的数值。当下一个周期t2 节点,MOSFET 导通时间开始时,寄生电容(COSS和CW )上电荷会通过MOSFET放电,产生很大的电流尖峰。由于这个电流出现时MOSFET存在一个很大的电压,该电流尖峰因此会做成开关损耗。此外,电流尖峰含有大量的谐波含量,从而产生EMI。
准谐振反激式设计的实现
利用检测电路来有效地“感测”MOSFET 漏源电压(VDS )的第一个最小值或谷值,并仅在这时启动MOS-FET导通时间,由于寄生电容被充电到最低电压,导通的电流尖峰将会最小化。这情况常被称为谷值开关(Valley Switching)或准谐振开关。这种电源是由输入电压/负载条件决定的可变频率系统。换言之,调节是通过改变电源的工作频率来进行,不管当时负载或输入电压是多少,MOSFET始终保持在谷底的时候导通。这类型的工作介于连续(CCM) 和不连续条件模式(DCM)之间。因此,以这种模式工作的转换器被称作在临界电流模式(CRM)下工作。临界模式下MOSFET漏源电压如图2所示。

在反激式电源设计中采用准谐振开关方案有着许多优点:
[page]
(1)降低导通损耗
由于MOSFET导通具有最小的漏源电压,故可以减小导通电流尖峰。减轻了MOSFET的压力,降低器件的温度。
(2)降低输出二极管反向恢复损耗
由于二次侧的整流管零电流关断,反向恢复损耗降低,从而提高电源整体效率。
(3)减少EMI
导通电流尖峰的减小以及在准谐振过程中存在频率抖动,将会减小EMI 噪声,这就减少EMI滤波器的使用数量,从而降低电源成本。
基于UCC28600 控制器的钨灯电源的设计
1、UCC28600控制器的主要特性
UCC28600 控制器的主要特性有先进的绿色模式控制方式;低EMI 及低损耗(谷底开关)的准谐振控制方式;空载损耗小于150 mW(低待机电流);低启动电流(最大25 μA);;可编程过压?;?输入电压和输出电压);内置过温?;ぃ露然馗春罂勺远仄?;限流?;ぃ褐鹬芷谙薰β?,过电流打嗝式重启;可编程软启动;;集成绿色状态脚(PFC使能端)。
2、UCC28600工作原理
UCC28600内部集成了UVLO比较器,高频振荡器,准谐振控制器和软起动控制器,待机模式跳脉冲比较器,输入和输出过电压?;?。其内部结构图如图3所示。

(1)UVLO比较器
UCC28600 的VDD 电压在13 V 起动,在低于8 V 时关闭,有5 V的滞差电压,可以提高UCC28600工作的稳定性。
(2)内部振荡器
UCC28600内部集成了一个40~130 kHz的振荡器。
(3)准谐振控制器和软起动控制器
UCC28600采用准谐振的开关变换器以提高转换效率,利用变压器的励磁磁通,在开关关断期间,检测变压器绕组的输出电压,如果电压偏低及处于振荡的波谷时,可以确认该时刻变压器励磁磁通耗尽,可以开启下一周期。该准谐振模式可分为临界导通模式(CRM)和不连续导通模式(DCM)以及频率调制模式(FFM)。
(4)待机模式和跳脉冲比较器
当功率继续减小,UCC28600进入待机模式;频率调制模式(FFM)频率下降到40 kHz,不再减小;当FB小于0.6 V 时,开关脉冲输出关断,当FB 大于0.7 V 时,开关脉冲正常输出,从而得到跳脉冲模式的待机工作状态。
(5)输入和输出过电压?;?br />
OVP引脚为过电压(线电压和负载电压)输入脚以及谐振开通的响应脚,此脚通过变压器初级偏置线圈来侦测输入过压,负载过压及谐振条件,其过压点可通过与此脚相连的电阻来灵活调节。
3、钨灯电源的技术指标
输入电压:95~260 V AC 50/60 Hz;输出电压:5 V;输出电流:4.3 A;可遥控关闭电源输出。
4、电源设计过程
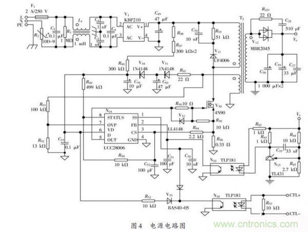
钨灯电源电路图如图4所示,交流电源从左上角输入,经输入电源滤波器、整流桥、高压电容,转为约130~360 V的直流高压。N14、V30 组成高压侧主电路,将直流高压斩波为脉冲电压,通过变压器耦合,经V12 整流输出,输出电容滤波为直流电压。

3.4.1、启动电路
由于UCC28600的启动电流非常小,典型值为12 μA,可以大大降低启动电阻的功耗,因而启动电阻由三个300 kΩ的贴片电阻串联而成。但由于VDD 引脚需要一个足够的储能电容防止在工作时出现打嗝现象,带来的一个问题是VDD 启动时电压上升过慢,电源启动时间过长。解决方法是VDD 引脚采用小电容,反供绕组采用大电容,两者之间用V34(1N4148)隔离。
[page]
3.4.2、遥控电路
??氐缏酚霉怦頣LP181安全隔离,当??匦藕攀淙隒TL 端加电流信号时,光耦输出端导通,通过V33 将UCC28600 的SS 引脚拉低,关闭MOSFET 的驱动信号;通过R32 将VDD 电压拉低,低于UCC28600的启动电压,避免芯片一直处于重启过程。
3.4.3、反馈电路
采用TL431采样输出端电压,通过光耦TLP181隔离后反馈到芯片的输入端。TL431的基准电压为2.495 V,通过R84、R85 的分压,将输出电压设定在11.5 V.由于负载为固定钨灯电源,所以不用考虑电源的瞬态相应,故TL431的补偿电容采用简单的Ⅰ类补偿,电路简单,稳定可靠。
3.4.4、变压器设计
设在最大负载时,UCC28600工作在准谐振模式,其最大占空比发生在最低输入电压时,在固定输入电压和输入功率的情况下:

初级绕组采用2×0.35 漆包线,次级采用125 μm 铜箔,采用三明治绕法,磁芯中心柱开气隙,使ALG 为275 nH/T2。
5、测试数据
3.5.1、电源转换效率
电源在不同输入输出条件下效率如图5所示。

3.5.2、不同状态下的开关管波形
电源在不同状态下的开关管波形如图6所示。
由图6 可以看出,当输出负载很小时,电源是工作于跳脉冲模式,这样可以降低开关损耗,提高轻载电源效率;随着负载加大,电源开始进入频率调制工作模式。在满载且输入电压较高时,电源工作于频率较高的准谐振模式;如果输入电压较低时,工作模式不变,但开关频率降低,维持开关管在波形谷底导通。

6、总结:
基于UCC28600控制器的准谐振反激式开关电源的设计方案,利用准谐振技术降低了MOSFET的开关损耗。通过实践证明,基于 UCC28600的准谐振反激式开关电源的设计具有输入电压范围宽、输出电压精度高、高转换效率、低待机功耗等特点。应用于钨灯电源中,最高效率甚至达到86%,取得了非常好的效果。
相关阅读:
准谐振反激式电源设计之探讨
功率开关寄生电容用于磁芯去磁检测
工程师详解:一款开关电源设计及参数计算




