桃花源qm花论坛(品茶),凤楼阁论坛官网入口网址,一品楼品凤楼论坛最新动态,风楼阁全国信息2024登录入口

你的位置:首页 > 电源管理 > 正文

无须反??!一款简单高效的LED驱动电源设计

发布时间:2013-12-10 责任编辑:eliane

【导读】非隔离LED驱动电源方案具有尺寸小,能效高,成本低等诸多优势,成为应用热点。本文介绍的一款10W 非隔离LED驱动电源设计方案,该设计无须反馈,从而整个设计简单,器件少,成本低,效率高。文中还详细介绍了电感的计算和设计方法,并进行了验证,保证了该方案的可行性。

LED驱动电源市场中,非隔离解决方案由于其磁性元件尺寸更小、能效更高、元件数量更少、总物料单成本更低,以及能以机械设计满足安规等优势,成为应用热点。本文介绍了一款使用TI控制芯片TPS92210设计的10W LED驱动电源。使用TPS92210特有的临界模式固定峰值电流控制功能,设计无须反馈,从而整个设计简单,器件少,成本低,效率高。

1、电源方案介绍

本方案采用TPS92210控制的临界Buck电路,设置TPS92210工作于固定峰值电流的方法,使电感电流峰值固定,因为电路工作在临界模式,所以电感电流的平均值等于峰值电流的一半,从而达到输出恒流的目的。

同时,本方案不需要额外的电路,TPS92210本身可以实现输出过流、短路、开路等保护。所以整个方案的元件少,成本低。

输入采用了填谷电路,使得整机的PF值一直在0.7以上。

C8,L2,C5组成pi型滤波。整机通过了传导测试。
无须反??!简单高效的LED驱动电源设计
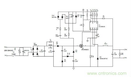
图1:10WLED电源解决方案
无须反馈!简单高效的LED驱动电源设计
图2:10WLED电源实物图
[page]
1.1TPS92210临界模式设置

TPS92210需要满足三个条件来开始一个新的周期:
1)距离上一次开通的时间需要大于由Ifb电流控制的时间。
2)距离上一次开通的时间需要大于芯片的最高频率所限制的时间7.5us。
3)Tze脚必须有由高到低的零点穿越。

由于需要满足以上三个条件,设计中将FB脚通过电阻接到Vdd设置一个固定的直流偏置,使TPS92210的开通完全由Tze脚的电压零点穿越来决定,这就保证了变换器一直工作在临界电流模式。

1.2电感的设计

根据输入输出要求,计算电感量。本方案中,输入176V~264Vac,输出40V,0.25A。由于输入采用了填谷电路,所以输入的电压范围可以计算如下:
无须反馈!简单高效的LED驱动电源设计

根据上面计算的最小最大输入电压,可以计算最小、最大占空比:
无须反馈!简单高效的LED驱动电源设计

电感需要大约67匝。根据之前计算的电流RMS值,和设定的电流密度j,选择AWG30来绕制电感。选用1股AWG30作为绕组。
[page]
2、测试结果

根据以上分析和设计,制作了样机并验证其性能,实验结果如下。

无须反馈!简单高效的LED驱动电源设计
短路?;?br /> 无须反馈!简单高效的LED驱动电源设计
开路?;?br />  

3、结论

本文分析设计了使用TPS92210控制的临界模式buck变换器。分析了TPS92210临界模式的可行性以及设置方式。详细介绍了电感的计算和设计方法。最后制作了样机验证了分析和计算的正确。保证了TPS92210用于非隔离恒流LED驱动电源的可行性。

相关阅读:
盘点:几种LED驱动方式对比及LED驱动电源的选择
http://www.5r3h.cn/power-art/80021913

工程师热议:选择和设计LED驱动的几点关键
http://www.5r3h.cn/opto-art/80021919

经验分享:LED驱动电源设计七大技巧
http://www.5r3h.cn/power-art/80021889
要采购磁性元件么,点这里了解一下价格!
特别推荐
技术文章更多>>
技术白皮书下载更多>>
热门搜索

关闭

?

关闭