【导读】一网友想知道手头上的十节电池每节容量是多少,便设计了一个容量检测电路,而针对这一电路众多网友也集思广益,纷纷给出了自己的设计观点,下面就来看看这位网友给出的设计原型以及其他网友的延伸设计,对于这样的锂电池容量检测电路,你又有什么更好的想法呢?欢迎大家探讨。
手头上有10节18650电池,由于想知道每节电池容量有多少,所以做了个简单的容量检测电路。
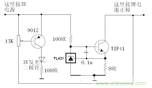
电路图如下:

0.1uF电容的作用是防止TL431产生自激振荡。
记录开始放电时间和发光二级管开始发光时间,再乘以277mA,就可以知道这个锂电池的容量了。
下面是做好的实物图:

黄色的是小电容,TL431被这个电容挡住了,最左边的是9欧电阻,会发热,个头不能小。
[page]
以下是全貌:

5V电压取自手机充电器。
以上是初版,下面是第二版:

测试了2节电池后,发现了问题,就是电池放电到3V是发光二极管仍然不亮,如果继续放电将导致过访放电。改进后的电路图如下:
增加了一个可调电阻和9012,不再检测9欧电阻上的电压,而改为检测锂电池的电压。
调试方式:首先接入一个已经放电至3.05V的锂电池,调节可调电阻至放光二级管仅仅有及其微弱的一点点亮光,随着电池的放电,当电压降至3V时,发光二极管的亮度已经非常明显。
而接入一个电压大于3.1V的锂电池时,发光二极管完全不会亮。调试好之后,如果在二级管上并联一个音乐块,会更有提醒效果。
[page]
网友支招锂电池容量检测电路设计
针对这一锂电池容量检测电路设计,有网友表示“没有提醒功能,难道要一直盯着?”,众多网友也纷纷支招:
网友1:可以拔LED部分电路改进一下加上讯响器,到时候响了就知道电放完了,不用一直盯着。
网友2:再加个计时电路什么的 然后再加个数显。
网友3:可以加音乐集成块,以前见过别人利用石英钟加在线路中计时的。
网友4:弄个机械表,测量电池供电,电池到设定电压停止输出,表最终时间减开始时间。
网友5:可以把LED处并上石英钟,这样就可轻松记录了。
网友6:1、用C或者其他语言开发一个简单的并口控制程序,控制和读取并口的几个引脚的信号,并口的高信号为5v左右,完全可以作为开关信号,然后产生PWM信号驱动你的电路板(每一个高低平过程能释放的电池能量是可以换算出来的,前提是你的这个电路板每小时释放的能量是恒定的),通过计算信号数量就能相对精确的知道到底释放了多少能量。2、程序可以在启动时把某个脚的信号拉低,通过电阻连到你的3极管正极,当你的电路发现电池放电完毕时,本来是直接驱动3极管亮起来的,现在变成将并口的某一个脚变成了高信号,软件可以间隔几秒或者几个毫秒去读取这个脚的状态是高亦或是低,判定放电过程是否结束。
也有网友认为“电流太小了,随便一个18650都要差不多10个小时了”,而对于电流小,费时的问题,设计者表示可以“将9欧改为2.5欧,电流可以扩大到1A”。
对于这样一个简单的锂电池容量检测电路,你又有什么更好的想法呢?欢迎大家探讨。
相关阅读:
危害锂电池使用寿命的四大“误区”
http://www.5r3h.cn/power-art/80021298
一款高性价比能耗型锂电池组均衡充电器设计
http://www.5r3h.cn/power-art/80021779
分享:高效率低成本锂电池充电电路设计
http://www.5r3h.cn/power-art/80021816




